Freigeben über


Verwenden von App-Setuprichtlinien zum Anheften und Installieren von Apps für Benutzer

Als Administrator verwenden Sie App-Setuprichtlinien, um Apps zu installieren und anzuheften und zu steuern, welche Benutzer benutzerdefinierte Apps im persönlichen oder Teamkontext hochladen können. Das Anheften fördert die Einführung von Apps für die Benutzer und bietet schnellen Zugriff auf die relevanten Apps. Weitere Informationen finden Sie unter App-Setuprichtlinie.

  • Anheften von Apps im Teams-Client: Mit App-Setuprichtlinien können Sie apps auswählen, die angeheftet werden sollen, und die Reihenfolge festlegen, in der die Apps für Ihre Benutzer in der Teams-App-Leiste oder im Nachrichtenbereich zum Verfassen angezeigt werden. Administratoren können auch steuern, ob die Benutzer ihre eigenen Apps anheften können.

  • Installiert Apps im Teams-Client: Mithilfe von App-Setuprichtlinien können Sie die zulässigen Apps im Namen von Benutzern hinzufügen, wenn diese Teams starten und während Besprechungen. Für Organisationen, die die app-orientierte Verwaltung verwenden, ist diese Funktionalität auf der App-zentrierten Verwaltungsoberfläche verfügbar.

  • Hochladen von benutzerdefinierten Apps: Mit App-Setuprichtlinien können Sie steuern, welche Benutzer benutzerdefinierte Apps in Teams hochladen können. Weitere Informationen finden Sie im Artikel Hochladen von benutzerdefinierten Apps .

Die folgenden integrierten App-Setuprichtlinien sind standardmäßig im Microsoft Teams Admin Center verfügbar:

  • Global (organisationsweiter Standard): Diese Standardrichtlinie gilt für alle Benutzer in Ihrer Organisation, es sei denn, Sie weisen eine andere Richtlinie zu. Bearbeiten Sie die globale Richtlinie, um Apps anzuheften, die für Ihre Benutzer am wichtigsten sind.

  • FirstlineWorker: Diese Richtlinie gilt für Mitarbeiter in Service und Produktion. Die Richtlinie kann nicht angepasst werden. Sie können sie Mitarbeitern in Service und Produktion in Ihrer Organisation zuweisen.

Hinweis

Die Einstellung zum Anheften von Benutzern ist im Teams Admin Center in Den Umgebungen Microsoft 365 Commercial, GCC, GCC High und DoD verfügbar.

Apps anheften

Mithilfe der App-Anheftungsfunktion können Sie Apps hervorheben, die Benutzer am meisten benötigen. diese Apps sofort für Benutzer verfügbar machen; und stellen sie im Kontext des Benutzers zur Verfügung. Das Anheften von Apps erleichtert den Zugriff und verbessert die App-Einführung in Ihrem organization. Administratoren können Apps anheften und Benutzern das Anheften von Apps ermöglichen. Wenn ein Administrator eine App anheftet, wird die App nur im Teams-Client der zulässigen Benutzer hinzugefügt und angeheftet. Das Anheften berücksichtigt andere Governancesteuerelemente, und Apps sind für Benutzer, die die App nicht verwenden dürfen, nicht verfügbar.

Sie können Apps in den folgenden Benutzeroberflächen für die Benutzer anheften:

  • App-Leiste: Benutzer können ganz einfach darauf zugreifen und sie verwenden.
  • Nachrichtenerweiterung: Benutzer können sie beim Verfassen ihrer Nachrichten schnell verwenden.
  • Besprechungserweiterung: Besprechungsteilnehmer können sie anzeigen, ohne die Besprechung zu verlassen, und schnell mithilfe der App zusammenarbeiten. In der Besprechungsleiste werden nur zwei Apps angezeigt, und die restlichen Apps werden , wenn sie hinzugefügt werden, unter der Option Mehr angezeigt.
  • Anruferweiterung: Benutzer können schnell auf persönliche Apps in einem aktiven PSTN (Public Switched Telephone Network) oder einem 1:1-Anruf zugreifen.

Apps, die Sie an die App-Leiste anheften, werden auf der App-Leiste auf der linken Seite des Teams-Desktopclients und am unteren Rand des mobilen Teams-Clients angezeigt.

Microsoft Teams-Desktopclient Mobile Microsoft Teams-Clients
Screenshot: App-Leiste im Teams-Desktopclient. Screenshot: App-Leiste im mobilen Teams-Client

Apps, die Sie in einer Besprechung anheften, werden oben im Besprechungsfenster angezeigt. Über zwei Apps hinaus werden die anderen Apps in der Option Mehr angezeigt.

Screenshot: Besprechungsraum und Apps, die an die obere Leiste im Besprechungsraum angeheftet sind

Um die angehefteten Apps für alle Benutzer in Ihrem organization zu ändern, bearbeiten Sie die vorhandene Global (Org-wide default) Richtlinie. Um die angehefteten Apps für bestimmte Benutzer zu ändern, erstellen Sie eine neue App-Setuprichtlinie, und weisen Sie sie bestimmten Benutzern zu.

  1. Melden Sie sich beim Microsoft Teams Admin Center an, und greifen Sie auf Microsoft Teams-Apps>Setuprichtlinien zu.

  2. Klicken Sie auf Hinzufügen.

  3. Geben Sie einen Namen und eine Beschreibung für die Richtlinie ein.

  4. Aktivieren Sie optional benutzeranheften , damit Benutzer Apps anheften und die Reihenfolge der angehefteten Apps ändern können.

  5. Wählen Sie unter Angeheftete Apps die Option Apps hinzufügen aus.

  6. Suchen Sie im Bereich angeheftete Apps hinzufügen nach den Apps, die Sie hinzufügen möchten, und wählen Sie dann Hinzufügenaus. Apps werden nur zu den Bereichen hinzugefügt, die von den Apps unterstützt werden.

    Screenshot: Hinzufügen angehefteter Apps in der App-Setuprichtlinie

    Wenn Sie eine Anruferweiterung anheften, müssen Sie sie auch Benutzern zuweisen, die Während eines Einzelanrufs Zugriff benötigen.

  7. Ordnen Sie die Apps in der Reihenfolge an, in der die Apps im Teams-Client angezeigt werden sollen. Sie können die Reihenfolge unabhängig unter App-Leiste, Messaging-Erweiterungen, Besprechungserweiterungen und Anruferweiterungen ändern. Sie können Apps aus einem Bereich entfernen.

    Screenshot der angehefteten Apps und Optionen zum Ändern der Reihenfolge.

  8. Klicken Sie auf Speichern.

Hinweis

In Teams für Education wird die App "Zuweisungen" standardmäßig angeheftet, obwohl sie in der globalen Richtlinie nicht aufgeführt ist.

Tipp

Für die Mitarbeiter in Service und Produktion in Ihrer Organisation empfehlen wir die Verwendung der maßgeschneiderten App-Umgebung für Service und Produktion. Dieses Feature heftet die relevantesten Apps in Microsoft Teams für Benutzer an, die über eine F-Lizenz verfügen. Weitere Informationen finden Sie unter Passen Sie Teams-Apps für Ihre Außendienstmitarbeiter an.

Verwalten des Anheftens für App Copilot

Für Benutzer mit einer Microsoft 365 Copilot-Lizenz ist App Copilot standardmäßig angeheftet, obwohl sie nicht in der Richtlinie aufgeführt ist. Sie können sie der Richtlinie hinzufügen, um die Reihenfolge zu verwalten, aber sie bleibt auch dann angeheftet, wenn Sie sie aus der Richtlinie entfernen.

Für Benutzer ohne Microsoft 365 Copilot-Lizenz verhält sich das Anheften von App Copilot über App-Setuprichtlinien genauso wie andere Apps, wie unter Anheften von Apps beschrieben. Sie können Copilot auch über Microsoft 365 Admin Center anheften. Weitere Informationen finden Sie unter Anheften von Copilot Chat in den App Microsoft 365 Copilot, Microsoft Teams und Outlook.

Wenn Sie Copilot nur in Microsoft 365 Admin Center anheften, wird die App an einem Standardspeicherort angeheftet. Wenn Sie Copilot sowohl im Microsoft 365 Admin Center als auch im Teams Admin Center anheften, heftet Teams die App gemäß der App-Setuprichtlinie für die zugewiesenen Benutzer an.

Installieren von Apps im Teams-Client Ihrer Benutzer

Wenn Ihr organization app-zentrierte Verwaltungsfunktionen verwendet, verwenden Sie die Seite Apps verwalten, um Apps für Benutzer zu installieren. Andernfalls fahren Sie mit der Vorinstallation von Apps mithilfe von App-Setuprichtlinien fort.

Die folgende Meldung auf der Seite mit der App-Setuprichtlinie gibt an, dass Ihre Organisation appzentrierte Verwaltungsfunktionen verwendet.

Screenshot: Aktualisierte Setuprichtlinienseite ohne App-Installationsoption.

Wenn Ihr organization keine app-zentrierte Verwaltung verwendet, verwenden Sie die App-Setuprichtlinie weiterhin, um Apps zu installieren.

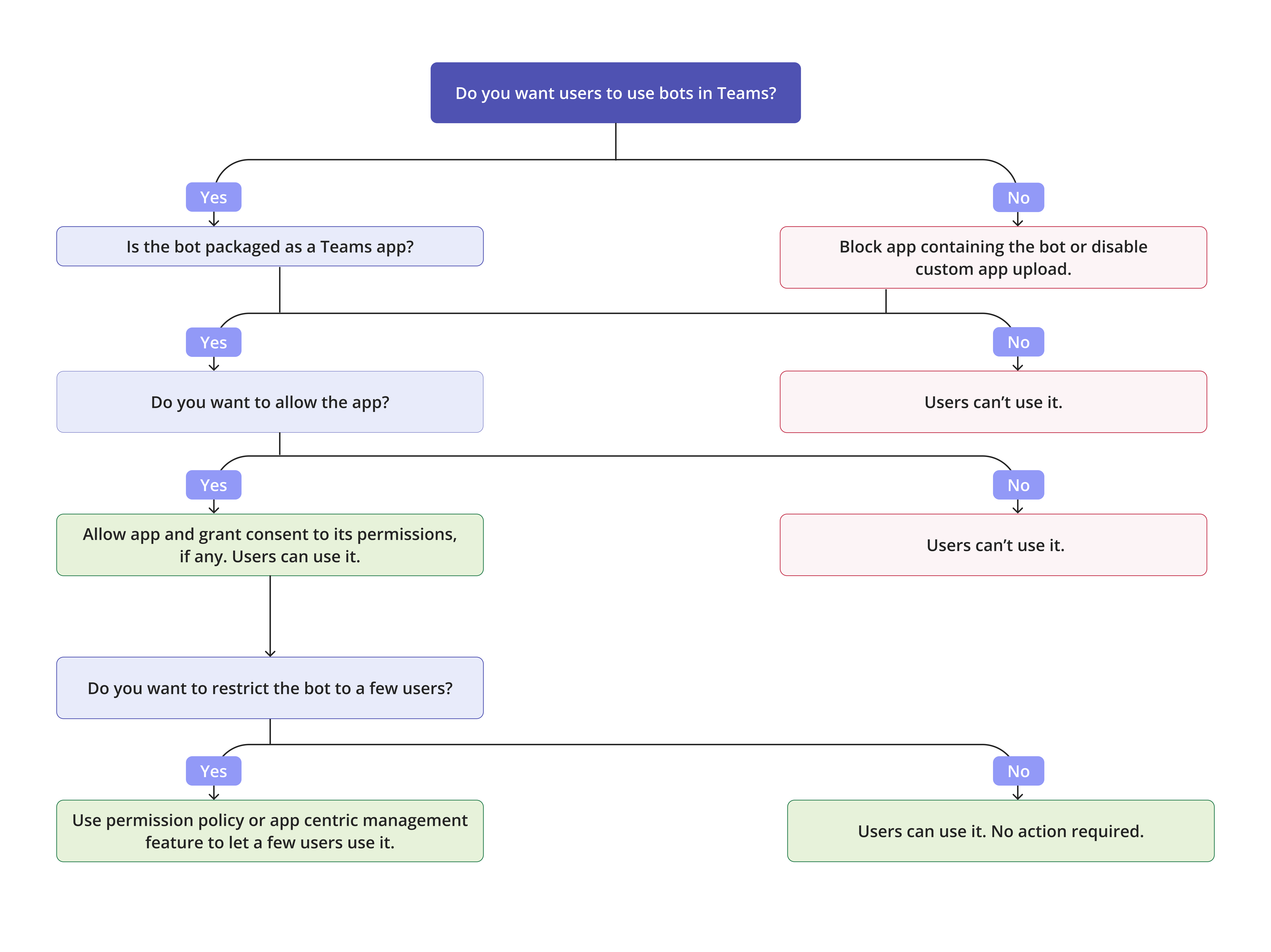
Verwenden der App-Setuprichtlinie zum Zulassen von Bots

Entwickler können Bots im Rahmen von Microsoft Bot Framework erstellen. Entwickler müssen diese Bots für die Verwendung in Teams in eine Teams-App integrieren. Als Administrator steuern Sie Teams-Apps, die Bots enthalten.

Teams unterstützt die folgenden Botszenarien basierend auf den Admin Center-Einstellungen:

Flussdiagramm mit einem Entscheidungsfindungsflow für Administratoren, um zu erfahren, wie sie ihren Benutzern die Verwendung unabhängiger Bots ermöglichen können.

Verwalten von Richtlinien für App-Setup in Teams

Sie können die App-Setuprichtlinien im Microsoft Teams Admin Center verwalten. Verwenden Sie die globale (organisationsweite Standard)-Richtlinie, oder erstellen und weisen Sie benutzerdefinierte Richtlinien zu. Die globale Richtlinie gilt für alle Benutzer, es sei denn, Sie weisen einigen Benutzern eine benutzerdefinierte Richtlinie zu. Die benutzerdefinierte Richtlinie überschreibt die globale Richtlinie. Ein Teams-Administrator oder ein Administrator mit einer höheren Rolle kann diese Richtlinien verwalten.

Sie können die Einstellungen in der globalen Richtlinie bearbeiten, um die gewünschten Apps einzuschließen. Wenn Sie Microsoft Teams für unterschiedliche Benutzergruppen in Ihrer Organisation anpassen möchten, können Sie eine oder mehrere benutzerdefinierte Richtlinien erstellen und zuweisen.

Screenshot: Seite

Bearbeiten einer App-Setuprichtlinie

Sie können das Microsoft Teams Admin Center verwenden, um eine Richtlinie zu bearbeiten, einschließlich der globalen (organisationsweiten Standardrichtlinie) und benutzerdefinierten Richtlinien, die Sie erstellen. Nach Bearbeiten oder Zuweisen einer Richtlinie kann es einige Stunden dauern, bis die Änderungen wirksam werden. Führen Sie die folgenden Schritte aus, um eine App-Setuprichtlinie zu bearbeiten:

  1. Melden Sie sich beim Teams Admin Center an, und wechseln Sie zuSetuprichtlinien für Teams-Apps>.

  2. Wählen Sie die Richtlinie aus, die Sie bearbeiten möchten, und wählen Sie dann Bearbeiten aus.

  3. Nehmen Sie die gewünschten Änderungen vor.

  4. Klicken Sie auf Speichern.

Zuweisen einer benutzerdefinierten Richtlinie in der App-Setuprichtlinie zu Benutzern und Gruppen

Informationen zum Zuweisen von Richtlinien zu Benutzern und Gruppen finden Sie unter Zuweisen von Richtlinien zu Benutzern und Gruppen und der Admin Center-Benutzeroberfläche für Gruppenzuweisungen. Gruppen sind Verteilerlistengruppen, E-Mail-aktivierte Sicherheitsgruppen, Sicherheitsgruppen und Microsoft 365-Gruppen und werden in der Benutzeroberfläche von Teams und Gruppen im Admin Center erstellt.

Einem Benutzer können mehrere Richtlinien entweder direkt oder als Teil verschiedener Gruppen zugewiesen werden. Für einen Benutzer ist jedoch jeweils nur eine Richtlinie gültig. Informationen dazu, welche Richtlinie gilt, finden Sie unter Rangfolge angewendeter Richtlinien.

Anzeigen der richtlinien, die bereits auf den Benutzer angewendet wurden

Sie können das Teams Admin Center verwenden, um die Richtlinien zu überprüfen, die einem Benutzer zugewiesen sind. Führen Sie die folgenden Schritte aus, um die Richtlinien anzuzeigen:

  1. Melden Sie sich beim Teams Admin Center an, und wechseln Sie zu Benutzer>Verwalten von Benutzern.

  2. Suchen Sie nach dem Benutzer, und wählen Sie den Benutzer aus, indem Sie links neben dem Benutzernamen klicken.

  3. Wählen Sie in der Spalte Richtlinien zugewiesen die Option Richtlinien anzeigen aus.

    Screenshot: Option zum Anzeigen der vorhandenen Richtlinien, die auf den Benutzer angewendet werden

Ändern der vorhandenen Richtlinien für einen Benutzer

Führen Sie die folgenden Schritte aus, um die vorhandenen Richtlinien zu ändern, die auf einen Benutzer angewendet werden:

  1. Melden Sie sich beim Teams Admin Center an, und wechseln Sie zu Benutzer>Verwalten von Benutzern.

  2. Suchen Sie nach dem Benutzer, und wählen Sie den Benutzer aus, indem Sie links neben dem Benutzernamen klicken und dann Einstellungen bearbeiten auswählen.

  3. Wählen Sie die Richtlinie aus, die Sie ändern möchten, und wählen Sie dann Übernehmen aus.

    Screenshot: Optionen zum Ändern der vorhandenen Richtlinien

Um die Zuweisung einer benutzerdefinierten Richtlinie für einen Benutzer aufzuheben, können Sie jede Richtlinie auf Global (organisationsweite Standardeinstellung) festlegen.

Sie können die vorhandenen Richtlinien für einen Benutzer mithilfe von PowerShell ändern. Weitere Informationen finden Sie unter Zuweisen von Richtlinien zu Benutzern und Gruppen.

Massenweises Aufheben der Zuweisung von App-Setuprichtlinien

Wenn Sie die Zuweisung von Richtlinien in einem Massenvorgang aufheben, entfernen Sie Richtlinienzuweisungen, die einzelnen Benutzern über die direkte Zuweisung zugewiesen wurden. Führen Sie die folgenden Schritte aus, um die Zuweisung von Setuprichtlinien in einem Massenvorgang aufzuheben:

  1. Melden Sie sich beim Teams Admin Center an, und navigieren Sie zuSetuprichtlinien für Teams-Apps>.

  2. Wählen Sie die Richtlinie aus, indem Sie links neben dem Richtliniennamen klicken, und wählen Sie dann im Menü Benutzer verwalten die Option Massen aufheben der Zuweisung von Benutzern aufheben aus.

    Screenshot: Option

  3. Wählen Sie die Richtlinie aus, die Sie aufheben möchten, und wählen Sie Daten laden aus, um die Anzahl der Benutzer abzurufen, die dieser Richtlinie derzeit zugewiesen sind.

    Screenshot der Seite

  4. Wählen Sie Zuweisung aufheben und dann Bestätigen aus.

Überlegungen und Einschränkungen

  • Sie können keine benutzerdefinierten Apps mit konfigurierbaren Registerkarten mithilfe von App-Setuprichtlinien hinzufügen.

  • Benutzer können eine App nicht von ihrem Client entfernen, wenn sie von einem Administrator hinzugefügt wird. Die Uninstall Option für eine App in der App-Leiste ist nicht verfügbar.

  • Benutzer können eine App lösen, die über die App-Setuprichtlinie angeheftet wird, wenn das Anheften von Benutzern in der Richtlinie zulässig ist.

  • Benutzer können die Reihenfolge ihrer angehefteten Apps auf Teams-Desktop- und mobilen Clients ändern, wenn die Option zum Anheften des Benutzers aktiviert ist. Benutzer können die Reihenfolge ihrer angehefteten Apps auf dem Teams-Webclient nicht ändern.

  • Von Administratoren angeheftete Apps haben immer Vorrang. Wenn die Option zum Anheften des Benutzers aktiviert ist, werden die von den Benutzern angehefteten Apps unterhalb der von den Administratoren angehefteten Apps angezeigt. Wenn die Option zum Anheften von Benutzern deaktiviert ist, verlieren die Benutzer vorhandene Pins, und nur die von den Administratoren angehefteten Apps sind in der App-Leiste verfügbar.

  • Es gibt keine Beschränkung für die maximale Anzahl angehefteter Apps, die Sie einer Richtlinie hinzufügen können. Es müssen jedoch mindestens zwei Apps an den mobilen Teams-Client (iOS und Android) angeheftet werden. Wenn eine Richtlinie über weniger als zwei Apps verfügt, spiegelt der mobile Client die Richtlinieneinstellungen nicht wider. Stattdessen verwendet der mobile Client weiterhin die vorhandene Konfiguration.

  • Nach Bearbeiten oder Zuweisen einer Richtlinie kann es einige Stunden dauern, bis die Änderungen wirksam werden. Außerdem dauert es einige Stunden, bis das Rollback wirksam wird, wenn Sie sich für ein Rollback für die Richtlinienanwendung entscheiden.

  • In der Besprechungsleiste werden nur zwei Apps angezeigt, und die restlichen Apps werden , wenn sie hinzugefügt werden, unter der Option Mehr angezeigt.

  • Nicht alle Apps können über eine App-Setuprichtlinie an Teams angeheftet werden. Einige Apps unterstützen diese Funktionalität nicht. Um Apps zu finden, die angeheftet werden können, suchen Sie diese im Bereich Angeheftete Apps hinzufügen. Registerkarten mit einem persönlichen Bereich (statische Registerkarten) und Bots können an den Teams-Desktopclient angeheftet werden, und diese Apps sind im Bereich Angeheftete Apps hinzufügen verfügbar. Während der Teams App Store alle Teams-Apps auflistet, enthält der Bereich Angeheftete Apps hinzufügen nur Apps, die über eine Richtlinie an Teams angeheftet werden können.

  • In Teams für Education ist die Zuweisungs-App standardmäßig angeheftet, obwohl sie nicht in der globalen Richtlinie aufgeführt ist.

  • In Teams für Education ist die Calling App nicht verfügbar. Wenn Sie eine neue benutzerdefinierte Richtlinie in der App-Setuprichtlinie erstellen, wird die Calling App in der Liste der Apps angezeigt. Allerdings können Teams für Education Benutzer die Calls App nicht im Teams-Client sehen, da sie nicht angeheftet ist.

Verwandter Artikel