Hinweis
Für den Zugriff auf diese Seite ist eine Autorisierung erforderlich. Sie können versuchen, sich anzumelden oder das Verzeichnis zu wechseln.
Für den Zugriff auf diese Seite ist eine Autorisierung erforderlich. Sie können versuchen, das Verzeichnis zu wechseln.
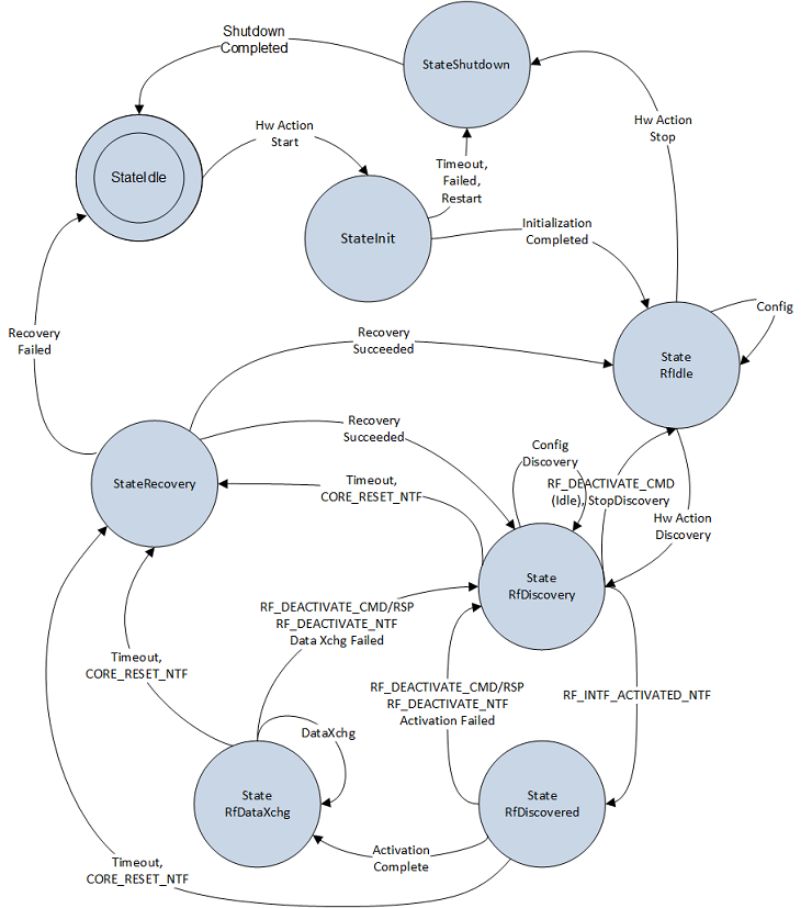
Das interne Design des NFC CX-Zustandsautomaten ist unten dargestellt. Die verschiedenen durch NFC CX spezifizierten Zustände sowie die internen und externen Ereignisse, die die Zustandsübergänge verursachen, werden im Diagramm dargestellt. Beachten Sie, dass einige Übergänge zwischen einigen Zuständen nicht im Diagramm angezeigt werden, um die Lesbarkeit zu erleichtern. Die Zustände zusammen mit der Zuordnung zur NCI RF-Zustandsmaschine werden weiter unten beschrieben.
| Staat | BESCHREIBUNG |
|---|---|
| StateIdle | StateIdle wird eingegeben, wenn das NFC-Gerät eingeschaltet wird, aber keine NCI-Befehle an den Controller gesendet werden, oder während des NCI-Vorgangs ist ein nicht behebbarer Fehler aufgetreten. |
| StateInit | StateInit wird eingegeben, wenn Hardware_Action Start an den NFC CX gesendet wird. Die NCI-Zurücksetzung, die NCI-Initialisierung und die NFC-Chipsatzkonfiguration erfolgt in diesem Zustand. Alle nachfolgenden Zustände (unten in dieser Tabelle) erfolgen nach Abschluss dieses Zustands. |
| StateRfIdle | Der NFC-Controller wird erfolgreich initialisiert, die RF-Abrufschleife ist jedoch deaktiviert (d. a. Die Abfrage- und Listenphasen sind deaktiviert oder nicht konfiguriert). Das Gerät wechselt in StateRfIdle, wenn kein NFC-Vorgang erforderlich ist. Der UMDF-Leerlauf-Erkennungstimer ist aktiviert, wenn sich das System in diesem Zustand befindet, und nach Ablauf dieses Timers wird der Chipsatz deinitialisiert. |
| StateRfDiscovery | Der NFC-Controller verfügt über seine Ermittlungsschleife, die für Abfrage- und/oder Listenphasen konfiguriert ist. Die Konfiguration einiger Ermittlungsparameter erfolgt auch in diesem Zustand, bevor die Ermittlungsschleife aktiviert wird. |
| StateRfDiscovered | Ein RF-Remoteendpunkt wird ermittelt und ausgewählt, und die RF-Schnittstelle wurde für die Kommunikation mit dem Gerätehost aktiviert. Dies ist ein Übergangszustand. |
| StateRfDataXchg | Der Gerätehost und der RF-Remoteendpunkt tauschen aktiv Daten im Abruf- oder Listenmodus aus. Dieser Zustand deckt sowohl den Zustand RFST_POLL_ACTIVE als auch RFST_LISTEN_ACTIVE im NCI RF-Zustandsautomaten ab. |
| StateRecovery | Dieser Zustand wird eingeleitet, wenn das NFC-Gerät eine CORE_RSET_NTF an den Host gesendet hat oder wenn während des NCI-Vorgangs ein schwerwiegender E/A-Fehler oder ein Timeout auftritt. Der NFC CX versucht, die NCI-Wiederherstellung durchzuführen, indem der Controller zurückgesetzt und neu initialisiert wird. Normale Betriebsabläufe werden fortgesetzt, wenn die Wiederherstellung erfolgreich ist; andernfalls wechselt der Zustandsautomat in den Zustand "Idle". |
| Zustandsabschaltung | Das NFC-Gerät soll bald ausgeschaltet werden. Dies ist ein Übergangszustand. Nach Abschluss dieses Zustands wechselt der Zustandsautomat in den Leerlaufzustand. |