Note
Access to this page requires authorization. You can try signing in or changing directories.
Access to this page requires authorization. You can try changing directories.
The Microsoft BizTalk Adapter for Oracle E-Business Suite is a Windows Communication Foundation (WCF) custom binding. This binding contains a single custom transport binding element that enables communication with an Oracle E-Business Suite. The Oracle E-Business adapter is wrapped by the Microsoft Windows Communication Foundation (WCF) Line of Business (LOB) Adapter SDK runtime and is exposed to applications through the WCF channel architecture. The Oracle E-Business adapter communicates with the Oracle E-Business Suite through the Oracle Data Provider for .NET (ODP.NET) and the Oracle client, which are part of the Oracle Data Access Components (ODAC) for Windows.
The following figure shows the end-to-end architecture for solutions that are developed using the Oracle E-Business adapter.

Consuming the adapter
The Oracle E-Business adapter exposes the Oracle E-Business Suite as a WCF service to client applications. To perform operations and access data on the Oracle E-Business Suite, client applications exchange SOAP messages with the Oracle E-Business adapter through WCF channels. The previous figure shows four ways in which the Oracle E-Business adapter can be consumed. They are:
Through a WCF channel model application. A WCF channel model application performs operations on the Oracle E-Business Suite by using the WCF channel model to exchange SOAP messages directly with the Oracle E-Business adapter.
Through a WCF service model application. A WCF service model application calls methods on a WCF client to perform operations on the Oracle E-Business Suite. A WCF client models the operations exposed by the Oracle E-Business adapter as .NET methods. You can use the Microsoft Windows Communication Foundation (WCF) Line of Business (LOB) Adapter SDK or the WCF ServiceModel Metadata Utility Tool (svcutil.exe) to create a WCF client class from metadata exposed by the Oracle E-Business adapter.
Through a BizTalk receive location or send port that is configured to use the Microsoft BizTalk WCF-Custom adapter. The WCF-Custom adapter enables the use of WCF extensibility features. By using the WCF-Custom adapter you can select and configure the Oracle EBS Binding and the behavior for the receive location or send port. For more information about how to use the Oracle E-Business adapter in BizTalk Server solutions, see Develop BizTalk applications using the Oracle E-Business Suite adapter.
Through an IIS-hosted Web service. In this scenario, a WCF service proxy generated by using the adapter is hosted in IIS using the basicHttpBinding WCF binding. This exposes the service contract as a Web service to external users. IIS automatically hosts the adapter at runtime, which, in turn, communicates with the Oracle E-Business Suite.
The Oracle E-Business adapter and ODAC are always hosted in-process with the application or service that consumes the adapter.
Oracle EBS adapter and WCF
WCF presents a programming model based on the exchange of SOAP messages over channels between clients and services. These messages are sent between endpoints exposed by a communicating client and service. An endpoint consists of:
An endpoint address, which specifies the location at which messages are received
A binding, which specifies the communication protocols used to exchange messages
A contract, which specifies the operations and data types exposed by the endpoint.
A binding consists of one or more binding elements that stack on top of each other to define how messages are exchanged with the endpoint. At a minimum, a binding must specify the transport and encoding that are used to exchange messages with the endpoint. Message exchange between endpoints occurs over a channel stack that is composed of one or more channels. Each channel is a concrete implementation of one of the binding elements in the binding configured for the endpoint. The WCF documentation includes more details about WCF, and the WCF programming model.
The Microsoft BizTalk Adapter for Oracle E-Business Suite exposes a WCF custom binding, the Oracle E-Business Suite Binding (Microsoft.Adapters.OracleEBS.OracleEBSBinding). By default, this binding contains a single custom transport binding element, the Oracle E-Business Suite Adapter Binding Element (Microsoft.Adapters.OracleEBS.OracleEBSAdapter), which enables operations on an Oracle E-Business Suite.
Microsoft.Adapters.OracleEBS.OracleEBSBinding (the Oracle E-Business Suite Binding) and Microsoft.Adapters.OracleEBS.OracleEBSAdapter (the Oracle E-Business Suite Adapter Binding Element) are public classes and are also exposed to the configuration system. Because the Oracle E-Business Suite Adapter Binding Element is exposed publicly, you can build your own custom WCF bindings capable of extending the functionality of the Oracle E-Business adapter. For example, you could implement a custom binding to support Enterprise Single Sign-on (SSO) in a WCF channel or service model solution. The reasons for doing this would be to aggregate database operations into a single multifunction operation or to perform schema transformation between operations implemented by a custom application and operations on the Oracle E-Business Suite.
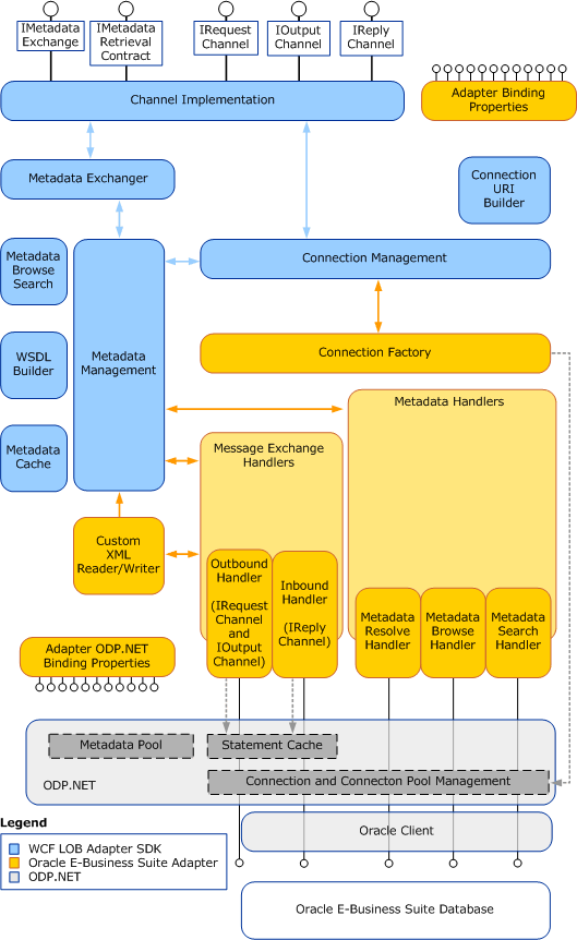
Oracle EBS adapter and the WCF LOB SDK
The Oracle E-Business adapter is built on top of the Microsoft Windows Communication Foundation (WCF) Line of Business (LOB) Adapter SDK, and runs on top of the WCF LOB Adapter SDK runtime.
The WCF LOB Adapter SDK provides a software framework and tooling infrastructure that the Oracle E-Business adapter uses to provide a rich set of features to users and adapter clients. It also serves as the software layer through which the Oracle E-Business adapter interfaces with the Windows Communication Foundation (WCF). ODP.NET serves as the layer through which the Oracle E-Business adapter interfaces with the Oracle database.
The following figure shows the relationships between the internal components of the Oracle E-Business adapter, WCF LOB Adapter SDK, and ODP.NET:

ODP.NET
The Oracle E-Business adapter connects with the Oracle E-Business Suite through the ODP.NET and the Oracle client. Both of these components are part of Oracle Data Access Components (ODAC).
ODP.NET implements a data provider for the Oracle E-Business Suite that is consistent with the ADO.NET interface. The Oracle E-Business adapter uses the classes exposed by ODP.NET to operate on the Oracle E-Business Suite.
The Oracle client provides connectivity to the Oracle E-Business Suite. You establish a connection to an Oracle E-Business Suite by providing a connection URI to the Oracle E-Business adapter. You can specify the connection URI in two ways:
Using tnsnames.ora. In this approach, the connection URI provided by the adapter client contains only the net service name specified in the tnsnames.ora file. The adapter extracts the connection parameters such as server name, service name, port number, etc. from the net service name entry in the file. To use this approach, the computer running the Oracle client must be configured to include the net service name for the Oracle database in the tnsnames.ora file.
Without using tnsnames.ora. In this approach, the adapter clients specify the connection parameters directly in the connection URI. This does not require the net service name to be present in the tnsnames.ora file on the client computer. This approach does not even require the tnsnames.ora file to be present on the client computer.
For more information about the connection URI, see Create a connection to Oracle E-Business Suite.