Note
Access to this page requires authorization. You can try signing in or changing directories.
Access to this page requires authorization. You can try changing directories.
Management Reporter for Microsoft Dynamics ERP displays each reporting tree definition in unique views. There is a graphical view for visualizing the parent/child hierarchy and a worksheet view that shows the specific information for each reporting unit. The graphical view and the worksheet view are connected. When you select a reporting unit in one view, it is also selected in the other view.
You can build cross-dimensional hierarchies based on the dimensional relationships in the financial data. When you create a reporting tree definition, you can use the same row definitions repeatedly, whether you are generating a departmental income statement or a consolidated summary income statement.
The dimensions that are defined in the row definition can be combined with dimensions in the reporting tree definition to provide a variety of views of your organization's performance.
This topic contains the following sections:
Reporting unit structure
Organize reporting units
Add text about a reporting unit
Restrict access to a reporting unit
Link to Management Reporter reports
Reporting unit structure
The following types of reporting units are used in Management Reporter:
A detail unit draws information directly from the financial data, from an Excel spreadsheet file, or from another Management Reporter worksheet.
A summary unit summarizes data from lower-level units.
A parent reporting unit is a summary unit that aggregates summarized information from a detail unit. A summary unit can be both a detail unit and a summary unit, which means that a summary unit can draw information from a lower unit, the financial data, or an Excel spreadsheet. A parent unit can be the child unit of a higher parent unit.
A child reporting unit can be a detail unit that pulls information directly from the financial data or a spreadsheet. It can also be an intermediate summary unit, which is the parent unit to a lower unit and is also the child unit to a higher-level summary unit.
The most common scenario for reporting units is to have parent units with a blank cell in the Dimensions column and to have child units with links to specific or wildcard dimension combinations.
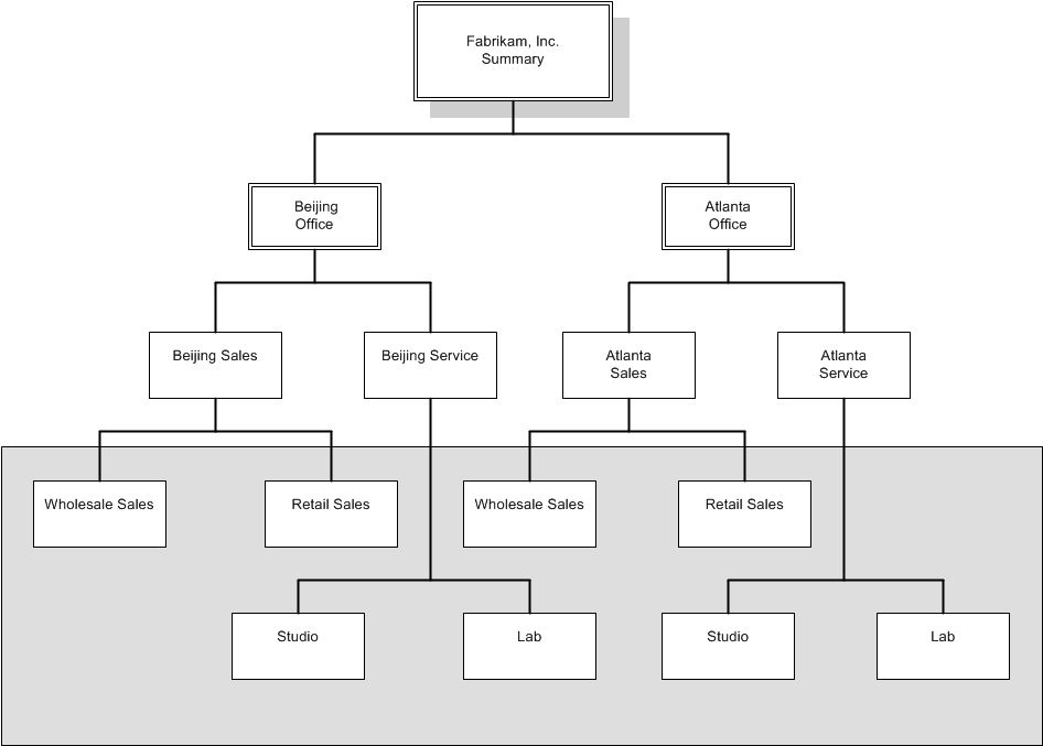
Example of a reporting unit structure
The reporting unit structure in the following reporting tree is as follows:
The Beijing Office reporting unit is a parent unit to the Beijing Sales and Beijing Service child units.
The Beijing Sales division unit is both a child unit of the Beijing Office and a parent unit to the Retail Sales and Wholesale Sales units.
The lowest-level detail reporting units (Retail Sales, Wholesale Sales, Studio, and Lab) represent departments in the financial data. These reporting units are in the shaded area of the diagram.
The higher-level summary units summarize information from the detail units.
.gif)
Organize reporting units
You can rearrange the organizational structure of a reporting tree definition by moving reporting units in the graphical view. You can also promote reporting units to a higher level in the reporting tree and move them to a lower level in the reporting tree.
Organize reporting units
In Report Designer, open the reporting tree definition to modify.
In the graphical view of the reporting tree definition, select a reporting unit.
Drag the unit to a new position, or right-click and select Promote Reporting Unit or Demote Reporting Unit.
Click File, and then select Save, or click
in the toolbar to save changes.
Add text about a reporting unit
An additional text entry is a static text string, up to 255 characters, that adds information to the reporting tree definition, such as a short company description. You can create up to ten additional text entries for each reporting unit in a reporting tree definition. The additional text appears in the report for the reporting unit to which the text is assigned.
You can add text entries from the Description column of the row definition and from the Headers and Footers tab in the report definition. For information about how to add additional text to row definitions, see Description cell in a row definition. For information about how to add additional text to the headers and footers in reports, see the “Add header and footer text” section in Headers and Footers tab settings.
Add additional text to a reporting unit
In Report Designer, open the reporting tree definition to modify.
Double-click the Additional Text cell for the reporting unit row.
In the first empty row of the Additional Text dialog box, type the text. The first row that contains text is referenced as UnitText1, regardless of its position in the Additional Text dialog box.
To add more text entries for this reporting unit, type the text in an empty row.
Click OK.
Remove additional text from a reporting unit
In Report Designer, open the reporting tree definition to modify.
Double-click the Additional Text cell for the reporting unit row.
In the Additional Text dialog box, select the entry to remove, and then click Clear, or right-click and select Cut.
Click OK.
Restrict access to a reporting unit
You can prevent certain users and groups from accessing a reporting unit. You can also specify restrictions to include the child reporting units.
Note
For more information about report security, see Set up security.
Restrict access to a reporting unit
In Report Designer, open the reporting tree definition to modify.
Double-click the Unit Security cell for the reporting unit row to restrict access to.
In the Unit Security dialog box, click Users and Groups. Select the users or groups that will have access to the restricted reporting unit, and then click OK.
To restrict access to child reporting units, select the Add security to children reporting units check box.
Click OK.
Remove access to a reporting unit
In Report Designer, open the reporting tree definition to modify.
Double-click the Unit Security cell for the reporting unit row to remove access to.
In the Unit Security dialog box, select a name, and then click Remove.
Click OK.
Link to Management Reporter reports
After you have created a Management Reporter report column in the row definition and have specified the Management Reporter report to include in the report, you must update the reporting tree with the linked column and the Management Reporter report information. A Management Reporter report can be imported into any unit in the reporting tree.
Identify the Management Reporter report in a reporting tree
In Report Designer, open the reporting tree definition to modify.
The cells in the Row Definitions column display information based on the selected row information, because the same row definition must be used in all units of the reporting tree. Double-click the Row Definitions cell, and then select the row definition that contains information about the Management Reporter report.
In the Worksheet Link cell for a reporting unit, select the link name that corresponds to the Management Reporter report.
In the Workbook or Report Path cell for a reporting unit, type the name of the Management Reporter report or browse to select the Management Reporter report.
To specify a worksheet in a Management Reporter report, type the name of the worksheet in the Worksheet name cell.
Repeat steps 3 through 5 for each reporting unit that should receive data from a Management Reporter report. To prevent incorrect data from appearing in your report, make sure that the correct Management Reporter report names appear in the corresponding unit of the reporting tree.