Note
Access to this page requires authorization. You can try signing in or changing directories.
Access to this page requires authorization. You can try changing directories.
Applies To: Dynamics CRM 2015
There are two types of settings managed by the deployment web service: deployment entities (derived from DeploymentEntity) and deployment configuration settings (derived from DeploymentConfigSettings). You can use the RetrieveAllRequest, RetrieveRequest, UpdateRequest and DeleteRequest messages to interact with these entity types.
Alternatively, you can use Windows PowerShell commands to interact with these entity types. Each one has its own command such as Get-CrmOrganization. For more information, see Administer the deployment using Windows PowerShell.
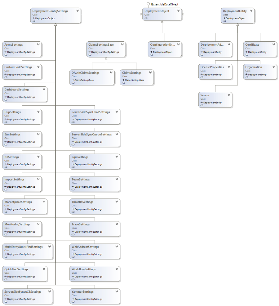
When you retrieve, delete or update a deployment record, you specify the type of deployment entity you are working with using the DeploymentEntityType enumeration. These types correspond to the classes shown below.
In This Topic
Deployment entities
Deployment configuration settings
Deployment web service object model
Deployment entities
The following table lists the deployment entity classes.
Entity class name |
Description |
|---|---|
Contains information about a certificate. |
|
Contains information about the administrator for a Microsoft Dynamics CRM deployment. |
|
Contains information about a license. |
|
Contains information about the organizations in a deployment. |
|
Contains information about the servers for a deployment. |
Deployment configuration settings
The following table lists the configuration settings classes.
Configuration settings class name |
Description |
|---|---|
Contains settings values regarding asynchronous jobs and can be used to tune the asynchronous processing service. |
|
Base class for ClaimsSettings and OAuthClaimsSettings. |
|
Contains settings for claims authentication. |
|
Contains settings that pertain to running custom code. |
|
Contains settings for dashboards. |
|
Contains settings that tune the operation of duplicate detection. |
|
Contains settings for enterprise transaction management that can be used to throttle Dynamics CRM for Outlook. |
|
Contains settings for Internet facing deployments. |
|
Contains settings that tune a data import operation. |
|
Contains settings for the Marketplace. |
|
Contains monitoring settings. |
|
Contains settings for multi-entity quick find (finds records of different types). |
|
Contains settings for OAuth. |
|
Contains settings for quick find (finds records of one type). |
|
Contains settings for controlling server-side synchronization for accounts, contacts, and tasks. |
|
Contains settings for controlling server-side synchronization for emails. |
|
Contains settings for controlling server-side synchronization for queues. |
|
Contains SQM settings. |
|
Contains settings for auto created (system-managed) access teams. |
|
Contains settings that can be used to throttle Dynamics CRM for Outlook. |
|
Contains settings that tune the amount of trace information generated. |
|
Contains deployment root domain address values. |
|
Contains deployment wide workflow settings. |
|
Contains settings for Yammer. |
Deployment web service object model
The following shows the class diagram for the deployment service entities and settings entities.
.jpeg)
See Also
Administer the deployment using the deployment web service
Introduction to the deployment web service
Deployment web service messages
© 2016 Microsoft. All rights reserved. Copyright