Note
Access to this page requires authorization. You can try signing in or changing directories.
Access to this page requires authorization. You can try changing directories.
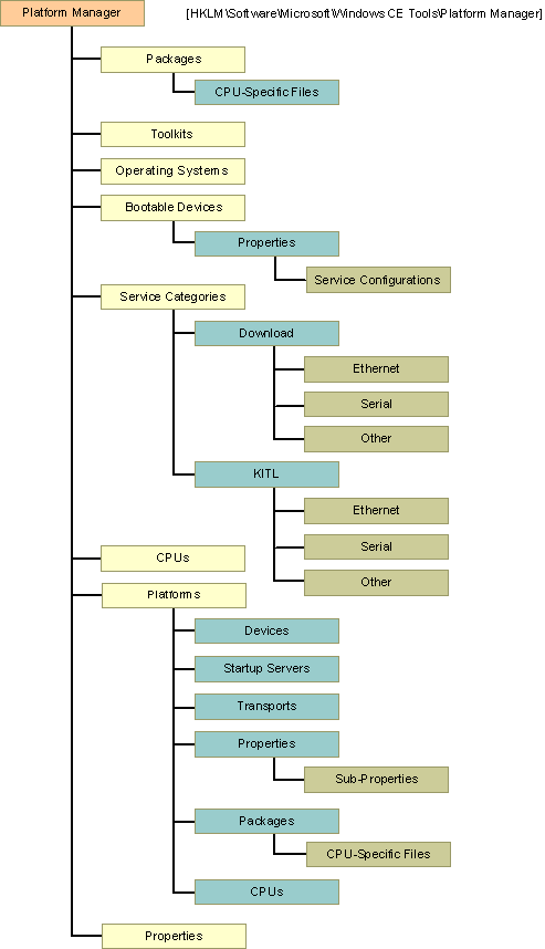
Platform Manager stores information about a run-time image and how to establish a connection between a development workstation and the target device running the image. Platform Manager stores information in a collection of objects that are arranged in a defined hierarchical structure. You can view the Platform Manager hierarchy in the registry under the HKEY_LOCAL_MACHINE\SOFTWARE\Microsoft\Windows CE Tools\Platform Manager key.
Note Core Connectivity replaces Platform Manager and provides a connectivity infrastructure that is similar to the infrastructure that Platform Manager provides. Use the Core Connectivity API. In Windows CE 5.0, do not use the Platform Manager API except in code that does not need to be compatible with future releases of Windows CE. For more information about Core Connectivity, see Core Connectivity Infrastructure.
The following illustration shows the object model for Platform Manager.
.gif)
When you create a software development kit (SDK), the information required to develop applications for your OS design is associated with a platform object. The objects associated with your design are registered with the root-level Platform Manager object.
See Also
Platform Manager | SDK Development | Platform Manager API
Send Feedback on this topic to the authors