Understand the Blazor component lifecycle
- 7 minutes
Blazor components have a well-defined lifecycle that starts when they're first created and ends when they're destroyed. A set of events that occur in response to specific triggers governs the component lifecycle. Such triggers include the component being initialized, users interacting with the component, or the page where the component resides being closed.
In this unit, you learn about the events that occur during the Blazor component lifecycle. You see how to handle these events to optimize the work done and increase the responsiveness of a Blazor page.
The Blazor component lifecycle
Blazor components represent the views in Blazor apps, which define the layout and UI logic. The components generate HTML markup when the app runs. User interaction events can trigger custom code, and components can be updated to rerender the display. Upon page closure, Blazor removes the component and cleans up any resources. New instances are created when the user returns to the page.
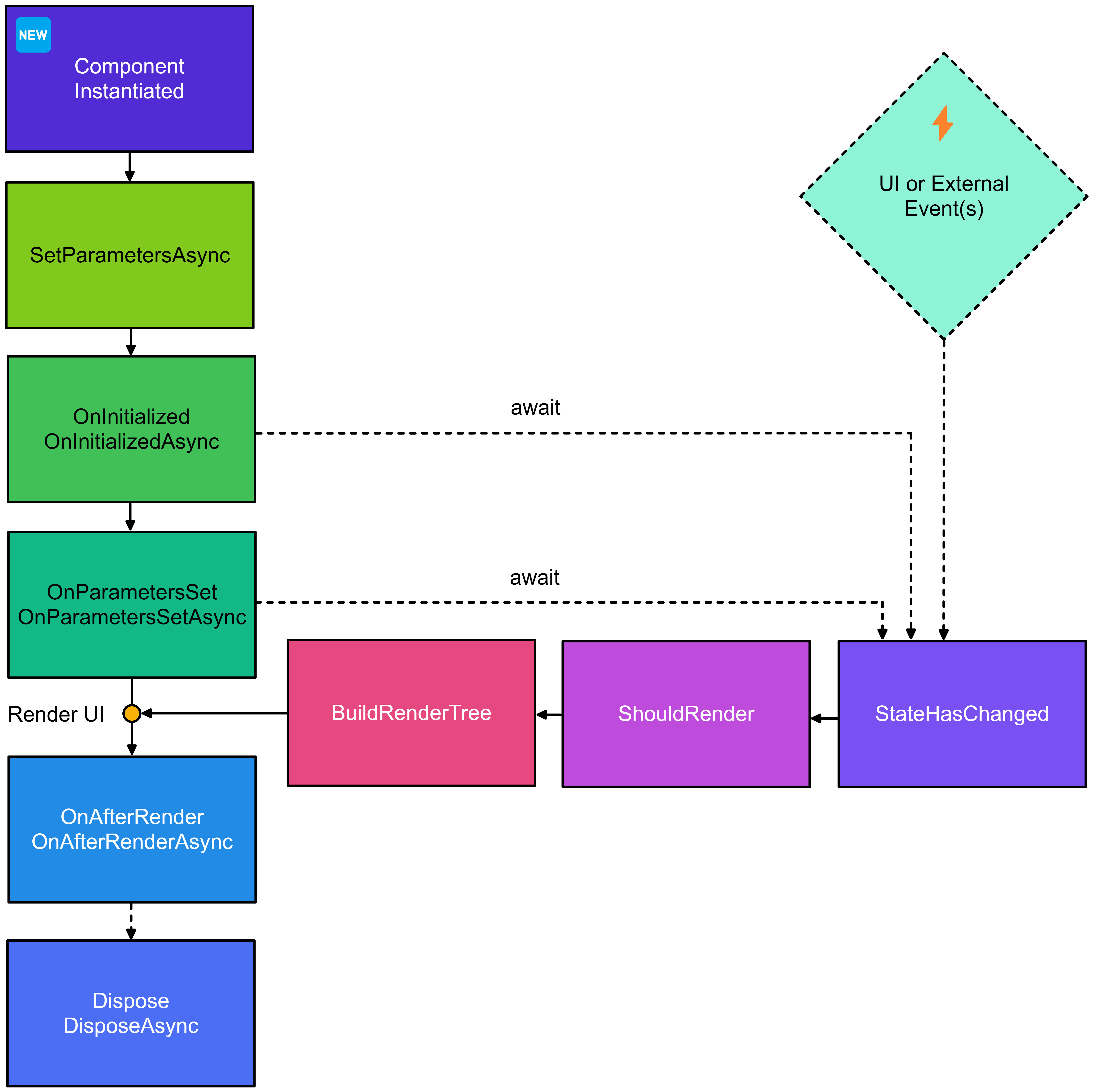
The following diagram illustrates the events that occur during the lifetime of a component, and the methods you can use to handle these events. Blazor provides both synchronous and asynchronous versions of each method except for SetParametersAsync.
All Blazor components descend from the ComponentBase class or the IComponent interface that defines the methods shown and provides default behavior. You handle an event by overriding the corresponding method.
Although the diagram implies that there's a single-threaded flow between lifecycle methods, the asynchronous versions of these methods enable a Blazor app to expedite the rendering process. For example, when the first await occurs in SetParametersAsync, the Blazor component runs the OnInitialized and OnInitializedAsync methods. When the awaited statement completes, the execution thread in SetParametersAsync resumes.
The same logic applies throughout the series of lifecycle methods. Also, each await operation that occurs during OnInitializedAsync and OnParametersSetAsync indicates that the state of the component changed, and can trigger an immediate rendering of the page. The page might be rendered several times before initialization is fully complete.
Understand lifecycle methods
Each component lifecycle method has a specific purpose, and you can override the methods to add custom logic to your component. The following table lists the lifecycle methods in the order they occur, and describes their purpose.
| Order | Lifecycle method | Description |
|---|---|---|
| 1 | Component created | The component is instantiated. |
| 2 | SetParametersAsync | Sets parameters from the component's parent in the render tree. |
| 3 | OnInitialized / OnInitializedAsync | Occurs when the component is ready to start. |
| 4 | OnParametersSet / OnParametersSetAsync | Occurs when the component receives parameters and properties are assigned. |
| 5 | OnAfterRender / OnAfterRenderAsync | Occurs after the component renders. |
| 6 | Dispose / DisposeAsync |
If the component implements either IDisposable or IAsyncDisposable, the appropriate disposable occurs as part of destroying the component. |
The SetParametersAsync method
When a user visits a page containing a Blazor component, the Blazor runtime creates a new instance of the component and runs the default constructor. Once the component is constructed, the Blazor runtime calls the SetParametersAsync method.
If the component defines any parameters, the Blazor runtime injects the values for these parameters from the calling environment into the component. These parameters are contained in a ParameterView object and are made accessible to the SetParametersAsync method. You call the base.SetParametersAsync method to populate the Parameter properties of your component with these values.
Alternatively, if you need to handle the parameters differently, this method is the place to do it. For example, you might need to validate any parameters passed to the component before using them.
Note
The SetParametersAsync method always runs when a component is being created, even if the component doesn't have any parameters.
The OnInitialized and OnInitializedAsync methods
You can override the OnInitialized and OnInitializedAsync methods to include custom functionality. These methods run after the SetParametersAsync method populates the component's parameter-based properties, which are attributed with either ParameterAttribute or CascadingParameterAttribute. You run initialization logic in these methods.
If the render-mode property of the application is set to Server, the OnInitialized and OnInitializedAsync methods run only once for a component instance. If a parent of the component modifies the component parameters, the SetParametersAsync method runs again, but these methods don't. If you need to reinitialize a component when the parameters change, use the SetParametersAsync method. If you want to do initialization once, use these methods.
If the render-mode property is set to ServerPrerendered, the OnInitialized and OnInitializedAsync methods run twice: once during the prerender phase that generates the static page output, and again when the server establishes a SignalR connection with the browser. You might do expensive initialization tasks in these methods, such as retrieving data from a web service that you use to set the Blazor component state. In this case, cache the state information during the first execution and reuse the saved state during the second execution.
Any dependencies the Blazor component uses are injected after the instance is created but before the OnInitialized or OnInitializedAsync methods run. You can use the objects injected by these dependencies in the OnInitialized or OnInitializedAsync methods, but not before.
Important
Blazor components don't support constructor dependency injection. Instead, use either the @inject directive in the component markup or the InjectAttribute on the property declaration.
During the prerender phase, code in a Blazor Server component can't perform actions that require a connection to the browser, such as calling JavaScript code. You should place logic that depends on a connection with the browser in the OnAfterRender or OnAfterRenderAsync methods.
The OnParametersSet and OnParametersSetAsync methods
The OnParametersSet and OnParametersSetAsync methods run after the OnInitialized or OnInitializedAsync methods the first time the component renders, or after the SetParametersAsync method in subsequent rendering. Like SetParametersAsync, these methods are always called, even if the component has no parameters.
Use either method to complete initialization tasks that depend on the component parameter values, such as calculating values for computed properties. Don't do long-running operations such as these in a constructor. Constructors are synchronous, and waiting for long-running operations to complete affects the responsiveness of the page that contains the component.
The OnAfterRender and OnAfterRenderAsync methods
The OnAfterRenderand OnAfterRenderAsync methods run every time the Blazor runtime needs to update the view represented by the component in the user interface. This state occurs automatically when:
- The state of the component changes, for example when the
OnInitializedorOnInitializedAsyncmethods or theOnParametersSetandOnParametersSetAsyncmethods run. - A UI event is triggered.
- The application code calls the
StateHasChangedmethod of the component.
When StateHasChanged is called, either from an external event or a UI trigger, the component conditionally rerenders. The following list details the order of method invocations including and following StateHasChanged:
- StateHasChanged: Marks the component as needing to rerender.
- ShouldRender: Returns a flag indicating whether the component should render.
- BuildRenderTree: Renders the component.
The StateHasChanged method calls the ShouldRender method of the component. The purpose of this method is to determine whether the state change requires the component to rerender the view. By default, all state changes trigger a render operation, but you can override the ShouldRender method and define your decision-making logic. The ShouldRender method returns true if the view should be rendered again, or false otherwise.
If the component needs to render, you can use the BuildRenderTree method to generate a model that can update the version of the DOM the browser uses to display the UI. You can use the default method implementation that the ComponentBase class provides, or you can override it with custom logic if you have specific requirements.
Next, the component view is rendered and the UI is updated. Finally, the component runs the OnAfterRender and OnAfterRenderAsync methods. At this point, the UI is fully functional, and you can interact with JavaScript and any elements in the DOM. Use these methods to do any other steps that require access to the fully rendered content, such as calling JavaScript code from JS interop.
The OnAfterRender and OnAfterRenderAsync methods take a boolean parameter called firstRender. This parameter is true the first time the methods are run, but false thereafter. You can evaluate this parameter to do one-time operations that might be wasteful and resource intensive if you repeat them every time the component renders.
Note
Don't confuse prerendering with the first render for a Blazor component. Prerendering occurs before a SignalR connection is established with the browser, and generates a static version of a page. The first render occurs when the connection with the browser is fully active and all functionality is available.
The Dispose and DisposeAsync methods
Like any .NET class, a Blazor component can use managed and unmanaged resources. The runtime automatically reclaims managed resources. However, you should implement the IDisposable or IAsyncDisposable interfaces and provide a Dispose or DisposeAsync method to release any unmanaged resources. This practice reduces the chances of memory leaks in the server.
Handle exceptions in lifecycle methods
If a lifecycle method for a Blazor component fails, it closes the SignalR connection to the browser, which in turn causes the Blazor app to stop functioning. To prevent this outcome, make sure you're prepared to handle exceptions as part of the logic for the lifecycle methods. For more information, see Handle errors in ASP.NET Core Blazor apps.