Diagrama de relaciones de objetos del Diseñador de modelos
Los siguientes diagramas indican las relaciones entre los objetos semánticos de un modelo de informe y las relaciones entre objetos semánticos y objetos de vista de origen de datos (DSV) de un modelo de informe.
Archivos de componentes de modelo de informe
El siguiente diagrama muestra la relación entre los diferentes archivos de componentes que componen un modelo de informe.
.gif)
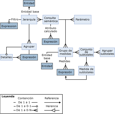
Objetos semánticos de modelo de informe
El siguiente diagrama muestra la relación entre los objetos semánticos de un modelo de informe.
.gif)
Objetos semánticos y objetos DSV
El siguiente diagrama muestra los enlaces entre objetos semánticos y objetos DSV en un modelo de informe.
.gif)
Objetos de expresión de modelo de informe
El siguiente diagrama muestra la relación entre los objetos de expresión de un modelo de informe.
.gif)
Objetos de consulta de modelo de informe
El siguiente diagrama muestra la relación entre los objetos de consulta de un modelo de informe.
.gif)