Compartir a través de


Localización del controlador de impresora V4

Importante

La plataforma de impresión moderna es el medio preferido de Windows para comunicarse con impresoras. Se recomienda usar el controlador de clase de bandeja de entrada IPP de Microsoft, junto con aplicaciones de soporte técnico de impresión (PSA), para personalizar la experiencia de impresión en Windows 10 y 11 para el desarrollo de dispositivos de impresora.

Para obtener más información, consulte Print Support App v1 and v2 design guide (Guía de diseño de la aplicación de soporte técnico de impresión v1 y v2).

Windows proporciona cadenas de visualización localizadas estándar para admitir el desarrollo de extensiones de impresora y aplicaciones de dispositivos para UWP proporcionadas a través de objetos IPrintSchemaCapabilities.

En la tabla siguiente se muestran las características que Windows puede localizar con sus cadenas de visualización estándar:

Característica Opciones estándar
Contenedores de entrada Job/Document/PageInputBin
Tipos de medios PageMediaType
Dúplex JobDuplexAllDocumentsContiguously
Intercalación DocumentCollate
Color de salida PageOutputColor
Orientación PageOrientation
N hasta JobNUpAllDocumentsContiguously
Perforación JobHolePunch

DocumentHolePunch
Grapado JobStapleAllDocuments

DocumentStaple
Enlace JobBindAllDocuments

DocumentBinding
Calidad de salida PageOutputQuality
Tamaño del soporte PageMediaSize

Además, estas cadenas están disponibles en los formularios XML de PrintCapabilities, siempre que el controlador no especifique un nombre para mostrar mediante un archivo DLL de recursos para la característica o opción. Si un controlador especifica un nombre para mostrar mediante un archivo DLL de recursos, se proporcionará en el XML, así como en la interfaz de usuario de preferencias de impresión heredadas basadas en COMPSTUI usada en versiones anteriores de Windows.

En las distintas interfaces de usuario y API, los nombres para mostrar varían. Use los tres diagramas de flujo siguientes para ver información general sobre el comportamiento de localización esperado para un escenario determinado.

En el siguiente diagrama de flujo se muestra el comportamiento de localización esperado en aplicaciones para UWP, así como en las familias de objetos IPrintSchemaFeature y IPrintSchemaOption.

diagrama de flujo de comportamiento de localización para aplicaciones de Windows, iprintschemafeature o iprintschemaoption.

En el diagrama de flujo siguiente se muestra el comportamiento de localización esperado en los documentos XML PrintCapabilities.

diagrama de flujo de comportamiento de localización para documentos XML de printcapabilities.

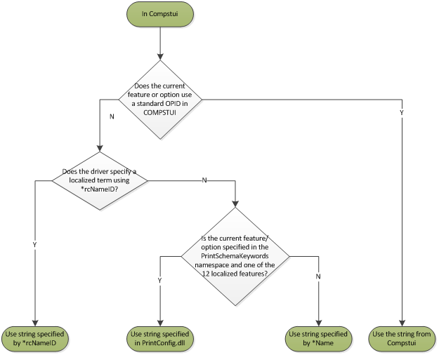
En el diagrama de flujo siguiente se muestra el comportamiento de localización esperado en el cuadro de diálogo de preferencias de impresión estándar basado en Compstui.

diagrama de flujo de comportamiento de localización para el cuadro de diálogo basado en compstui.

Para usar los nombres para mostrar localizados por Microsoft, siga las instrucciones de esta tabla para editar correctamente los archivos de configuración de GPD o PPD.

Tipo de archivo Instrucciones
GPD Especifique la entrada name para la característica u opción de GPD.

No especifique la entrada rcNameID.

Para las siguientes características u opciones, también debe especificar PrintSchemaKeywordMap para asignar características u opciones de GPD a las características u opciones definidas por el esquema de impresión correspondientes, a menos que se especifiquen como características estándar. Para ver ejemplos que muestran cómo usar PrintSchemaKeywordMap para asignar características, consulte Cambios en la descripción de características basadas en GPD/PPD

Perforador de Trabajo (JobHolePunch), Perforador de Documentos (DocumentHolePunch)

JobStapleAllDocuments, DocumentStaple

JobBindAllDocuments, DocumentBinding

PageOutputQuality

PageMediaType

Para N-Up, no use PrintSchemaKeywordMap en los valores de opción.
PPD Use PrintSchemaKeywordMap para asignar características u opciones de PPD a las características u opciones definidas por el esquema de impresión correspondientes. Para ver ejemplos que muestran cómo usar PrintSchemaKeywordMap para asignar características, consulte Cambios en la descripción de características basadas en GPD/PPD

Para N-Up, no use PrintSchemaKeywordMap en los valores de opción.

Localización de controladores basados en PPD

Los controladores basados en PPD no admiten archivos DLL de recursos. Como resultado, puede ser necesario proporcionar varios archivos PPD. Microsoft recomienda que los controladores de impresión v4 que usen archivos de configuración de PPD usen las técnicas descritas en este tema para incluir un archivo PPD por configuración regional.

IPrintSchemaCapabilities

IPrintSchemaFeature

IPrintSchemaOption

Cambios en la descripción de características basada en GPD/PPD

Características estándar