Nota:
El acceso a esta página requiere autorización. Puede intentar iniciar sesión o cambiar directorios.
El acceso a esta página requiere autorización. Puede intentar cambiar los directorios.
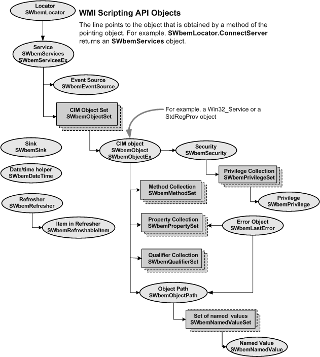
En el diagrama siguiente se muestran las relaciones entre los objetos de scripting de WMI.