Remarque
L’accès à cette page nécessite une autorisation. Vous pouvez essayer de vous connecter ou de modifier des répertoires.
L’accès à cette page nécessite une autorisation. Vous pouvez essayer de modifier des répertoires.
SQL Server fournit le gouverneur de ressources, une fonctionnalité que vous pouvez utiliser pour gérer la charge de travail et la consommation des ressources système SQL Server. Le gouverneur de ressources vous permet de spécifier des limites sur l'utilisation de la quantité d'UC et de mémoire par les demandes d'application entrantes.
Pour la description des nouvelles fonctionnalités du Gouverneur de ressources dans SQL Server 2012, consultez Gouverneur de ressources dans SQL Server 2012.
Avantages du gouverneur de ressources
Le gouverneur de ressources vous permet de gérer les ressources et les charge de travail SQL Server en spécifiant des limites concernant la consommation de ressources par les demandes entrantes. Du point de vue du gouverneur de ressources, la charge de travail est un ensemble de requêtes de taille similaire qui peuvent ou devraient être traitées comme une entité unique. Bien que cela ne soit pas indispensable, plus le modèle d'utilisation des ressources d'une charge de travail est uniforme, plus il est avantageux d'utiliser le gouverneur de ressources. Les limites de ressources peuvent être reconfigurées en temps réel avec un impact négligeable sur les charges de travail en cours d'exécution.
Dans un environnement où il existe plusieurs charges de travail distinctes sur le même serveur, le gouverneur de ressources permet de différencier ces charges de travail et d'allouer des ressources partagées en fonction de la demande, selon les limites que vous spécifiez. Ces ressources sont l'UC et la mémoire.
Contraintes du gouverneur de ressources
Cette version du gouverneur de ressources est soumise aux contraintes suivantes :
La gestion des ressources est limitée au Moteur de base de données SQL Server. Le gouverneur de ressources ne peut pas être utilisé pour Analysis Services, Integration Services et Reporting Services.
Il n'y a aucune surveillance ni gestion des charges de travail entre instances SQL Server.
Les limites spécifiées s'appliquent à la bande passante de l'UC et à la mémoire gérées par SQL Server.
Charges de travail OLTP. Le gouverneur de ressources peut gérer les charges de travail OLTP mais ces types de requêtes, qui sont en général très courtes, ne restent pas toujours assez longtemps sur l'UC pour que des contrôles de bande passante soient appliqués. Cela peut biaiser les statistiques retournées pour CPU usage %.
Concepts des ressources
Les trois concepts suivants sont fondamentaux pour connaître le fonctionnement et l'utilisation du gouverneur de ressources :
Pools de ressources. Deux pools de ressources (interne et par défaut) sont créés lorsque SQL Server 2012 est installé. Le gouverneur de ressources prend aussi en charge des pools de ressources définis par l'utilisateur.
Groupes de charges de travail. Deux groupes de charges de travail (interne et par défaut) sont créés et mappés à leurs pools de ressources correspondants lorsque SQL Server 2012 est installé. Le gouverneur de ressources prend aussi en charge des groupes de charges de travail définis par l'utilisateur.
Classification. Il existe des règles internes qui classent les demandes entrantes et les acheminent à un groupe de charges de travail. Le gouverneur de ressources prend en charge également une fonction classifieur définie par l'utilisateur pour implémenter des règles de classification.
[!REMARQUE]
Le gouverneur de ressources n'impose pas de contrôles sur une connexion DAC (connexion administrateur dédiée). Il n'est pas nécessaire de classer les requêtes DAC qui s'exécutent dans le groupe de charges de travail et le pool de ressources internes.
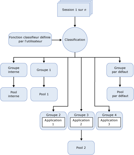
Dans le contexte du gouverneur de ressources, vous pouvez traiter les concepts précédents comme composants. L'illustration suivante montre ces composants et leur relation mutuelle dans l'environnement du moteur de base de données. Dans une perspective de traitement, le flux simplifié est le suivant :
Il existe une connexion entrante pour une session (Session 1 de n).
La session est classifiée (Classification).
La charge de travail de session est acheminée vers un groupe de charges de travail, par exemple, Groupe 4.
Le groupe de charges de travail utilise le pool de ressources auquel il est associé, par exemple, Groupe 2.
Le pool de ressources fournit et limite les ressources requises par l'application, par exemple, Application 3.
.gif)
Tâches du gouverneur de ressources
Description de la tâche |
Rubrique |
|---|---|
Décrit comment activer le gouverneur de ressources. |
|
Décrit comment désactiver le gouverneur de ressources. |
|
Décrit comment créer, modifier et supprimer un pool de ressources. |
|
Décrit comment créer, modifier, déplacer et supprimer un groupe de charge de travail. |
|
Décrit comment créer et tester une fonction définie par l'utilisateur classifieur. |
|
Décrit comment configurer le gouverneur de ressources à l'aide d'un modèle. |
|
Décrit comment afficher les propriétés du gouverneur de ressources. |