Partager via


Hyper-V chemin de contrôle de commutateur extensible pour les indications d’état NDIS

Cette rubrique décrit le chemin de contrôle que parcourent les indications d’état NDIS d’une carte physique sous-jacente. Une ou plusieurs cartes physiques sous-jacentes peuvent être associées à la carte réseau externe Hyper-V commutateur extensible.

Par exemple, la carte réseau externe d'un commutateur extensible peut être liée à l'interface virtuelle du miniport d’un pilote intermédiaire NDIS multiplexeur (MUX). Le pilote intermédiaire MUX lui-même peut être lié à une équipe d’un ou plusieurs réseaux physiques sur l’hôte. Cette configuration est appelée équipe de commutateur extensible. Pour en savoir plus sur les groupes de commutateurs extensibles, consultez Types de configurations de cartes réseau physiques.

Dans cette configuration, les extensions de commutateur extensible sont exposées à chaque carte réseau du groupe de commutateurs extensibles. Cela permet à l’extension de transfert dans la pile de pilotes de commutateur extensible de gérer la configuration et l’utilisation de cartes réseau individuelles au sein de l'équipe. Par exemple, l’extension peut prendre en charge une solution de basculement d’équilibrage de charge (LBFO) sur le groupe en transférant des paquets sortants vers des cartes réseaux individuelles. Une telle extension est appelée fournisseur de regroupement. Pour plus d’informations sur les fournisseurs d'association, consultez Extensions de fournisseur d'association.

Note Les opérations de ce type peuvent uniquement être effectuées par une extension de transfert. Pour plus d’informations sur ce type de pilote, consultez Extensions de redirection.

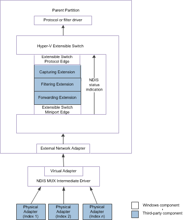
La figure suivante montre le chemin de contrôle de commutateur extensible pour les indications d’état NDIS émises par une équipe de commutateur extensible sous-jacente pour NDIS 6.40 (Windows Server 2012 R2) et versions ultérieures.

Diagramme montrant le chemin de contrôle des indications d’état NDIS à partir d’un groupe de commutateur extensible pour NDIS 6.40.

La figure suivante montre le chemin de contrôle de commutateur extensible pour les indications d’état NDIS émises par une équipe de commutateur extensible sous-jacente pour NDIS 6.30 (Windows Server 2012).

Diagramme montrant le chemin de contrôle des indications d’état NDIS à partir d’une équipe de commutateur extensible pour NDIS 6.30.

Remarque Dans l’interface de commutateur extensible, les pilotes de filtre NDIS sont appelés extensions de commutateur extensible et la pile des pilotes est appelée pile de pilotes de commutateur extensible.

Le commutateur extensible prend en charge les indications d’état NDIS de l’adaptateur physique sous-jacent ou de l’équipe de commutateur extensible de la manière suivante :

  • Lorsqu’une indication d’état NDIS arrive à l’interface de commutateur extensible, elle encapsule l’indication à l’intérieur d’une structure NDIS_SWITCH_NIC_STATUS_INDICATION . Ensuite, le bord miniport du commutateur extensible émet une indication NDIS_STATUS_SWITCH_NIC_STATUS qui contient cette structure.

    Lorsqu’une extension de transfert reçoit cette indication, elle peut dupliquer l’indication pour modifier les données encapsulées. Cela permet à l’extension de transfert de modifier l’état ou les fonctionnalités indiqués de l’équipe de commutateur extensible sous-jacente.

  • Une extension de transfert qui fonctionne en tant que fournisseur de groupement peut participer à la configuration du groupement d'adaptateurs pour les décharges matérielles en lançant des indications NDIS_STATUS_SWITCH_NIC_STATUS liées à la technologie de déchargement.

    Par exemple, le fournisseur peut lancer une indication NDIS_STATUS_SWITCH_NIC_STATUS avec une indication NDIS_STATUS_RECEIVE_FILTER_CURRENT_CAPABILITIES encapsulée pour modifier les fonctionnalités de déchargement pour la file d’attente de machine virtuelle (VMQ) sur l’équipe d’adaptateurs.

  • Les fournisseurs d’association peuvent également lancer une indication NDIS_STATUS_SWITCH_NIC_STATUS pour modifier des configurations de carte réseau autres que celles d’une équipe utilisant un commutateur extensible.

    Par exemple, l’extension peut lancer une NDIS_STATUS_SWITCH_NIC_STATUS avec une encapsulation de l’indication NDIS_STATUS_SWITCH_PORT_REMOVE_VF. Cette indication supprime la liaison entre un adaptateur réseau VM (machine virtuelle) et une fonction virtuelle PCI Express (PCIe, VF). La VF est exposée par une carte réseau physique sous-jacente qui prend en charge l'interface de virtualisation d'E/S racine unique (SR-IOV).

    Une fois cette liaison supprimée, les paquets sont remis via un port de commutateur extensible au lieu d’être transmis directement entre l'adaptateur réseau de la machine virtuelle et le VF de l'adaptateur physique sous-jacent SR-IOV. Cela permet aux stratégies de port de commutateur extensible d’être appliquées aux paquets reçus ou envoyés via le port de commutateur extensible.

Note L’extension de commutateur extensible doit suivre les mêmes instructions pour filtrer les indications d’état NDIS qui s’appliquent à tous les pilotes de filtre NDIS. Pour plus d’informations, consultez Les indications d’état du module de filtre.

Pour plus d’informations sur la façon dont les extensions de transfert peuvent lancer des indications NDIS_STATUS_SWITCH_NIC_STATUS , consultez La gestion des indications d’état NDIS à partir de cartes réseau physiques.