条件付きアクセス のアダプティブ セッション有効期間ポリシーを使用すると、組織は複雑な展開で認証セッションを制限できます。 シナリオには以下が含まれます。
- 管理対象外のデバイスまたは共有デバイスからのリソース アクセス
- 外部ネットワークから機密情報へのアクセス
- 影響の大きなユーザー
- 重大なビジネス アプリケーション
条件付きアクセスでは、アダプティブ セッション有効期間ポリシー制御が提供されるため、すべてのユーザーに影響を与えることなく、組織内の特定のユース ケースを対象とするポリシーを作成できます。
ポリシーを構成する方法を調べる前に、既定の構成を確認します。
ユーザー サインインの頻度
サインイン頻度は、ユーザーがリソースにアクセスできる期間を指定してから、再度サインインするように求められます。
ユーザー サインインの頻度に関する Microsoft Entra ID の既定の構成は、90 日間のローリング ウィンドウです。 ユーザーに資格情報を頻繁に求めることは賢明に思えるかもしれませんが、このアプローチは裏目に出る可能性があります。 考えずに資格情報を常習的に入力したユーザーは、意図せずに悪意のあるプロンプトに資格情報を提供する可能性があります。
ユーザーにサインインを要求しないと、驚くべきように見えるかもしれませんが、IT ポリシー違反によってセッションが取り消されます。 たとえば、パスワードの変更、準拠していないデバイス、無効になっているアカウントなどがあります。 また、Microsoft Graph PowerShell を使用して明示的にユーザーのセッションを取り消すことができます。 Microsoft Entra ID の既定の構成は次のとおりです。 セッションのセキュリティ体制が変更されていない場合は、ユーザーに資格情報の入力を求めないでください。
サインイン頻度設定は、標準に従って OAuth2 または OIDC プロトコルを実装したアプリで動作します。 次の Web アプリケーションを含む Windows、Mac、Mobile などのほとんどの Microsoft ネイティブ アプリは、この設定に準拠しています。
- Word、Excel、PowerPoint Online
- OneNote オンライン
- Office.com
- Microsoft 365 管理者ポータル
- エクスチェンジ・オンライン
- SharePoint と OneDrive
- Teams Web クライアント
- Dynamics CRM オンライン
- Azure portal
サインイン頻度 (SIF) は、独自の Cookie を削除せず、認証のために Microsoft Entra ID に定期的にリダイレクトしない限り、OAuth2 または OIDC プロトコルを使用する Microsoft 以外の SAML アプリケーションおよびアプリで動作します。
ユーザーのサインイン頻度と多要素認証
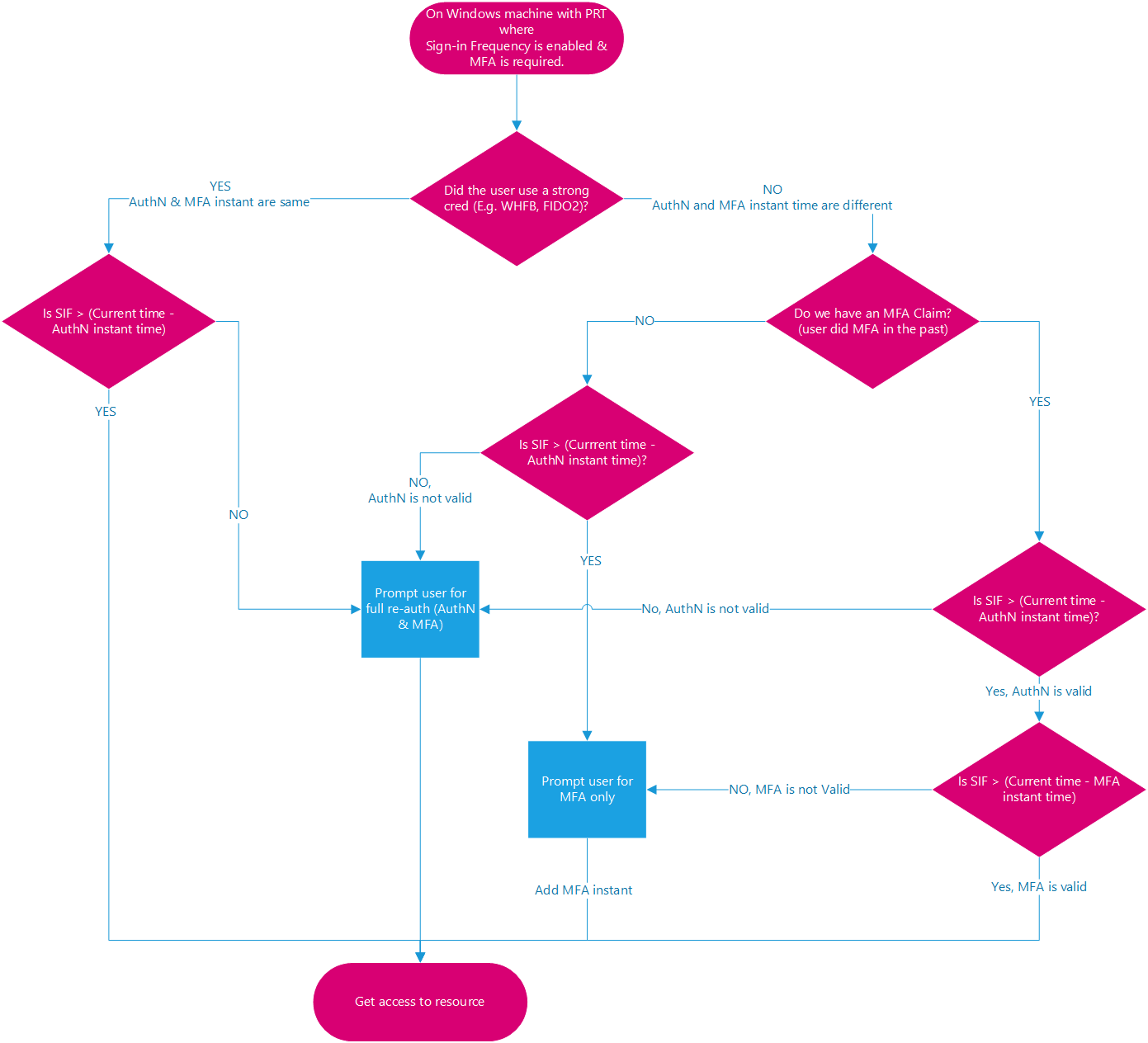
以前は、サインイン頻度は、Microsoft Entra 参加済み、ハイブリッド参加済み、登録済みデバイスの第 1 要素認証にのみ適用されました。 これらのデバイスで多要素認証を簡単に強化することはできませんでした。 お客様からのフィードバックに基づいて、サインイン頻度が多要素認証 (MFA) にも適用されるようになりました。
ユーザーサインインの頻度とデバイス ID
Microsoft Entra 参加済みデバイスとハイブリッド参加済みデバイスでは、デバイスのロックを解除するか、サインインすると、4 時間ごとにプライマリ更新トークン (PRT) が対話形式で更新されます。 現在のタイムスタンプと比較して PRT 用に記録される最後の更新タイムスタンプは、SIF を満たし、既存の MFA 要求を持つ PRT へのアクセスを許可するために、PRT 用の SIF ポリシーで割り当てられた時間内である必要があります。 Microsoft Entra 登録済みデバイスでは、ユーザーが Microsoft Entra アカウントを介して Microsoft Entra 登録済みデバイスにアクセスしていないため、ロック解除またはサインインは SIF ポリシーを満たしていません。 ただし、 Microsoft Entra WAM プラグインは、WAM を使用してネイティブ アプリケーション認証中に PRT を更新できます。
注
ユーザーサインインからキャプチャされたタイムスタンプは、4 時間の更新サイクルのため、PRT 更新の最後に記録されたタイムスタンプと必ずしも同じではありません。 同じ状況は、PRT の有効期限が切れた場合で、ユーザーのサインインがそれを 4 時間更新します。 次の例では、SIF ポリシーが 1 時間に設定され、PRT が 00:00 に更新されるとします。
例 1: SPO で同じドキュメントに対して 1 時間作業を続ける場合
- 00:00 に、ユーザーは Windows 11 Microsoft Entra 参加済みデバイスにサインインし、SharePoint Online に保存されているドキュメントで作業を開始します。
- ユーザーはデバイス上の同じドキュメントで1時間、作業を継続します。
- 01:00 に、ユーザーはもう一度サインインするように求められます。 このプロンプトは、管理者によって構成された条件付きアクセス ポリシーのサインイン頻度の要件に基づいています。
例 2: ブラウザーで実行されているバックグラウンド タスクで作業を一時停止し、SIF ポリシー時間が経過した後に再び対話する場合
- 00:00 に、ユーザーは Windows 11 Microsoft Entra 参加済みデバイスにサインインし、SharePoint Online にドキュメントのアップロードを開始します。
- 00:10 に、ユーザーはデバイスをロックします。 SharePoint Online へのバックグラウンド アップロードは継続されます。
- 02:45 に、ユーザーはデバイスのロックを解除します。 バックグラウンド アップロードは完了と表示されます。
- 02:45 に、ユーザーは再び対話するときにサインインするように求められます。 このプロンプトは、前回のサインインが 00:00 に発生してから管理者によって構成された、条件付きアクセスポリシーのサインイン頻度の要件に基づいています。
クライアント アプリ (アクティビティの詳細の下) がブラウザーの場合、システムは、次のユーザー操作まで、バックグラウンド サービスに対するイベントとポリシーのサインイン頻度の適用を延期します。 機密クライアントでは、システムは、次回の対話型サインインまで、非対話型サインインに対するサインイン頻度の適用を延期します。
例 3: ロック解除からのプライマリ更新トークンの更新サイクルが 4 時間の場合
シナリオ 1 - ユーザーがサイクル内に戻る
- 00:00 に、ユーザーは Windows 11 Microsoft Entra 参加済みデバイスにサインインし、SharePoint Online に保存されているドキュメントで作業を開始します。
- 00:30 に、ユーザーはデバイスをロックします。
- 00:45 に、ユーザーはデバイスのロックを解除します。
- 01:00 に、ユーザーはもう一度サインインするように求められます。 このプロンプトは、管理者によって構成された条件付きアクセス ポリシーのサインイン頻度の要件に基づいています。最初のサインインから 1 時間後です。
シナリオ 2 - ユーザーがサイクル外に戻る
- 00:00 に、ユーザーは Windows 11 Microsoft Entra 参加済みデバイスにサインインし、SharePoint Online に保存されているドキュメントで作業を開始します。
- 00:30 に、ユーザーはデバイスをロックします。
- 04:45 に、ユーザーはデバイスのロックを解除します。
- 05:45 に、ユーザーはもう一度サインインするように求められます。 このプロンプトは、管理者によって構成された条件付きアクセス ポリシーのサインイン頻度の要件に基づいています。 PRT が 04:45 に更新されてから 1 時間後、最初のサインインが 00:00 になってから 4 時間以上が経過しました。
毎回の再認証を要求する
一部のシナリオでは、ユーザーが次のような特定のアクションを実行するたびに、新しい認証を要求することが必要になる場合があります。
- 機密アプリケーションへのアクセス。
- VPN またはサービスとしてのネットワーク (NaaS) プロバイダーの背後にあるリソースのセキュリティ保護。
- PIM での特権ロールの昇格のセキュリティ保護。
- Azure Virtual Desktop マシンへのユーザー サインインの保護。
- 危険なユーザーと危険なサインインの保護Microsoft Entra ID Protection によって識別された
- Microsoft Intune 登録などの機密性の高いユーザー アクションのセキュリティ保護。
[ 毎回] を選択すると、 セッションの評価時にポリシーで完全な再認証が必要になります。 この要件は、ユーザーがセッションの有効期間中にブラウザーを閉じて開いた場合、再認証を求められない可能性があることを意味します。 サインイン頻度を毎回設定すると、クライアントが新しいトークンを取得するタイミングを識別するロジックがリソースにある場合に最適です。 これらのリソースは、セッションの有効期限が切れた場合にのみ、ユーザーを Microsoft Entra にリダイレクトします。
ユーザーに毎回再認証を要求するポリシーを適用するアプリケーションの数を制限します。 再認証を頻繁にトリガーすると、ユーザーが MFA の疲労を経験し、フィッシングの扉を開く原因となるまで、セキュリティの摩擦が高まる可能性があります。 通常、Web アプリケーションでは、有効になるたびに再認証が必要な場合に、デスクトップ アプリケーションよりも中断の少ないエクスペリエンスを提供します。 このポリシーは、毎回選択されたときに 5 分のクロック スキューを考慮するため、ユーザーに 5 分ごとに 1 回以上プロンプトが表示されないようにします。
警告
サインイン頻度を使用して、多要素認証なしで毎回再認証を要求すると、ユーザーのサインイン ループが発生する可能性があります。
- Microsoft 365 スタックのアプリケーションでは、ユーザー エクスペリエンスを向上させるには、 時間ベースのユーザー サインイン頻度 を使用します。
- Azure portal と Microsoft Entra 管理センターでは、 時間ベースのユーザー サインイン頻度 を使用するか、ユーザー エクスペリエンスを向上するために認証コンテキストを使用して PIM アクティブ化に再認証する必要があります 。
ブラウズ セッションの永続化
永続的なブラウザー セッションを使用すると、ユーザーはブラウザー ウィンドウを閉じてから再度開いた後もサインインを維持できます。
Microsoft Entra ID のブラウザー セッション永続化の既定値を使用すると、個人のデバイス上のユーザーは、認証が成功した後、[ サインインしたままにする ] プロンプトを表示してセッションを保持するかどうかを決定できます。 AD FS のシングル サインオン設定のガイダンスに従って AD FS でブラウザーの永続化を設定すると、ポリシーに従い、Microsoft Entra セッションも保持されます。 テナントのユーザーに [ サインインしたままにする] プロンプトが表示されるかどうかを構成するには、 会社のブランド化ウィンドウで適切な設定を変更します。
永続的なブラウザーでは、ブラウザーが閉じられた後も、Cookie はユーザーのデバイスに保存されたままです。 これらの Cookie は、リソース環境に適用される条件付きアクセス ポリシーに関係なく、トークンの有効期限が切れるまで使用できる Microsoft Entra アーティファクトにアクセスする場合があります。 そのため、トークンのキャッシュは、認証に必要なセキュリティ ポリシーに直接違反する可能性があります。 現在のセッションを超えてトークンを格納すると便利に思えるかもしれませんが、Microsoft Entra アーティファクトへの不正アクセスを許可することでセキュリティの脆弱性を生み出す可能性があります。
認証セッション コントロールの構成
条件付きアクセスは、Premium ライセンスを必要とする Microsoft Entra ID P1 または P2 機能です。 条件付きアクセスの詳細については、「 Microsoft Entra ID の条件付きアクセスとは」を参照してください。
警告
現在パブリック プレビュー段階にある 構成可能なトークン有効期間 機能を使用する場合は、同じユーザーまたはアプリの組み合わせに対して 2 つの異なるポリシーを作成しないでください。1 つはこの機能を使用し、もう 1 つは構成可能なトークン有効期間機能を使用します。 Microsoft は、2021 年 1 月 30 日に更新トークンとセッション トークンの有効期間の構成可能なトークン有効期間機能を廃止し、条件付きアクセス認証セッション管理機能に置き換えました。
サインイン頻度を有効にする前に、テナントで他の再認証設定が無効になっていることを確認します。 [信頼されたデバイスで MFA を記憶する] が有効になっている場合は、サインイン頻度を使用する前に無効にしてください。これら 2 つの設定を一緒に使用すると、ユーザーに予期しないプロンプトが表示される可能性があるためです。 再認証プロンプトとセッションの有効期間の詳細については、「 再認証プロンプトの最適化」を参照し、Microsoft Entra 多要素認証のセッションの有効期間を理解してください。