다음을 통해 공유


기본 인증 로그인 프롬프트는 기본적으로 Microsoft 365 앱

참고

이 문서의 정보는 Microsoft 365 관리 센터 게시된 메시지 센터 게시물 MC454810, MC499030 및 MC649046 관련됩니다.

Word 및 Excel과 같은 앱을 사용하면 사용자가 기본 인증을 사용하여 각 요청과 함께 사용자 이름 및 암호를 전송하여 웹 서버의 리소스에 연결할 수 있습니다. 이러한 자격 증명은 종종 서버에 저장되므로 공격자가 해당 자격 증명을 더 쉽게 캡처하고 다른 엔드포인트 또는 서비스에 다시 사용할 수 있습니다.

기본 인증은 오래된 업계 표준이며 다단계 인증과 같은 보다 강력한 보안 기능을 지원하지 않습니다. 위협은 증가했을 뿐이며 더 효과적이고 효과적인 사용자 인증 대안이 있습니다. 예를 들어 다단계 인증, 스마트 카드 및 인증서 기반 인증을 지원하는 최신 인증입니다.

따라서 Microsoft 365 앱 보안을 개선하기 위해 기본 인증에서 로그인 프롬프트를 차단하도록 기본 동작을 변경하고 있습니다.

이 변경으로 인해 사용자가 기본 인증만 사용하는 서버에서 파일을 열려고 하면 기본 인증 로그인 프롬프트가 표시되지 않습니다. 대신 안전하지 않을 수 있는 로그인 메서드를 사용하기 때문에 파일이 차단되었다는 메시지가 표시됩니다. 메시지에는 기본 인증의 보안 위험에 대한 정보가 포함된 문서로 사용자를 안내하는 링크가 포함되어 있습니다.

참고

  • 사용되는 인증 방법은 NTLM이므로 Windows에서 호스트되는 파일 공유는 이 변경의 영향을 받지 않습니다.
  • SharePoint Online, OneDrive 및 온-프레미스 SharePoint Server(최신 인증을 위해 구성됨)는 이 변경의 영향을 받지 않습니다.
  • 기본 인증을 위해 구성된 온-프레미스 SharePoint Server는 이 변경의 영향을 받습니다.

이 변경의 영향을 받는 Microsoft 365 앱 버전

이 변경 내용은 Windows를 실행하는 디바이스에서만 다음 앱에 영향을 줍니다.

  • Access
  • Excel
  • OneNote
  • Outlook
  • PowerPoint
  • Project
  • 게시자
  • Visio
  • Word

참고

  • 이 변경 내용은 기본 인증을 사용하여 온-프레미스 Exchange Server 연결하는 Outlook에 영향을 주지 않습니다.
  • 이 변경 내용은 기본 인증을 사용하여 Exchange Online 연결하는 Outlook에 영향을 주지 않습니다. Exchange Online 기본 인증을 사용 중단하기 위한 별도의 노력이 있습니다. 자세한 내용은 Exchange Online 기본 인증 사용 중단을 참조하세요.

롤아웃의 일부로 사용자는 처음에 기본 인증을 사용하여 파일에 액세스하려고 하면 경고 메시지를 받습니다. 해당 경고 기간이 지나면 사용자가 파일을 열 수 없도록 차단되고 원본이 안전하지 않을 수 있는 로그인 방법을 사용한다는 메시지가 표시됩니다.

다음 표에서는 경고 및 차단 변경 내용이 구현되는 각 업데이트 채널의 버전을 보여 줍니다. 기울임꼴의 정보는 변경될 수 있습니다.

업데이트 채널 경고 버전 차단 버전
현재 채널(미리 보기) 버전 2303 버전 2311
(2023년 11월)
현재 채널 버전 2304 버전 2311
(2023년 12월)
월간 엔터프라이즈 채널 버전 2304 버전 2311
(2024년 1월 9일)
반기 엔터프라이즈 채널(미리 보기) 버전 2308 버전 2402
(2024년 3월 12일)
반기 기업 채널 버전 2308
(2024년 1월 9일)
버전 2402
(2024년 7월 9일)

중요

Semi-Annual Enterprise 채널(미리 보기)은 2025년 7월부터 더 이상 사용되지 않습니다. 보안 및 지원을 유지하려면 조직은 즉시 디바이스를 현재 채널 또는 월간 엔터프라이즈 채널로 마이그레이션하여 새 기능에 대한 초기 액세스를 계속 받아야 합니다.

참고

  • 이 변경 내용은 Office 2021, Office 2019 및 Office 2016의 소매 버전에도 영향을 미칩니다. 현재 채널과 동일한 일정에 있습니다.
  • 이 변경 내용은 Office LTSC Professional Plus 2021 또는 Office Standard 2019와 같은 볼륨 라이선스 버전의 Office에 영향을 주지 않습니다.

Microsoft 365 앱 기본 인증 프롬프트를 표시할지 여부를 결정하는 방법

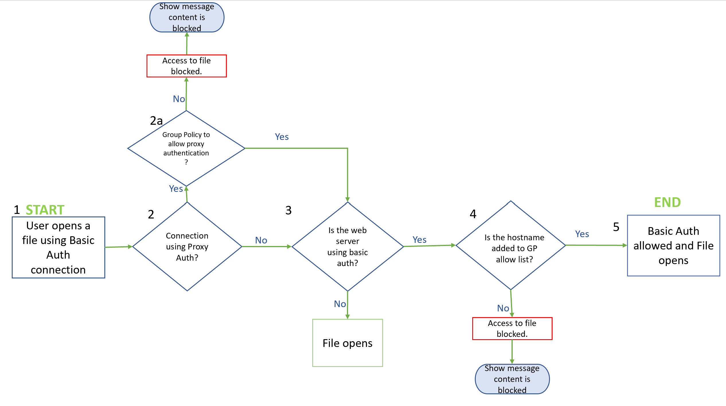
다음 순서도 그래픽은 서버에서 기본 인증을 사용하는 경우 Microsoft 365 앱 파일을 열지 여부를 결정하는 방법을 보여 줍니다.

액세스를 차단하거나 허용하는 조건을 포함하여 기본 인증 연결을 사용하여 파일에 액세스하기 위한 단계 및 조건을 보여 주는 순서도의 스크린샷

다음 단계에서는 순서도 그래픽의 정보를 설명합니다.

  1. 사용자가 웹 서버에 저장된 파일을 열려고 합니다.

  2. 서버가 기본 인증 프록시 인증을 사용하는 경우 Microsoft 365 앱 네트워크 프록시 정책에서 기본 인증 허용 프롬프트의 상태를 평가합니다.

    • 정책이 사용으로 설정된 경우 사용자에게 파일을 열기 위한 사용자 이름과 암호를 제공하라는 메시지가 표시됩니다.
    • 그렇지 않으면 사용자에게 로그인 프롬프트가 표시되지 않고 파일이 열리지 않도록 차단됩니다. 대신 안전하지 않을 수 있는 로그인 방법을 사용하므로 파일이 차단되었다는 메시지가 표시됩니다.
  3. 서버가 기본 인증을 사용하지 않는 경우 파일이 열립니다. 서버에서 기본 인증을 사용하는 경우 Microsoft 365 앱 기본 인증 프롬프트를 허용하는 정책이 있는지 확인합니다.

  4. 서버가 기본 인증을 사용하여 직접 인증하는 경우 Microsoft 365 앱 지정한 호스트가 Office 앱 정책에 기본 인증 프롬프트를 표시하도록 허용의 상태를 평가합니다.

    • 정책이 사용으로 설정되고 서버가 지정된 경우 사용자에게 파일을 열기 위한 사용자 이름과 암호를 제공하라는 메시지가 표시됩니다.
    • 그렇지 않으면 사용자에게 로그인 프롬프트가 표시되지 않고 파일이 열리지 않도록 차단됩니다. 대신 안전하지 않을 수 있는 로그인 방법을 사용하므로 파일이 차단되었다는 메시지가 표시됩니다.

정책을 사용하여 기본 인증 프롬프트 관리

특정 호스트 또는 네트워크 프록시에 대한 기본 인증 프롬프트를 제공해야 하는 경우 다음 정책을 구성할 수 있습니다.

중요

  • 기본 인증을 사용하는 것은 안전하지 않으므로 특정 호스트 또는 네트워크 프록시에서 기본 인증 프롬프트를 허용하지 않는 것이 좋습니다.
  • 그러나 이러한 서버를 보다 안전한 인증 방법으로 이동하는 동안 이러한 프롬프트를 일시적으로 제공해야 하는 경우 이러한 정책을 사용할 수 있습니다.

이러한 정책은 사용자 구성\정책\관리 템플릿\Microsoft Office 2016\보안 설정 아래의 그룹 정책 관리 콘솔에서 찾을 수 있습니다.

참고

지정한 호스트가 Office 앱에 기본 인증 프롬프트를 표시하도록 허용

이 정책을 사용하면 Word 및 Excel과 같은 앱에 기본 인증 로그인 프롬프트를 표시할 수 있는 호스트를 지정할 수 있습니다.

다음 표에서는 정책의 각 상태와 함께 가져오는 보호 수준을 보여줍니다.

아이콘 보호 수준 정책 상태 설명
콘텐츠가 완전히 보호되었음을 나타내는 확인 표시가 있는 녹색 아이콘의 스크린샷 보호
사용(지정된 호스트 없음)
사용자는 기본 인증을 사용하는 웹 서버에 있는 파일을 열 수 없습니다.
콘텐츠가 부분적으로 보호되었음을 나타내는 확인 표시가 있는 주황색 아이콘의 스크린샷. 부분적으로 보호됨
사용(지정된 호스트)
기본 인증 프롬프트는 지정된 호스트에서만 허용됩니다.

여러 호스트를 지정하는 경우 세미콜론으로 구분합니다.
콘텐츠가 완전히 보호되었음을 나타내는 확인 표시가 있는 녹색 아이콘의 스크린샷 보호 사용 안 함 사용자는 기본 인증을 사용하는 웹 서버에 있는 파일을 열 수 없습니다.
콘텐츠가 완전히 보호되었음을 나타내는 확인 표시가 있는 녹색 아이콘의 스크린샷 Protected
[recommended]
Not Configured 사용자는 기본 인증을 사용하는 웹 서버에 있는 파일을 열 수 없습니다.

네트워크 프록시에서 기본 인증 프롬프트 허용

이 정책은 네트워크 프록시가 기본 인증 프롬프트를 표시할 수 있는지 여부를 제어합니다.

다음 표에서는 정책의 각 상태와 함께 가져오는 보호 수준을 보여줍니다.

아이콘 보호 수준 정책 상태 설명
콘텐츠가 완전히 보호되었음을 나타내는 확인 표시가 있는 녹색 아이콘의 스크린샷 보호 사용 안 함 네트워크 프록시에는 기본 인증 프롬프트가 표시되지 않습니다.
콘텐츠가 보호되지 않음을 나타내는 'X'가 있는 빨간색 아이콘의 스크린샷. 보호되지 않음 사용 네트워크 프록시에는 기본 인증 프롬프트가 표시됩니다.
콘텐츠가 완전히 보호되었음을 나타내는 확인 표시가 있는 녹색 아이콘의 스크린샷 보호됨 [권장] Not Configured 네트워크 프록시에는 기본 인증 프롬프트가 표시되지 않습니다.