이 문서에서는 코드 맵을 사용하여 코드 전체의 종속성을 시각화하는 방법을 알아봅니다.
코드 맵의 정의
Visual Studio에서 코드 맵을 사용하면 파일과 코드 줄을 읽지 않고도 프로그램 코드의 결합 상태를 빠르게 확인할 수 있습니다. 이러한 맵을 사용하면 코드의 구성과 관계(관련 구조 및 종속성 포함)를 확인하고, 업데이트 방법을 파악하고, 제안된 변경의 비용을 예측할 수 있습니다.

다음 언어로 코드에 대한 종속성을 매핑할 수 있습니다.
솔루션이나 어셈블리의 Visual C# 또는 Visual Basic(.dll 또는 .exe)
Visual C++ 프로젝트의 네이티브 또는 관리되는 C/C++ 코드, 헤더 파일(.h 또는
#include) 또는 이진 파일Microsoft Dynamics AX용 .NET 모듈의 X++ 프로젝트 및 어셈블리
참고 항목
C# 또는 Visual Basic이 아닌 다른 프로젝트의 경우 코드 맵을 시작하거나 기존 코드 맵에 항목을 추가하는 옵션이 더 적습니다. 예를 들어 C++ 프로젝트의 텍스트 편집기에서는 개체를 마우스 오른쪽 단추로 클릭하여 코드 맵에 추가할 수 없습니다. 그러나 솔루션 탐색기, 클래스 뷰 및 개체 브라우저에서 개별 코드 요소 또는 파일을 끌어서 놓을 수 있습니다.
필수 조건
Visual Studio에서 코드 맵을 만들려면 먼저 코드 맵과 라이브 종속성 유효성 검사 구성 요소를 설치합니다.
코드 맵을 만들고 편집하려면 Visual Studio Enterprise 버전이 필요합니다. 하지만 Visual Studio Community 및 Professional 버전에서는 Enterprise 버전에서 생성된 다이어그램을 열 수는 있지만 편집할 수는 없습니다.
참고 항목
Visual Studio Enterprise에서 만든 맵을 Visual Studio Professional 사용자와 공유하기 전에 숨겨진 항목, 확장된 그룹 및 그룹 간 링크 등의 모든 항목이 맵에 표시되는지 확인하세요.
코드 맵 추가
빈 코드 맵을 만들고 어셈블리 참조, 파일 및 폴더 등의 항목을 끌어 놓거나, 솔루션의 전체 또는 일부에 대한 코드 맵을 생성할 수 있습니다.
빈 코드 맵을 추가하려면
솔루션 탐색기에서 최상위 솔루션 노드의 바로 가기 메뉴를 엽니다. 추가>새 항목을 선택합니다.
새 항목 추가 대화 상자의 설치됨에서 일반 범주를 선택합니다.
방향성 그래프 문서(.dgml) 템플릿을 선택한 다음 추가를 선택합니다.
팁
이 템플릿은 사전순으로 표시되지 않기도 하니, 템플릿이 없다면 템플릿 목록의 맨 아래까지 스크롤하세요.
솔루션의 솔루션 항목 폴더에 빈 맵이 표시됩니다.
마찬가지로 아키텍처>새 코드 맵이나 파일>새로 만들기>파일을 선택하면 솔루션에 추가하지 않고도 새 코드 맵 파일을 만들 수 있습니다.
자세히 보기:
솔루션용 코드 맵 생성
솔루션에서 모든 종속성을 확인하려면
메뉴 모음에서 아키텍처>솔루션용 코드 맵 생성을 선택합니다. 마지막으로 빌드한 후 코드가 변경되지 않았다면 아키텍처>빌드하지 않고 솔루션용 코드 맵 생성을 선택해도 됩니다.

최상위 수준 어셈블리와 어셈블리 간의 집계된 링크를 보여 주는 맵이 생성됩니다. 집계 링크의 범위가 넓을수록 해당 링크로 표시되는 종속성의 수도 많습니다.
코드 맵 도구 모음에서 범례 단추를 사용하여 프로젝트 형식 아이콘(예: 테스트, 웹, Phone 프로젝트), 코드 항목(예: 클래스, 메서드, 속성) 및 관계 형식(예: 상속 원본, 구현, 호출) 목록을 표시하거나 숨깁니다.

이 예제에는 솔루션 폴더(테스트 및 구성 요소), 테스트 프로젝트, 웹 프로젝트 및 어셈블리가 포함됩니다. 기본 적으로 모든 포함 관계는 확장 및 축소할 수 있는 그룹으로 나타납니다. 외부 그룹은 플랫폼 종속성을 포함하여 사용자의 솔루션 외부에 있는 모든 것을 포함합니다. 외부 어셈블리에는 사용된 항목만 표시됩니다. 기본적으로 깔끔하게 표시하기 위해 시스템 기본 형식은 맵에서 숨겨집니다.
맵으로 드릴다운하려면 프로젝트 및 어셈블리를 나타내는 그룹을 확장합니다. CTRL+A 를 눌러 모드 노드를 선택하고 바로 가기 메뉴에서 그룹, 확장 을 차례로 선택하는 방식으로 모든 항목을 확장할 수 있습니다.

그러나 이 방법은 큰 솔루션에는 유용하지 않을 수 있습니다. 실제로 복잡한 솔루션의 경우 메모리 제한으로 인해 모든 그룹을 확장하지 못할 수 있습니다. 대신에 개별 노드의 내부를 확인하려면 해당 노드를 확장합니다. 마우스 포인터를 노드 맨 위로 이동하고 펼침 단추(아래쪽 화살표)가 나타나면 단추를 클릭합니다.

또는 항목을 선택하고 더하기 키(+)를 눌러서 키보드를 사용합니다. 코드를 더 자세히 살펴보려면 네임스페이스, 형식 및 멤버에 대해 같은 작업을 수행합니다.
팁
마우스, 키보드 및 터치를 사용하여 코드 맵을 처리하는 자세한 방법은 코드 맵 찾아보기 및 다시 정렬을 참조하세요.
맵을 단순화하고 개별 파트에 포커스를 지정하려면 코드 맵 도구 모음에서 필터 를 선택하고 원하는 노드 및 링크의 형식만 선택합니다. 예를 들어 모든 솔루션 폴더 및 어셈블리 컨테이너를 숨길 수 있습니다.

기본 솔루션 코드에 영향을 미치지 않고 맵에서 개별 그룹 및 항목을 숨기거나 제거하여 맵을 단순화할 수도 있습니다.
항목 간 관계를 확인하려면 맵에서 관계를 선택합니다. 범례 창에 표시된 대로 링크 색은 관계 형식을 나타냅니다.

이 예제에서 자주색 링크는 호출이고, 점선 링크는 참조이고, 연한 파란색 링크는 필드 액세스입니다. 녹색 링크는 상속이거나, 관계 또는 범주 의 형식 두 개 이상을 나타내는 집합체 링크일 수 있습니다.
팁
녹색 링크가 표시된다고 해서 단순히 상속 관계만 있는 것은 아닙니다. 메서드 호출도 있을 수 있지만 해당 호출은 상속 관계에 의해 숨겨집니다. 특정 링크 형식을 확인하려면 필터 창의 확인란을 사용하여 원하지 않는 형식을 숨깁니다.
항목 또는 링크에 대한 자세한 정보를 확인하려면 도구 설명이 나타날 때까지 포인터를 항목 또는 링크의 맨 위로 이동합니다. 이렇게 하면 링크가 나타내는 코드 요소 또는 범주의 세부 정보가 표시됩니다.

집합체 링크로 나타내는 항목 및 종속성을 살펴보려면 먼저 링크를 선택하고 바로 가기 메뉴를 엽니다. 영향을 주는 링크 표시 (또는 새 코드 맵에 영향을 주는 링크 표시)를 선택합니다. 그러면 그룹이 링크의 양쪽 끝에서 확장되고 링크에 참여하는 항목 및 종속성만 표시됩니다.
맵의 특정 부분에 포커스를 지정하려면 원하지 않는 항목을 계속 제거하면 됩니다. 예를 들어 클래스 및 멤버 뷰를 분석하려면 필터 창에서 모든 네임스페이스 노드를 필터링하면 됩니다.

복잡한 솔루션 맵에서 포커스를 지정하는 또 다른 방법은 기존 맵을 기반을 선택한 항목이 포함된 새 맵을 생성하는 것입니다. Ctrl 키를 누른 채 포커스를 지정할 항목을 선택하고, 바로 가기 메뉴를 열고, 선택 영역의 새 그래프를 선택합니다.

포함하는 컨텍스트가 새 맵에 전달됩니다. 필터 창을 사용하여 표시하지 않을 솔루션 폴더 및 기타 컨테이너를 숨깁니다.

그룹을 확장하고 맵에서 관계를 볼 항목을 선택합니다.

또한 다음을 참조하세요.
- 코드 맵 찾아보기 및 다시 정렬
- DGML 파일을 편집하여 코드 맵 사용자 지정
- 분석기를 실행하여 코드에서 발생할 수 있는 문제를 찾습니다.
종속성 보기
보류 중인 변경 내용이 있는 일부 파일에서 코드 검토를 수행한다고 가정해 보세요. 변경 내용의 종속성을 확인하려면 해당 파일에서 코드 맵을 만듭니다.

솔루션 탐색기에서 매핑할 모든 프로젝트, 어셈블리 참조, 폴더, 파일, 형식 또는 멤버를 선택합니다.

솔루션 탐색기 도구 모음에서 코드 맵에 표시
을 선택하세요. 또는 단일 항목 또는 항목 그룹의 바로 가기 메뉴를 열고 코드 맵에 표시를 선택합니다.솔루션 탐색기, 클래스 뷰 또는 개체 브라우저의 항목을 신규 또는 기존 코드 맵에 끌어다 놓을 수도 있습니다. 항목의 부모 계층 구조를 포함하려면 항목을 끄는 동안 Ctrl 키를 누르고 있거나, 코드 맵 도구 모음에서 프로젝트 포함 단추를 사용하여 기본 작업을 지정합니다. Windows 탐색기 같은 Visual Studio 외부 항목에서 어셈블리 파일을 끌어와도 됩니다.
참고 항목
Windows Phone 또는 Microsoft Store 같은 여러 앱에 공유되는 프로젝트에서 항목을 추가할 경우 해당 항목은 현재 활성화된 앱 프로젝트와 함께 맵에 나타납니다. 다른 앱 프로젝트에 대한 컨텍스트를 변경하고 공유 프로젝트의 항목을 추가하면 해당 항목이 새로 활성화된 앱 프로젝트와 함께 나타납니다. 맵의 항목에 수행하는 작업은 동일한 컨텍스트를 공유하는 항목에만 적용됩니다.
맵에는 포함하는 어셈블리 내에서 선택한 항목이 표시됩니다.

항목을 탐색하려면 해당 항목을 확장합니다. 항목을 확장하려면 항목 위로 마우스 포인터를 이동한 다음 펼침 단추(아래쪽 화살표) 아이콘이 나타나면 클릭합니다.

모든 항목을 확장하려면 Ctrl+A를 사용하여 모든 항목을 선택하고, 맵에 대한 바로 가기 메뉴를 연 다음 그룹>확장을 차례로 선택합니다. 그러나 이 옵션은 모든 그룹을 확장할 때 사용할 수 없는 맵 또는 메모리 문제가 발생하는 경우 사용할 수 없습니다.
필요하면 클래스 및 멤버 수준 바로 아래쪽으로 원하는 항목을 계속 확장합니다.

코드에는 있지만 맵에는 나타나지 않는 멤버를 보려면 그룹의 왼쪽 상단에 있는 하위 항목 다시 가져오기 아이콘
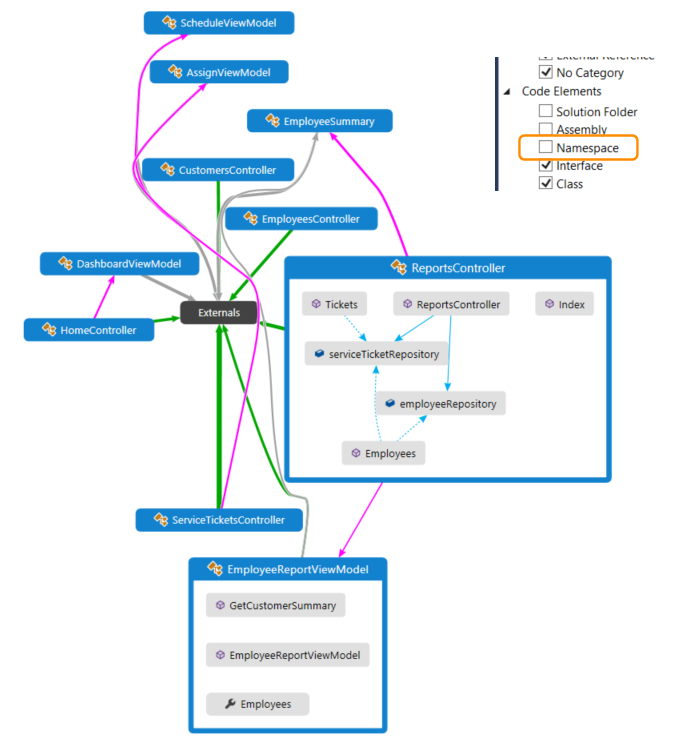
을 클릭합니다.맵의 항목과 관련된 추가 항목을 확인하려면 항목을 선택하고, 코드 맵 도구 모음에서 관련 항목 표시 를 선택하고, 맵에 추가할 관련 항목 형식을 선택합니다. 또는 항목을 하나 이상 선택하고, 바로 가기 메뉴를 열고, 맵에 추가할 관련 항목 형식에 대한 표시 옵션을 선택합니다. 예시:
어셈블리인 경우 다음을 선택합니다.
옵션 설명 참조된 어셈블리 표시 이 어셈블리가 참조하는 어셈블리를 추가합니다. 외부 그룹에 외부 어셈블리가 나타납니다. 참조하는 어셈블리 표시 솔루션에 이 어셈블리를 참조하는 어셈블리를 추가합니다. 네임스페이스인 경우 포함하는 어셈블리 표시를 선택합니다(표시되지 않을 경우).
클래스 또는 인터페이스인 경우 다음을 선택합니다.
옵션 설명 기본 형식 표시 클래스의 경우 기본 클래스 및 구현된 인터페이스를 추가합니다.
인터페이스의 경우 기본 인터페이스를 추가합니다.파생 형식 표시 클래스의 경우 파생된 클래스를 추가합니다.
인터페이스의 경우 파생된 인터페이스와 구현 클래스 또는 구조체를 추가합니다.참조된 형식 표시 이 클래스가 사용하는 모든 클래스와 해당 멤버를 추가합니다. 참조하는 형식 표시 이 클래스를 사용하는 모든 클래스와 해당 멤버를 추가합니다. 포함하는 네임스페이스 표시 부모 네임스페이스를 추가합니다. 포함하는 네임스페이스 및 어셈블리 표시 부모 컨테이너 계층 구조를 추가합니다. 모든 기본 형식 표시 기본 클래스 또는 인터페이스 계층 구조를 재귀적으로 추가합니다. 모든 파생 형식 표시 클래스의 경우 파생 클래스를 재귀적으로 추가합니다.
인터페이스의 경우 파생된 모든 인터페이스와 구현 클래스 또는 구조체를 재귀적으로 추가합니다.메서드인 경우 다음을 선택합니다.
옵션 설명 호출된 메서드 표시 이 메서드가 호출하는 메서드를 추가합니다. 참조된 필드 표시 이 메서드가 참조하는 필드를 추가합니다. 포함하는 형식 표시 부모 형식을 추가합니다. 포함하는 형식, 네임스페이스 및 어셈블리 표시 부모 컨테이너 계층 구조를 추가합니다. 재정의된 메서드 표시 다른 메서드를 재정의하거나 인터페이스 메서드를 구현하는 메서드의 경우 재정의된 기본 클래스에 모든 추상 메서드 또는 가상 메서드를 추가하고 구현된 인터페이스 메서드를 추가합니다(있는 경우). 필드 또는 속성인 경우 다음을 선택합니다.
옵션 설명 포함하는 형식 표시 부모 형식을 추가합니다. 포함하는 형식, 네임스페이스 및 어셈블리 표시 부모 컨테이너 계층 구조를 추가합니다. 
맵에 관계가 표시됩니다. 이 예제에서 맵은
Find메서드를 통해 호출되는 메서드와 솔루션 내부 또는 외부에서 해당 위치를 표시합니다.
맵을 단순화하고 개별 파트에 포커스를 지정하려면 코드 맵 도구 모음에서 필터 를 선택하고 원하는 노드 및 링크의 형식만 선택합니다. 예를 들어 솔루션 폴더, 어셈블리 및 네임스페이스의 표시를 해제합니다.
