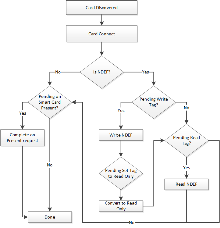
스마트 카드는 NFP와 드라이버를 공유하기 때문에 스마트 카드가 접근하면 애플리케이션이 카드와 통신하기 전에 더 높은 수준의 서비스가 NDEF 메시지 유형에서 작동할 수 있도록 NDEF 처리가 우선적으로 적용됩니다.
이 브라우저는 더 이상 지원되지 않습니다.
최신 기능, 보안 업데이트, 기술 지원을 이용하려면 Microsoft Edge로 업그레이드하세요.
스마트 카드는 NFP와 드라이버를 공유하기 때문에 스마트 카드가 접근하면 애플리케이션이 카드와 통신하기 전에 더 높은 수준의 서비스가 NDEF 메시지 유형에서 작동할 수 있도록 NDEF 처리가 우선적으로 적용됩니다.