다음을 통해 공유


V4 프린터 드라이버 지역화

Important

최신 인쇄 플랫폼은 Windows에서 프린터와 통신하는 데 선호되는 수단입니다. 프린터 장치 개발을 위해 Windows 10 및 11의 인쇄 환경을 사용자 지정하려면 MICROSOFT의 IPP 받은 편지함 클래스 드라이버와 PSA(인쇄 지원 앱)를 사용하는 것이 좋습니다.

자세한 내용은 인쇄 지원 앱 v1 및 v2 디자인 가이드를 참조하세요.

Windows는 IPrintSchemaCapabilities 개체를 통해 제공되는 프린터 확장 및 UWP 디바이스 앱 개발을 지원하기 위해 표준 지역화된 디스플레이 문자열을 제공합니다.

다음 표에서는 Windows에서 표준 표시 문자열을 사용하여 지역화할 수 있는 기능을 보여 줍니다.

기능 표준 옵션
입력함 작업/문서/PageInputBin
미디어 유형 PageMediaType
듀플렉싱 JobDuplexAllDocumentsContiguously
데이터 정렬 DocumentCollate
출력 색상 PageOutputColor
Orientation PageOrientation
N-Up JobNUpAllDocumentsContiguously
구멍 펀칭 JobHolePunch

DocumentHolePunch
스테이플링 JobStapleAllDocuments

DocumentStaple
바인딩 JobBindAllDocuments

DocumentBinding
출력 품질 PageOutputQuality
미디어 크기 PageMediaSize

또한 드라이버가 기능 또는 옵션에 리소스 DLL을 사용하여 표시 이름을 지정하지 않는 경우 이러한 문자열은 XML 형태의 PrintCapabilities에서 사용할 수 있습니다. 드라이버가 리소스 DLL을 사용하여 표시 이름을 지정하는 경우 이전 버전의 Windows에서 사용된 레거시 COMPSTUI 기반 인쇄 기본 설정 UI뿐만 아니라 XML에 제공됩니다.

다양한 사용자 인터페이스 및 API에서 표시 이름은 다양합니다. 다음 세 순서도를 사용하여 지정된 시나리오의 예상 지역화 동작에 대한 개요를 확인합니다.

다음 순서도는 UWP 앱과 개체의 IPrintSchemaFeatureIPrintSchemaOption 제품군에서 예상되는 지역화 동작을 보여 줍니다.

localization behavior flowchart for Windows apps, iprintschemafeature or iprintschemaoption.Windows 앱, iprintschemafeature 또는 iprintschemaoption에 대한 지역화 동작 순서도입니다.

다음 순서도는 PrintCapabilities XML 문서의 예상 지역화 동작을 보여줍니다.

localization behavior flowchart for printcapabilities xml documents.printcapabilities xml 문서에 대한 지역화 동작 순서도입니다.

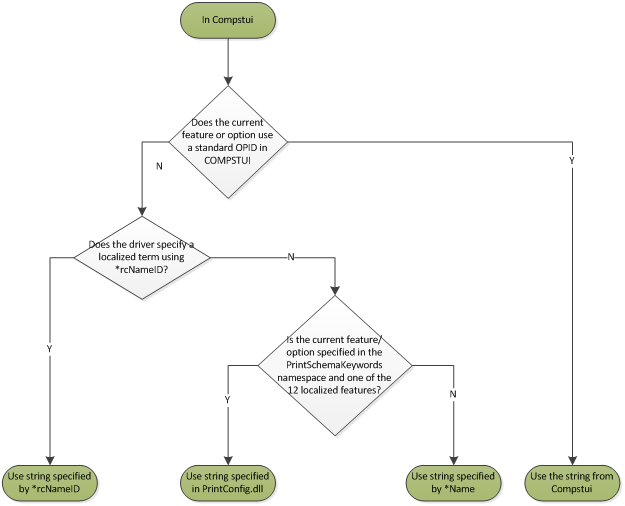
다음 순서도는 표준 Compstui 기반 인쇄 기본 설정 대화 상자에서 예상되는 지역화 동작을 보여 줍니다.

localization behavior flowchart for compstui-based dialog .compstui 기반 대화 상자에 대한 지역화 동작 순서도입니다.

Microsoft 지역화된 표시 이름을 사용하려면 이 표의 지침에 따라 GPD 또는 PPD 구성 파일을 제대로 편집합니다.

파일 형식 지침
GPD GPD 기능 또는 옵션의 이름 항목을 지정합니다.

rcNameID 항목을 지정하지 마세요.

다음 기능 또는 옵션의 경우 표준 기능으로 지정하지 않는 한 GPD 기능 또는 옵션을 해당 인쇄 스키마 정의 기능 또는 옵션에 매핑하도록 PrintSchemaKeywordMap지정해야 합니다. PrintSchemaKeywordMap을 사용하여 기능을 매핑하는 방법을 보여 주는 예제를 보려면 GPD/PPD 기반 기능 설명 변경 내용을 참조하세요.

JobHolePunch, DocumentHolePunch

잡스테이플올도큐먼트, 도큐먼트스테이플

JobBindAllDocuments, 문서 바인딩

PageOutputQuality

PageMediaType

N-Up의 경우 옵션 값에 PrintSchemaKeywordMap을 사용하지 마세요.
PPD PrintSchemaKeywordMap을 사용하여 PPD 기능 또는 옵션을 해당 인쇄 스키마 정의 기능 또는 옵션에 매핑합니다. PrintSchemaKeywordMap을 사용하여 기능을 매핑하는 방법을 보여 주는 예제를 보려면 GPD/PPD 기반 기능 설명 변경 내용을 참조하세요.

N-Up의 경우 옵션 값에 PrintSchemaKeywordMap을 사용하지 마세요.

PPD 기반 드라이버 지역화

PPD 기반 드라이버는 리소스 DLL을 지원하지 않습니다. 따라서 여러 PPD 파일을 제공해야 할 수 있습니다. Microsoft에서는 PPD 구성 파일을 사용하는 v4 인쇄 드라이버에서 이 항목에 설명된 기술을 사용하여 로캘당 하나의 PPD 파일을 포함하도록 권장합니다.

IPrintSchemaCapabilities

IPrintSchemaFeature

IPrintSchemaOption

GPD/PPD 기반 기능 설명 변경 내용

표준 기능