Udostępnij przez


Basic authentication sign-in prompts are blocked by default in Microsoft 365 Apps

Note

The information in this article is related to Message center posts MC454810, MC499030, and MC649046, which were published in the Microsoft 365 admin center.

Apps such as Word and Excel allow users to use Basic authentication to connect to resources on web servers by sending usernames and passwords with each request. These credentials are often stored on the servers, making it easier for attackers to capture them and reuse them against other endpoints or services.

Basic authentication is an outdated industry standard and doesn't support more robust security features, such as multifactor authentication. The threats posed by it have only increased and there are better and more effective user authentication alternatives. For example, modern authentication, which supports multifactor authentication, smart cards, and certificate-based authentication.

Therefore, to help improve security in Microsoft 365 Apps, we’re changing its default behavior to block sign-in prompts from Basic authentication.

With this change, if users try to open files on servers that only use Basic authentication, they don't see any Basic authentication sign-in prompts. Instead, they see a message that the file has been blocked because it uses a sign-in method that might be unsecure. The message includes a link that takes users to an article that contains information about the security risks of Basic authentication.

Note

  • File shares hosted on Windows aren't affected by this change because the authentication method used is NTLM.
  • SharePoint Online, OneDrive, and on-premises SharePoint Server (configured for modern authentication) aren't affected by this change.
  • On-premises SharePoint Server configured for Basic authentication is affected by this change.

Versions of Microsoft 365 Apps affected by this change

This change affects the following apps only on devices running Windows:

  • Access
  • Excel
  • OneNote
  • Outlook
  • PowerPoint
  • Project
  • Publisher
  • Visio
  • Word

Note

  • This change doesn’t affect Outlook connecting to on-premises Exchange Server using Basic authentication.
  • This change doesn’t affect Outlook connecting to Exchange Online using Basic authentication. There is a separate effort to deprecate Basic authentication with Exchange Online. For more information, see Basic authentication deprecation in Exchange Online.

As part of the rollout, users initially get a warning message if they try to access a file using Basic authentication. After that warning period, the user will be blocked from opening the file and will see a message telling them the source uses a sign-in method that might be unsecure.

The following table shows the version, for each update channel, in which the warning and blocking changes are implemented. Information in italics is subject to change.

Update channel Warning version Blocking version
Current Channel (Preview) Version 2303 Version 2311
(November 2023)
Current Channel Version 2304 Version 2311
(December 2023)
Monthly Enterprise Channel Version 2304 Version 2311
(January 9, 2024)
Semi-Annual Enterprise Channel (Preview) Version 2308 Version 2402
(March 12, 2024)
Semi-Annual Enterprise Channel Version 2308
(January 9, 2024)
Version 2402
(July 9, 2024)

Important

Semi-Annual Enterprise Channel (Preview) will be deprecated beginning July 2025. To remain secure and supported, organizations should immediately migrate devices to either Current Channel or Monthly Enterprise Channel to continue receiving early access to new features.

Note

  • This change will also affect retail versions of Office 2021, Office 2019, and Office 2016. They're on the same schedule as Current Channel.
  • This change won't affect volume licensed versions of Office, such as Office LTSC Professional Plus 2021 or Office Standard 2019.

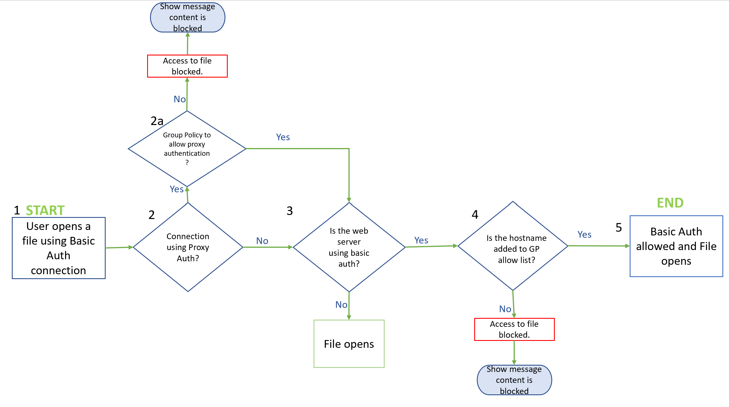
How Microsoft 365 Apps determines whether to show Basic authentication prompts

The following flowchart graphic shows how Microsoft 365 Apps determines whether to open a file if the server uses Basic authentication.

A screenshot of a flowchart illustrating the steps and conditions for accessing a file using a Basic Auth connection, including conditions for blocking or allowing access.

The following steps explain the information in the flowchart graphic.

  1. A user tries to open a file that is stored on a web server.

  2. If the server is using Basic authentication proxy authentication, Microsoft 365 Apps evaluates the state of the Allow Basic Authentication prompts from network proxies policy.

    • If the policy is set to Enabled, the user is prompted to provide a username and password to open the file.
    • Otherwise, the user doesn't see a sign-in prompt and the file is blocked from opening. Instead, the user sees a message that the file has been blocked because it uses a sign-in method that might be unsecure.
  3. If the server isn't using Basic authentication, the file opens. If the server uses Basic authentication, Microsoft 365 Apps checks if a policy exists to allow Basic authentication prompts.

  4. If the server is authenticating directly with Basic authentication, Microsoft 365 Apps evaluates the state of the Allow specified hosts to show Basic Authentication prompts to Office apps policy.

    • If the policy is set to Enabled and the server is specified, the user is prompted to provide a username and password to open the file.
    • Otherwise, the user doesn't see a sign-in prompt and the file is blocked from opening. Instead, the user sees a message that the file has been blocked because it uses a sign-in method that might be unsecure.

Use policies to manage Basic authentication prompts

If you need to provide Basic authentication prompts for certain hosts or from network proxies, you can configure the following policies:

Important

  • We don't recommend allowing Basic authentication prompts for certain hosts or from network proxies, because using Basic authentication isn't secure.
  • But you can use these policies if you need to provide these prompts temporarily while you move those servers to more secure authentication methods.

These policies can be found in the Group Policy Management Console under User Configuration\Policies\Administrative Templates\Microsoft Office 2016\Security Settings.

Note

Allow specified hosts to show Basic Authentication prompts to Office apps

This policy allows you to specify which hosts can show Basic authentication sign-in prompts to apps such as Word and Excel.

The following table shows the level of protection you get with each state of the policy.

Icon Protection level Policy state Description
A screenshot of a green icon with a checkmark indicating that the content is fully protected. Protected Enabled
(no hosts specified)
Users are blocked from opening files located on web servers that use Basic authentication.
A screenshot of an orange icon with a checkmark indicating that the content is partially protected. Partially protected Enabled
(hosts specified)
Basic authentication prompts are allowed only from the hosts specified.

If you specify multiple hosts, separate them by a semi-colon.
A screenshot of a green icon with a checkmark indicating that the content is fully protected. Protected Disabled Users are blocked from opening files located on web servers that use Basic authentication.
A screenshot of a green icon with a checkmark indicating that the content is fully protected. Protected
[recommended]
Not Configured Users are blocked from opening files located on web servers that use Basic authentication.

Allow Basic Authentication prompts from network proxies

This policy controls whether network proxies are allowed to show Basic authentication prompts.

The following table shows the level of protection you get with each state of the policy.

Icon Protection level Policy state Description
A screenshot of a green icon with a checkmark indicating that the content is fully protected. Protected Disabled Network proxies don't show Basic authentication prompts.
A screenshot of a red icon with an 'X' indicating that the content isn't protected. Not protected Enabled Network proxies show Basic authentication prompts.
A screenshot of a green icon with a checkmark indicating that the content is fully protected. Protected [recommended] Not Configured Network proxies don't show Basic authentication prompts.