Full-Text Search Architecture
Przeszukiwanie pełnego tekstu jest obsługiwany przez aparat Full-Text.Aparat Full-Text ma dwie role: Obsługa indeksowania i kwerendami pomocy technicznej.
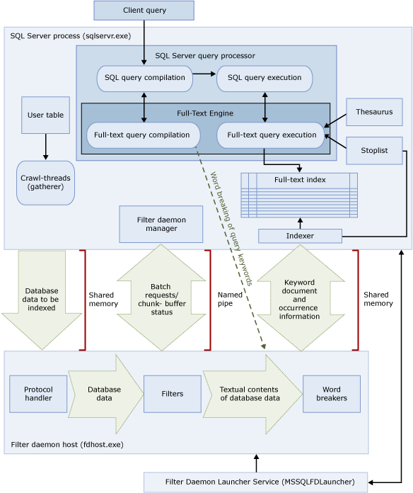
Począwszy od SQL Server 2008, architektura przeszukiwanie pełnego tekstu składa się z następujących procesów:
The SQL Server process (sqlservr.exe)
Uwaga
Usługa MSFTESQL nie istnieje w SQL Server 2008 i jego nowszych wersjach. Zadania pełnego tekstu, które były wykonywane przez usługa MSFTESQL w SQL Server 2005 i starsze wersje są obecnie wykonywane przez SQL Server proces.
Proces hosta demona filtru (fdhost.exe)
Ze względów bezpieczeństwa, począwszy od SQL Server 2008, filtry są ładowane przez oddzielne procesy o nazwie hostów demon filtru. Wystąpienie serwera używa procesu wielowątkowe wielowątkowe wszystkie filtry i proces jednowątkowych wszystkich filtrów pojedynczym wątku.
Uwaga
Demon filtru aparatu Full-Text (msftefd.exe) z zastępuje fdhost.exe SQL Server 2005 i starszymi wersjami.
Procesy fdhost.exe są tworzone przez usługa uruchamiania programu FDHOST (MSSQLFDLauncher), i są uruchamiane przy użyciu poświadczenia zabezpieczeń konta FDHOST uruchamiania usługa.W związku z tym, ten musi działać usługa indeksowania pełnotekstowego i wyszukiwanie pełnego tekstu do pracy.Aby uzyskać informacje na temat ustawiania konta usługa dla tej usługa Zobacz Jak Skonfiguruj konto usługa FDHOST uruchamiania (MSSQLFDLauncher) dla wyszukiwanie (Menedżer konfiguracja programu SQL Server).
Procesy te zawierają składniki architektury przeszukiwanie pełnego tekstu.Na poniższej ilustracji przedstawiono te składniki i ich relacji.Po ilustracji są opisane składniki.
.gif)
Proces serwera SQL
Przeszukiwanie pełnego tekstu wykorzystuje następujące składniki SQL Server proces:
Tabele użytkowników
Następujące tabele zawierają dane, które mają być indeksowania pełnotekstowego.
Program zbierający pełnego tekstu
Program zbierający pełnego tekstu współpracuje z wątków przeszukiwanie pełnego tekstu.Jest odpowiedzialna za planowanie i prowadzenie zapełnianie indeksy pełnotekstowe i monitorowania katalogów pełnego tekstu.
Uwaga
Począwszy od SQL Server 2008, katalog pełnego tekstu jest obiektem wirtualne i nie należy do żadnych grupa plików. wykaz pełnotekstowy jest logiczne pojęcia, które odnosi się do grupy indeksy pełnotekstowe.
Pliki tezaurusa
Pliki te zawierają synonimy wyrazów.Aby uzyskać więcej informacji zobaczKonfiguracja tezaurusa.
Obiekty Stoplist
Obiekty Stoplist zawierają listę powszechnie używanych wyrazów, które nie są przydatne do wyszukiwania.Aby uzyskać więcej informacji zobaczStopwords and Stoplists.
Uwaga
Obiekty Stoplist zastąpić pliki list słów ignorowanych programu SQL Server 2005 i starszymi wersjami.
SQL Server procesor kwerend
Procesor kwerend kompiluje i wykonuje kwerendy SQL.Jeśli kwerendy SQL kwerendy wyszukiwania pełnotekstowego, zarówno podczas kompilacji, jak i podczas wykonywania kwerendy jest wysyłana do aparatu Full-Text.Wynik kwerendy jest dopasowywane do indeksu całego tekstu.Aby uzyskać więcej informacji zobaczAparat pełnego tekstu.
Aparat pełnego tekstu
Aparat pełny tekst w SQL Server jest teraz w pełni zintegrowany z procesor kwerend. Aparat Full-Text kompiluje i wykonuje kwerendy pełnego tekstu.Jako część wykonanie kwerendy aparat Full-Text może odbierać dane wejściowe z tezaurusa i stoplist.W SQL Server 2008 i nowszych aparat Full-Text dla SQL Server Uruchamia wewnątrz SQL Server procesor kwerend.
Moduł zapisujący indeks (indeksowania)
Moduł zapisujący indeksu tworzy strukturę która jest używana do przechowywania indeksowanych tokenów.
Menedżer demon filtru
Menedżer demon filtru jest odpowiedzialny za monitorowanie stanu hostów demon filtru aparatu Full-Text.
Host demon filtru
Host demon filtru jest procesem, który jest uruchamiany przez aparat Full-Text.Działa następujące składniki przeszukiwanie pełnego tekstu są odpowiedzialni, uzyskiwanie dostępu do, filtrowanie i wyrazy, dzielenie danych z tabel, a także dla wyrazu, dzielenia i wynikające z kwerendy dane wejściowe:
Składniki hosta demon filtru są następujące:
Obsługa protokół
Składnik ten ściąga dane z pamięci do dalszego przetwarzania i uzyskuje dostęp do danych z tabela użytkownika w określonej bazie danych.Jednym z jego zakresu odpowiedzialności jest zebrać dane z kolumn, pełnego tekstu są indeksowane i przekazać je do hosta demon filtru, który będzie stosowany, filtrowanie i dzielącego zgodnie z wymaganiami..
Filtry
Niektóre typy danych wymagać filtrowanie, aby dane w dokumencie można pełnotekstowego indeksowania, łącznie z danymi w varbinary, varbinary(max), image, lub xml kolumny. Filtru użytego dla danego dokumentu zależy od jego typu dokumentu.Na przykład różne filtry są używane dla dokumentów programu Microsoft Word (.doc), dokumenty programu Microsoft Excel (.xls) i dokumenty XML (.xml).Następnie filtr wyodrębnia fragmentów tekstu z dokumentu, usuwanie osadzonego formatowanie i przechowywanie tekstu i, potencjalnie, informacji na temat położenia tekstu.Wynik jest strumieniem informacji tekstowych.Aby uzyskać więcej informacji zobaczFiltry wyszukiwanie pełnego tekstu.
Program Word wyłączników i stemmers
Dzielenie wyrazów jest składnikiem specyficzne dla języka, który znajdzie wyraz granice oparte na regułach leksykalne z (danego językaDzielenie wyrazów).Każdy dzielącego jest skojarzony z conjugates zleceń i wykonuje inflectional expansions składnik program szukający rdzeni specyficzne dla danego języka.Podczas indeksowania host demon filtru używa dzielącego i program szukający rdzeni do przeprowadzania analizy językowej dla danych tekstowych z kolumna danej tabela.Język, który jest skojarzony z kolumna tabela w indeksie pełnego tekstu określa dzielącego i program szukający rdzeni, które są używane do indeksowania kolumna.Aby uzyskać więcej informacji zobaczProgram Word podziały i Stemmers.
Uwaga
Aby uzyskać informacje dotyczące wszystkich składników lingwistyczne pełnego tekstu Zobacz Konfigurowanie Full-Text Linguistic składników.
See Also