Udostępnij przez


Lokalizacja sterownika drukarki V4

Ważny

Nowoczesna platforma drukowania jest preferowanym sposobem komunikacji z drukarkami w systemie Windows. Zalecamy używanie sterownika klasy skrzynki odbiorczej IPP firmy Microsoft wraz z aplikacjami do obsługi drukowania (PSA), aby dostosować środowisko drukowania w systemie Windows 10 i 11 na potrzeby opracowywania urządzeń drukarki.

Aby uzyskać więcej informacji, zobacz Print Support App v1 and v2 design guide (Przewodnik projektowania aplikacji do obsługi wydruku w wersji 1 i 2).

System Windows oferuje standardowe, lokalizowane ciągi wyświetlania do wspierania tworzenia rozszerzeń drukarek i aplikacji urządzeń UWP, udostępnianych za pośrednictwem obiektów IPrintSchemaCapabilities.

W poniższej tabeli przedstawiono funkcje, które system Windows może lokalizować przy użyciu standardowych ciągów wyświetlania:

Cecha Opcje standardowe
Pojemniki wejściowe Zadanie/dokument/pageInputBin
Typy multimediów PageMediaType
Drukowanie dwustronne Podwójne Drukowanie Wszystkich Dokumentów Jednocześnie
Kolejność sortowania Sortowanie dokumentów
Kolor danych wyjściowych KolorWynikowyStrony
Orientacja PageOrientation (Orientacja strony)
N-Up JobNUpAllDocumentsContiguously
Dziurkowanie JobHolePunch

Dziurkacz do dokumentów
Zszywanie JobStapleAllDocuments

DocumentStaple
Wiążący JobBindAllDocuments

Łączenie dokumentów
Jakość danych wyjściowych JakośćWynikuStrony
Rozmiar nośnika PageMediaSize

Ponadto te ciągi są dostępne w formularzach XML PrintCapabilities, o ile sterownik nie określa nazwy wyświetlanej za pomocą biblioteki DLL zasobu dla danej funkcji lub opcji. Jeśli sterownik określi nazwę wyświetlaną przy użyciu biblioteki DLL zasobu, będzie ona dostępna zarówno w pliku XML, jak i w starszym interfejsie użytkownika preferencji drukowania opartym na COMPSTUI używanym w poprzednich wersjach systemu Windows.

W różnych interfejsach użytkownika i interfejsach API nazwy wyświetlane różnią się. Użyj następujących trzech schematów blokowych, aby uzyskać przegląd oczekiwanego zachowania lokalizacji dla danego scenariusza.

Poniższy schemat blokowy przedstawia oczekiwane zachowanie lokalizacji w aplikacjach platformy UWP, a także w IPrintSchemaFeature i IPrintSchemaOption rodzinach obiektów.

schemat postępowania lokalizacyjnego dla aplikacji systemu Windows, iprintschemafeature lub iprintschemaoption.

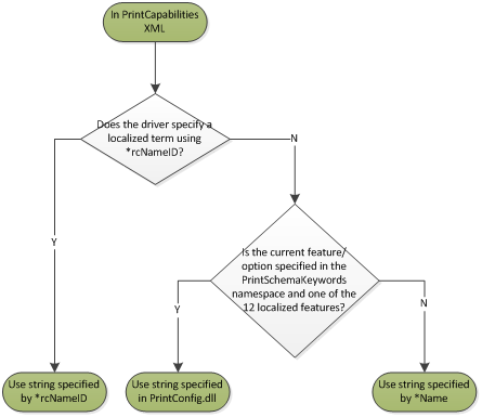
Poniższy schemat blokowy przedstawia oczekiwane zachowanie procesu lokalizacji w dokumentach XML PrintCapabilities.

diagram przepływu lokalizacji dla dokumentów XML dotyczących możliwości drukowania.

Poniższy schemat blokowy przedstawia oczekiwane zachowanie lokalizacji w standardowym oknie dialogowym preferencji drukowania w oparciu o Compstui.

schemat blokowy zachowania lokalizacji dla okna dialogowego opartego na compstui.

Aby użyć zlokalizowanych przez firmę Microsoft nazw wyświetlanych, postępuj zgodnie z instrukcjami w tej tabeli, aby prawidłowo edytować pliki konfiguracji GPD lub PPD.

Typ pliku Instrukcje
GPD Określ wpis nazwa dla funkcji lub opcji GPD.

Nie należy określać wpisu rcNameID.

W przypadku następujących funkcji lub opcji należy również określić PrintSchemaKeywordMap, w celu zmapowania funkcji GPD lub opcji na odpowiednie funkcje lub opcje zdefiniowane schematu druku, chyba że zostały określone jako Funkcje standardowe. Aby zobaczyć przykłady pokazujące, jak używać PrintSchemaKeywordMap do mapowania funkcji, zobacz GPD/PPD-Based Zmiany opisu funkcji

Dziurkacz do papieru, Dziurkacz do dokumentów

JobStapleAllDocuments, DocumentStaple

ZadaniePołączeniaWszystkichDokumentów, ŁączenieDokumentów

JakośćWynikuStrony

PageMediaType

W przypadku N-Up nie należy używać PrintSchemaKeywordMap dla wartości opcji.
PPD Użyj PrintSchemaKeywordMap do mapowania funkcji PPD lub opcji na odpowiednie funkcje lub opcje zdefiniowane w schemacie drukowania. Aby zobaczyć przykłady pokazujące, jak używać PrintSchemaKeywordMap do mapowania funkcji, zobacz GPD/PPD-Based Zmiany opisu funkcji

W przypadku N-Up nie należy używać PrintSchemaKeywordMap dla wartości opcji.

Lokalizowanie sterowników opartych na ppd

Sterowniki oparte na protokole PPD nie obsługują zasobów DLL. W związku z tym może być konieczne dostarczenie wielu plików PPD. Firma Microsoft zaleca, aby sterowniki wydruku w wersji 4 korzystające z plików konfiguracji PPD używały technik opisanych w tym temacie, aby uwzględnić jeden plik PPD na ustawienia regionalne.

IPrintSchemaCapabilities

IPrintSchemaFeature

IPrintSchemaOption

GPD/PPD-Based Zmiany w opisie funkcji

Standardowe Funkcje