Observação
O acesso a essa página exige autorização. Você pode tentar entrar ou alterar diretórios.
O acesso a essa página exige autorização. Você pode tentar alterar os diretórios.
O Microsoft Graph é uma plataforma tecnológica que permite que as organizações liguem os seus sistemas empresariais a dados e serviços SaaS do Microsoft 365. O Microsoft Graph inclui todas as opções disponíveis em plataformas de integração na cloud modernas, incluindo APIs interativas, capacidades de entrada e saída de dados e integração baseada em eventos e inclui as seguintes opções de integração:
- APIs HTTP RESTful transacionais – forneça interfaces de controlo e plano de dados para várias ofertas SaaS do Microsoft 365. Estas APIs suportam a comunicação síncrona e são granulares por natureza.
- APIs HTTP RESTful melhoradas – uma subclasse de APIs HTTP RESTful que fornecem capacidades adicionais para extração de dados eficaz. As APIs melhoradas consistem em APIs do Microsoft Teams que permitem que operações especializadas obtenham grandes quantidades de dados e o Microsoft SharePoint e Exchange Online APIs, o que aumenta os limites de limitação para aplicações pagas.
- Microsoft Graph Data Connect – um mecanismo de exportação de dados em massa que segue um padrão ETL (extrair, transformar & carga), com uma fase de recolha de dados que prepara os dados antes de os transferir em massa para o armazenamento fornecido pelos clientes e que serve dados com alta latência.
- APIs de integração condicionadas por eventos – permite que as aplicações cliente recebam notificações de alterações ou dados de objetos completos após um evento no ecossistema do Microsoft 365. Este mecanismo push é suportado por webhooks e não garante a entrega de mensagens ou o pedido de mensagem.
- APIs de integração de transmissão em fluxo de eventos – permite que as aplicações cliente reajam a atividades no Microsoft 365 ao seu próprio ritmo e garantem a persistência de dados de eventos imutáveis. As notificações de alteração do Microsoft Graph com Hubs de Eventos do Azure suportam este mecanismo de solicitação.
- Microsoft 365 Copilot conectores (anteriormente conectores do Microsoft Graph) – ative a ingestão de grandes quantidades de dados de clientes no armazenamento do Microsoft 365, o que enriquece Microsoft 365 Copilot, o ciclo de aumento e as experiências do Microsoft 365 baseadas na pesquisa. Estes conectores estão disponíveis através de conectores específicos do produto, como o conector Copilot para o ServiceNow ou APIs REST de conteúdo genérico.
A imagem seguinte mostra os padrões de integração do Microsoft Graph, a respetiva característica arquitetónica associada e os tipos de soluções que mapeiam.
A vasta gama de opções de integração pode dificultar a escolha da melhor opção para as suas necessidades. Recomendamos que comece com um cenário empresarial e identifique os seus requisitos funcionais e não funcionais. Em seguida, pode selecionar uma opção de integração com base nesses requisitos.
Com base em muitos cenários conhecidos no ecossistema do Microsoft Graph, os seguintes requisitos de arquitetura afetam a seleção de opções de integração:
- Tipo de integração – as integrações de aplicações envolvem aplicações cliente que dependem tanto dos dados como da funcionalidade dos serviços do Microsoft 365; por exemplo, a API sendMail acede aos dados do utilizador e também envia um e-mail. As integrações de dados envolvem aplicações que produzem ou consomem dados do Microsoft Graph, mas não dependem de serviços do Microsoft 365. Todas as opções de integração do Microsoft Graph suportam cenários de integração de dados.
- Direção do fluxo de dados – o fluxo de saída é quando os dados do cliente saem dos limites de conformidade do Microsoft Graph e o fluxo de entrada é quando os dados do cliente entram no Microsoft Graph.
- Volume de dados – a quantidade de dados do cliente processados num período crítico, como um dia útil.
- Latência de dados – a diferença de tempo entre quando os dados são criados e quando são extraídos.
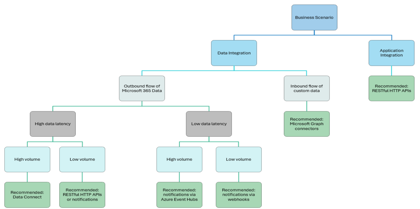
Utilize a seguinte árvore de decisões para escolher uma opção de integração com base nos seus requisitos de arquitetura.
- Requisitos de integração de aplicações – utilize as APIs do Microsoft Graph.
- Cenários de integração de dados:
- Fluxo de saída dos dados do Microsoft 365:
- Para uma latência de dados elevada e um volume de dados elevado – Utilize o Data Connect.
- Para uma latência de dados elevada e um volume de dados baixo – Utilizar as APIs ou notificações do Microsoft Graph
- Para baixa latência de dados e volume de dados elevado – utilize as notificações do Microsoft Graph através do Hub de Eventos.
- Para baixa latência de dados e baixo volume de dados – utilize notificações do Microsoft Graph através de webhooks.
- Fluxo de entrada de dados personalizados – utilize conectores Microsoft 365 Copilot (anteriormente conectores do Microsoft Graph).
- Fluxo de saída dos dados do Microsoft 365:
Muitos cenários empresariais requerem vários blocos modulares de integração para implementar uma solução. Por exemplo, os cenários de Prevenção de Perda de Dados (DLP) podem precisar do Microsoft Graph Data Connect para a recolha inicial de dados e análise de padrões de comportamento malicioso e integração subsequente da transmissão em fluxo de eventos para ingestão e processamento de dados quase em tempo real para reconhecer um possível incidente de segurança. Escolha as suas opções de integração com base nas suas restrições e requisitos, como complexidade, custo e tempo de comercialização, para acelerar melhor o seu caminho para o valor.
Para explorar cada uma das opções de integração mais detalhadamente, veja os seguintes tópicos:
- Analisar dados do Microsoft Graph no armazenamento de dados
- Criar aplicações interativas
- Criar aplicações interativas do Microsoft Graph com feed em tempo real
- Obter atualizações em tempo real para alterações de dados com o Microsoft Graph
- Obter eventos à sua velocidade com o Microsoft Graph
- Utilizar o Microsoft Graph para aumentar o Microsoft Search com dados personalizados