Compartilhar via


Os pedidos básicos de início de sessão de autenticação estão bloqueados por predefinição no Microsoft 365 Apps

Observação

As informações neste artigo estão relacionadas com mensagens do Centro de mensagens MC454810, MC499030 e MC649046, que foram publicadas no Centro de administração do Microsoft 365.

Aplicações como o Word e o Excel permitem que os utilizadores utilizem a autenticação Básica para se ligarem a recursos em servidores Web, enviando nomes de utilizador e palavras-passe com cada pedido. Estas credenciais são frequentemente armazenadas nos servidores, o que facilita a captura e reutilização dos atacantes noutros pontos finais ou serviços.

A autenticação básica é um padrão da indústria desatualizado e não suporta funcionalidades de segurança mais robustas, como a autenticação multifator. As ameaças colocadas apenas aumentaram e existem alternativas de autenticação de utilizadores melhores e mais eficazes. Por exemplo, autenticação moderna, que suporta autenticação multifator, smart cards e autenticação baseada em certificados.

Por conseguinte, para ajudar a melhorar a segurança no Microsoft 365 Apps, estamos a alterar o comportamento predefinido para bloquear pedidos de início de sessão da autenticação Básica.

Com esta alteração, se os utilizadores tentarem abrir ficheiros em servidores que utilizam apenas a autenticação Básica, não verão quaisquer pedidos de início de sessão de autenticação Básica. Em vez disso, veem uma mensagem a indicar que o ficheiro foi bloqueado porque utiliza um método de início de sessão que pode ser inseguro. A mensagem inclui uma ligação que leva os utilizadores a um artigo que contém informações sobre os riscos de segurança da autenticação Básica.

Observação

  • As partilhas de ficheiros alojadas no Windows não são afetadas por esta alteração porque o método de autenticação utilizado é NTLM.
  • O SharePoint Online, o OneDrive e o SharePoint Server no local (configurado para autenticação moderna) não são afetados por esta alteração.
  • O SharePoint Server no local configurado para autenticação Básica é afetado por esta alteração.

Versões do Microsoft 365 Apps afetadas por esta alteração

Esta alteração afeta as seguintes aplicações apenas em dispositivos com o Windows:

  • Access
  • Excel
  • OneNote
  • Outlook
  • PowerPoint
  • Project
  • Publisher
  • Visio
  • Word

Observação

  • Esta alteração não afeta a ligação do Outlook a Exchange Server no local através da autenticação Básica.
  • Esta alteração não afeta a ligação do Outlook ao Exchange Online através da autenticação Básica. Existe um esforço separado para preterir a autenticação Básica com Exchange Online. Para obter mais informações, veja Descontinuação da autenticação básica no Exchange Online.

Como parte da implementação, os utilizadores recebem inicialmente uma mensagem de aviso se tentarem aceder a um ficheiro através da autenticação Básica. Após esse período de aviso, o utilizador será impedido de abrir o ficheiro e verá uma mensagem a informá-lo de que a origem utiliza um método de início de sessão que pode ser inseguro.

A tabela seguinte mostra a versão, para cada canal de atualização, na qual as alterações de aviso e bloqueio são implementadas. As informações em itálico estão sujeitas a alterações.

Canal de Atualização Versão de aviso Versão de bloqueio
Canal Atual (Visualização) Versão 2303 Versão 2311
(novembro de 2023)
Canal Atual Versão 2304 Versão 2311
(dezembro de 2023)
Canal Empresarial Mensal Versão 2304 Versão 2311
(9 de janeiro de 2024)
Canal Empresarial Semestral (Visualização) Versão 2308 Versão 2402
(12 de março de 2024)
Canal Empresarial Semestral Versão 2308
(9 de janeiro de 2024)
Versão 2402
(9 de julho de 2024)

Importante

Semi-Annual Canal Empresarial (Pré-visualização) será preterido a partir de julho de 2025. Para permanecerem seguras e suportadas, as organizações devem migrar imediatamente os dispositivos para o Canal Atual ou para o Canal Empresarial Mensal para continuarem a receber acesso antecipado às novas funcionalidades.

Observação

  • Esta alteração também afetará as versões de revenda do Office 2021, Office 2019 e Office 2016. Estão na mesma agenda que o Canal Atual.
  • Esta alteração não afetará as versões licenciadas em volume do Office, como Office LTSC Professional Plus 2021 ou Office Standard 2019.

Como Microsoft 365 Apps determina se pretende mostrar pedidos de autenticação Básico

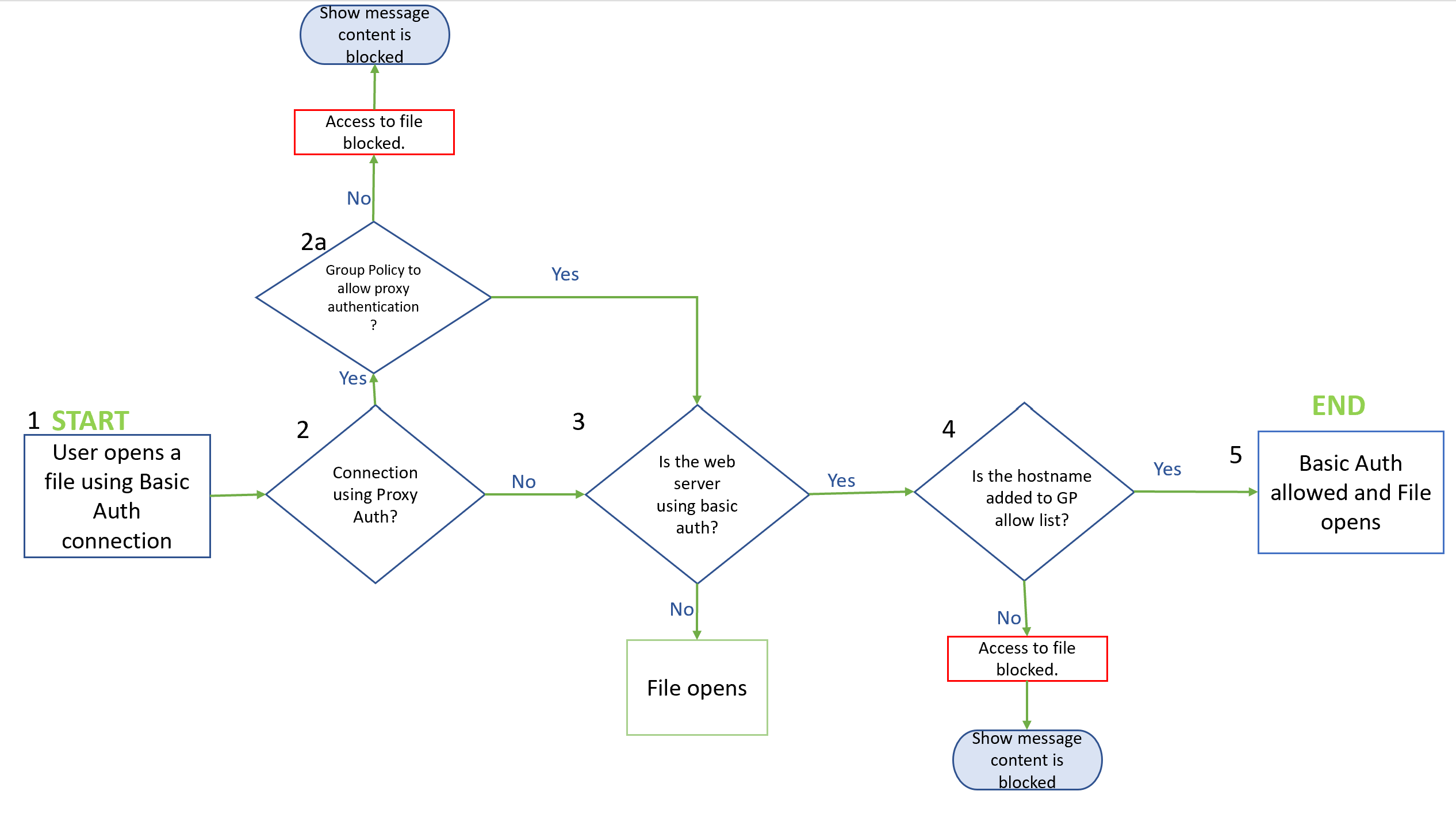
O gráfico de fluxograma seguinte mostra como Microsoft 365 Apps determina se deve abrir um ficheiro se o servidor utiliza a autenticação Básica.

Uma captura de ecrã de um fluxograma que ilustra os passos e condições para aceder a um ficheiro através de uma ligação de Autenticação Básica, incluindo condições para bloquear ou permitir o acesso.

Os passos seguintes explicam as informações no gráfico de fluxograma.

  1. Um utilizador tenta abrir um ficheiro armazenado num servidor Web.

  2. Se o servidor estiver a utilizar a autenticação de proxy de autenticação Básica, Microsoft 365 Apps avalia o estado dos pedidos Permitir Autenticação Básica a partir da política de proxies de rede.

    • Se a política estiver definida como Ativada, é pedido ao utilizador que forneça um nome de utilizador e palavra-passe para abrir o ficheiro.
    • Caso contrário, o utilizador não vê um pedido de início de sessão e o ficheiro é impedido de abrir. Em vez disso, o utilizador vê uma mensagem a indicar que o ficheiro foi bloqueado porque utiliza um método de início de sessão que pode ser inseguro.
  3. Se o servidor não estiver a utilizar a autenticação Básica, o ficheiro é aberto. Se o servidor utilizar a autenticação Básica, Microsoft 365 Apps verifica se existe uma política para permitir pedidos de autenticação Básico.

  4. Se o servidor estiver a autenticar diretamente com a autenticação Básica, Microsoft 365 Apps avalia o estado da política Permitir anfitriões especificados para mostrar pedidos de Autenticação Básica para as aplicações do Office.

    • Se a política estiver definida como Ativada e o servidor for especificado, é pedido ao utilizador que forneça um nome de utilizador e palavra-passe para abrir o ficheiro.
    • Caso contrário, o utilizador não vê um pedido de início de sessão e o ficheiro é impedido de abrir. Em vez disso, o utilizador vê uma mensagem a indicar que o ficheiro foi bloqueado porque utiliza um método de início de sessão que pode ser inseguro.

Utilizar políticas para gerir pedidos de autenticação Básicos

Se precisar de fornecer pedidos de autenticação Básicos para determinados anfitriões ou a partir de proxies de rede, pode configurar as seguintes políticas:

Importante

  • Não recomendamos permitir pedidos de autenticação Básicos para determinados anfitriões ou proxies de rede, uma vez que a utilização da autenticação Básica não é segura.
  • No entanto, pode utilizar estas políticas se precisar de fornecer estes pedidos temporariamente enquanto move esses servidores para métodos de autenticação mais seguros.

Estas políticas podem ser encontradas na Consola de Gestão do Política de Grupo em Configuração do Utilizador\Políticas\Modelos Administrativos\Microsoft Office 2016\Definições de Segurança.

Observação

Permitir que os anfitriões especificados mostrem pedidos de Autenticação Básica às aplicações do Office

Esta política permite-lhe especificar os anfitriões que podem mostrar pedidos de início de sessão de autenticação Básica a aplicações como o Word e o Excel.

A tabela seguinte mostra o nível de proteção que obtém com cada estado da política.

Ícone Nível de Proteção Estado da política Descrição
Uma captura de tela de um ícone verde com uma marca de seleção indicando que o conteúdo está totalmente protegido. Protegido Ativado
(sem anfitriões especificados)
Os utilizadores estão impedidos de abrir ficheiros localizados em servidores Web que utilizam a autenticação Básica.
Uma captura de tela de um ícone laranja com uma marca de seleção indicando que o conteúdo está parcialmente protegido. Parcialmente protegido Ativado
(anfitriões especificados)
Os pedidos de autenticação básicos só são permitidos a partir dos anfitriões especificados.

Se especificar vários anfitriões, separe-os por ponto e vírgula.
Uma captura de tela de um ícone verde com uma marca de seleção indicando que o conteúdo está totalmente protegido. Protegido Desabilitado Os utilizadores estão impedidos de abrir ficheiros localizados em servidores Web que utilizam a autenticação Básica.
Uma captura de tela de um ícone verde com uma marca de seleção indicando que o conteúdo está totalmente protegido. Protegido
[recomendado]
Não Configurado Os utilizadores estão impedidos de abrir ficheiros localizados em servidores Web que utilizam a autenticação Básica.

Permitir pedidos de Autenticação Básica a partir de proxies de rede

Esta política controla se os proxies de rede têm permissão para mostrar pedidos de autenticação Básicos.

A tabela seguinte mostra o nível de proteção que obtém com cada estado da política.

Ícone Nível de Proteção Estado da política Descrição
Uma captura de tela de um ícone verde com uma marca de seleção indicando que o conteúdo está totalmente protegido. Protegido Desabilitado Os proxies de rede não mostram pedidos de autenticação Básicos.
próximo a um ícone vermelho com um 'X' indicando que o conteúdo não está protegido. Não protegido Habilitado Os proxies de rede mostram pedidos de autenticação Básicos.
Uma captura de tela de um ícone verde com uma marca de seleção indicando que o conteúdo está totalmente protegido. Proteção [recomendada] Não Configurado Os proxies de rede não mostram pedidos de autenticação Básicos.