Observação
O acesso a essa página exige autorização. Você pode tentar entrar ou alterar diretórios.
O acesso a essa página exige autorização. Você pode tentar alterar os diretórios.
SQL Server fornece ao Administrador de Recursos um recurso que pode ser usado para gerenciar a carga de trabalho e o consumo de recursos de sistema SQL Server. O Administrador de Recursos permite que você especifique os limites de quantidade de CPU e memória que as solicitações recebidas de aplicativos podem usar.
Para obter uma descrição dos novos recursos do Administrador de Recursos no SQL Server 2012, consulte Administrador de Recursos no SQL Server 2012.
Benefícios do Administrador de Recursos
O Administrador de Recursos permite gerenciar cargas de trabalho e recursos do SQL Server especificando limites de consumo de recursos por solicitações de entrada. No contexto do Administrador de Recursos, carga de trabalho é um conjunto de consultas ou solicitações de tamanho similar que podem e devem, ser tratadas como uma única entidade. Esse não é um requisito, mas quanto mais uniforme for o padrão de uso de recurso de uma carga de trabalho, mais benefícios você possivelmente obterá com o Administrador de Recursos. Os limites de recurso podem ser reconfigurados em tempo real com impacto mínimo nas cargas de trabalho que estão em execução.
Em um ambiente com várias cargas de trabalho distintas presentes no mesmo servidor, o Administrador de Recursos permite diferenciá-las e alocar recursos compartilhados conforme forem solicitados, segundo os limites especificados. Esses recursos são CPU e memória.
Restrições do Administrador de Recursos
Essa versão do Administrador de Recursos possui as seguintes restrições:
O gerenciamento de recursos se limita ao Mecanismo de Banco de Dados do SQL Server. O Administrador de Recursos não pode ser usado para o Analysis Services, o Integration Services e o Reporting Services.
Não há monitoramento ou gerenciamento de carga de trabalho entre instâncias do SQL Server.
A especificação de limites se aplica à largura de banda da CPU e à memória gerenciadas pelo SQL Server.
Cargas de trabalho OLTP. O Administrador de Recursos pode gerenciar cargas de trabalho OLTP, mas esses tipos de consulta, normalmente de duração bastante curta, nem sempre ficam na CPU o suficiente para a aplicação de controles de largura de banda. Isso pode distorcer as estatísticas retornadas para CPU usage %.
Conceitos de recurso
Os três conceitos a seguir são fundamentais para compreensão e uso do Administrador de Recursos:
Pools de recursos. Dois pools de recursos (interno e padrão) são criados quando o SQL Server 2012 é instalado. O Administrador de Recursos também oferece suporte a pools de recursos definidos pelo usuário.
Grupos de carga de trabalho. Dois grupos de carga de trabalho (interno e padrão) são criados e mapeados para os pools de recursos correspondentes quando o SQL Server 2012 é instalado. O Administrador de Recursos também oferece suporte a grupos de carga de trabalho definidos pelo usuário.
Classificação. Há regras internas que classificam as solicitações de entrada e as direcionam para um grupo de carga de trabalho. O Administrador de Recursos também oferece suporte à função de classificação definida pelo usuário para implementar as regras de classificação.
Observação |
|---|
O Administrador de Recursos não impõe nenhum controle em uma conexão de administrador dedicada (DAC). Não é necessário classificar as consultas de DAC que executam no grupo de carga de trabalho interno e no pool de recursos. |
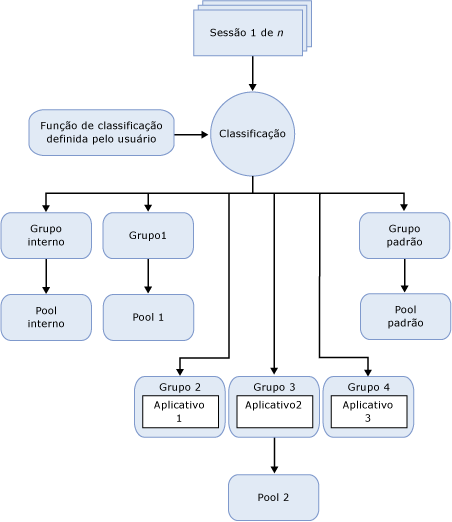
No contexto do Administrador de Recursos, é possível tratar os conceitos anteriores como componentes. A ilustração a seguir mostra esses componentes e suas relações conforme surgem no ambiente do mecanismo de banco de dados. Do ponto de vista do processamento, o fluxo simplificado é o seguinte:
Há uma conexão de entrada para uma sessão (Sessão 1 de n).
A sessão é classificada (Classificação).
A carga de trabalho de sessão é roteada para um grupo de carga de trabalho, por exemplo, Grupo 4.
O grupo de carga de trabalho usa o pool de recursos ao qual está associado, por exemplo, Pool 2.
O pool de recursos fornece e limita os recursos requeridos pelo aplicativo, por exemplo, Aplicativo 3.
.gif)
Tarefas do Administrador de Recursos
Descrição da Tarefa |
Tópico |
|---|---|
Descreve como habilitar o Administrador de Recursos. |
|
Descreve como desabilitar o Administrador de Recursos. |
|
Descreve como criar, alterar e descartar um pool de recursos. |
|
Descreve como criar, alterar, mover e descarregar um grupo de cargas de trabalho. |
|
Descreve como criar e testar uma função de classificação definida pelo usuário. |
|
Descreve como configurar o Administrador de Recursos usando um modelo. |
|
Descreve como exibir as propriedades do Administrador de Recursos. |
Observação