Compartilhar via


Caminho de controle do Comutador Extensível Hyper-V para indicações de status do NDIS

Este tópico discute o caminho de controle percorrido pelas indicações de status do NDIS de um adaptador físico subjacente. Um ou mais adaptadores físicos subjacentes podem ser agrupados com o adaptador de rede externo de comutador extensível do Hyper-V.

Por exemplo, o comutador extensível externo pode ser vinculado à borda da miniporta virtual de um driver intermediário do multiplexador NDIS (MUX). O próprio driver intermediário do MUX pode ser associado a uma equipe de uma ou mais redes físicas no host. Essa configuração é conhecida como equipe de comutador extensível. Para obter mais informações sobre equipes de comutador extensíveis, consulte Tipos de Configurações do Adaptador de Rede Física.

Nessa configuração, as extensões do comutador extensível são expostas a cada adaptador de rede no grupo de comutador extensível. Isso permite que a extensão de encaminhamento na pilha de drivers de comutador extensível gerencie a configuração e o uso de adaptadores de rede individuais na equipe de rede. Por exemplo, a extensão de pode fornecer suporte para uma solução de failover de balanceamento de carga (LBFO) na equipe encaminhando pacotes de saída para adaptadores individuais. Essa extensão é conhecida como provedor de agrupamento. Para obter mais informações sobre provedores de equipes, consulte Extensões do provedor de agrupamento.

Observação Operações desse tipo só podem ser executadas por uma extensão de encaminhamento. Para obter mais informações sobre esse tipo de driver, consulte Encaminhar extensões.

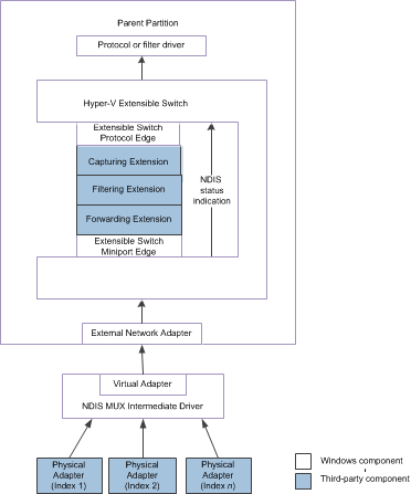
A figura a seguir mostra o caminho de controle de comutador extensível para indicações de status NDIS emitidas por uma equipe de comutador extensível subjacente para NDIS 6.40 (Windows Server 2012 R2) e posteriores.

Diagrama que mostra o caminho de controle para indicações de status do NDIS de uma equipe de comutador extensível para o NDIS 6.40.

A figura a seguir mostra o caminho de controle de comutador extensível para indicações de status NDIS emitidas por uma equipe de comutador extensível subjacente para NDIS 6.30 (Windows Server 2012).

Diagrama que mostra o caminho de controle para indicações de status do NDIS de uma equipe de comutador extensível para o NDIS 6.30.

Observação Na interface de comutador extensível, os drivers de filtro NDIS são conhecidos como extensões de comutador extensíveis e a pilha de drivers é conhecida como pilha de drivers de comutador extensível.

O comutador extensível oferece suporte a indicações de status NDIS provenientes do adaptador físico subjacente ou da equipe do comutador extensível das seguintes maneiras:

  • Quando uma indicação de status do NDIS chega à interface de comutador extensível, ela encapsula a indicação dentro de uma estrutura NDIS_SWITCH_NIC_STATUS_INDICATION. Em seguida, a borda da miniporta do comutador extensível emite uma indicação NDIS_STATUS_SWITCH_NIC_STATUS que contém essa estrutura.

    Quando uma extensão de encaminhamento recebe essa indicação, ela pode duplicar a indicação para alterar os dados encapsulados. Isso permite que a extensão de encaminhamento altere o status ou os recursos indicados da equipe de comutador extensível subjacente.

  • Uma extensão de encaminhamento que opera como um provedor de agrupamento pode participar da configuração da equipe do adaptador para descarregamentos de hardware iniciando indicações NDIS_STATUS_SWITCH_NIC_STATUS relacionadas à tecnologia de descarregamento.

    Por exemplo, o provedor pode iniciar uma indicação NDIS_STATUS_SWITCH_NIC_STATUS com uma indicação NDIS_STATUS_RECEIVE_FILTER_CURRENT_CAPABILITIES encapsulada para modificar as capacidades de descarregamento da fila de máquinas virtuais (VMQ) na equipe do adaptador.

  • Os provedores de agrupamento também podem iniciar uma indicação NDIS_STATUS_SWITCH_NIC_STATUS para modificar outras configurações de adaptador de rede que não sejam uma equipe de comutador extensível.

    Por exemplo, a extensão pode iniciar uma NDIS_STATUS_SWITCH_NIC_STATUS com uma indicação NDIS_STATUS_SWITCH_PORT_REMOVE_VF encapsulada. Esta indicação remove a associação entre um adaptador de rede de máquina virtual (VM) e uma função virtual (VF) PCI Express (PCIe). A VF é exposta por meio de um adaptador de rede físico subjacente que dá suporte à interface de virtualização de E/S de raiz única (SR-IOV).

    Depois que essa associação é removida, os pacotes são entregues por meio de uma porta de comutador extensível em vez de diretamente entre o adaptador de rede da VM e o VF do adaptador físico SR-IOV subjacente. Isso permite que as políticas de porta de comutador extensível sejam aplicadas a pacotes recebidos ou enviados pela porta de comutador extensível.

Observação A extensão de comutador extensível deve seguir as mesmas diretrizes para filtrar as indicações de status do NDIS que se aplicam a todos os drivers de filtro NDIS. Para obter mais informações, consulte Indicações de status do módulo de filtro.

Para obter mais informações sobre como as extensões de encaminhamento podem iniciar indicações NDIS_STATUS_SWITCH_NIC_STATUS, consulte Gerenciamento de indicações de status NDIS de adaptadores de rede física.