Nota
O acesso a esta página requer autorização. Podes tentar iniciar sessão ou mudar de diretório.
O acesso a esta página requer autorização. Podes tentar mudar de diretório.
O Azure Resource Mover ajuda-o a mover recursos do Azure entre regiões do Azure.
Este artigo resume os componentes usados pelo Resource Mover e descreve o processo de movimentação.
Componentes
Esses componentes são usados durante a mudança de região.
| Componente | Detalhes |
|---|---|
| Movimentador de recursos | O Resource Mover coordena com os provedores de recursos do Azure para orquestrar a movimentação de recursos entre regiões. O Resource Mover analisa as dependências de recursos e mantém e gerencia o estado dos recursos durante o processo de movimentação. |
| Mover a coleção | Uma coleção move é um objeto do Azure Resource Manager . A coleção de movimentações é criada durante o processo de movimentação de região, para cada combinação emparelhada de regiões de origem e de destino numa subscrição. A coleção contém metadados e informações de configuração sobre os recursos que você deseja mover. Os recursos adicionados a uma coleção de movimentação devem estar na mesma assinatura, mas podem estar em grupos de recursos diferentes. |
| Mover recurso | Quando você adiciona um recurso a uma coleção de movimentação, ele é rastreado pelo Resource Mover como um recurso de movimentação. O Resource Mover mantém informações para todos os recursos de movimentação na coleção move e mantém uma relação um-para-um entre o recurso de origem e o recurso de destino. |
| Dependências | O Resource Mover valida os recursos adicionados a uma coleção e verifica se os recursos têm dependências que não estão na coleção de transferência. Depois de identificar dependências para um recurso, você pode adicioná-las à coleção de movimentação e movê-las também, ou selecionar recursos alternativos existentes na região de destino. Todas as dependências devem ser resolvidas antes de iniciar a mudança. |
Processo de movimentação de região
Cada recurso de movimentação passa pelas etapas resumidas.
| Passo | Detalhes | Estado/Questões |
|---|---|---|
| Etapa 1: selecionar recursos | Selecione um recurso. O recurso é adicionado à coleção move. | O estado do recurso passa para Preparar pendente. |
| Etapa 2: Validar dependências | A validação das dependências é realizada juntamente com a adição de recursos em segundo plano. Você deve adicionar recursos dependentes se a validação mostrar que os recursos dependentes estão pendentes. Adicione-os à coleção move. Adicione todos os recursos dependentes, mesmo que não queira movê-los. Mais tarde, você pode especificar que os recursos que você está movendo devem usar recursos diferentes na região de destino em vez de usar a opção Configuração . Talvez você precise validar manualmente se existir alguma dependência pendente no separador Validar Dependências. |
|
| Passo 3: Preparar | Inicie o processo de preparação. As etapas de preparação dependem dos recursos que você está movendo: - Recursos sem estado: os recursos sem estado têm apenas informações de configuração. Esses recursos não precisam de replicação contínua de dados para movê-los. Os exemplos incluem redes virtuais do Azure (VNets), adaptadores de rede, balanceadores de carga e grupos de segurança de rede. Para esse tipo de recurso, o processo Preparar gera um modelo do Azure Resource Manager. - Recursos com estado: os recursos com estado têm tanto informações de configuração quanto dados que precisam ser movidos. Os exemplos incluem VMs do Azure e bancos de dados SQL do Azure. O processo de preparar difere para cada recurso. Pode incluir a replicação do recurso de origem para a região de destino. |
O início move o estado do recurso para Preparar em progresso. Após a conclusão da preparação, o estado do recurso passa para Iniciar movimento pendente, sem problemas. Um processo malsucedido altera o estado para Falha na preparação. |
| Etapa 4: Iniciar a movimentação | Inicie o processo de mudança. O método move depende do tipo de recurso: - Sem estado: Normalmente, para recursos sem estado, o processo de movimentação implanta um modelo importado na região de destino. O modelo é baseado nas configurações de recursos de origem e em quaisquer edições manuais feitas nas configurações de destino. - Com estado: Para recursos com estado, o processo de movimentação pode envolver a criação do recurso ou a habilitação de uma cópia na região de destino. Apenas para recursos com estado, iniciar uma movimentação pode resultar em interrupção dos recursos de origem. Por exemplo, VMs e SQL. |
Iniciar movimento desloca o estado para Iniciar movimento em andamento. Uma movimentação de início bem-sucedida move o estado do recurso para Confirmar movimento pendente, sem problemas. Um processo de movimentação malsucedido move o estado para Iniciar movimento falhou. |
| Passo 5 Opção 1: Descartar movimento | Após o movimento inicial, você pode decidir se deseja seguir em frente com um movimento completo. Caso contrário, você pode descartar a movimentação e o Resource Mover exclui os recursos criados no destino. O processo de replicação para recursos com estado continua após o processo de descarte. Esta opção é útil para testes. | O descarte de recursos move o estado para Descartar em andamento. O descarte bem-sucedido move o estado para Iniciar movimento pendente, sem problemas. Quando uma tentativa de descarte falha, o estado é alterado para Falha na movimentação de descarte. |
| Etapa 5 Opção 2: Confirmar movimento | Após a movimentação inicial, se quiser avançar com uma movimentação completa, verifique os recursos na região de destino e, quando estiver pronto, confirme a mudança. Apenas para recursos com estado, a confirmação pode resultar em recursos de origem como VMs ou SQL tornarem-se inacessíveis. |
Se você confirmar a movimentação, o estado do recurso será movido para Confirmar a movimentação em andamento*. Após uma confirmação bem-sucedida, o estado do recurso mostra Confirmação de movimento concluída, sem problemas. Uma falha de confirmação move o estado para Commit move failed. |
| Etapa 6: Excluir fonte | Depois de confirmar a mudança e verificar os recursos na região de destino, você pode excluir o recurso de origem. | Após a confirmação, um estado de recurso passa para Eliminar origem pendente. Em seguida, você pode selecionar o recurso de origem e excluí-lo. Somente os recursos no estado Eliminar origem pendente podem ser eliminados. Não há suporte para a exclusão de um grupo de recursos ou do SQL Server no portal do Resource Mover. Esses recursos só podem ser excluídos da página de propriedades do recurso. |
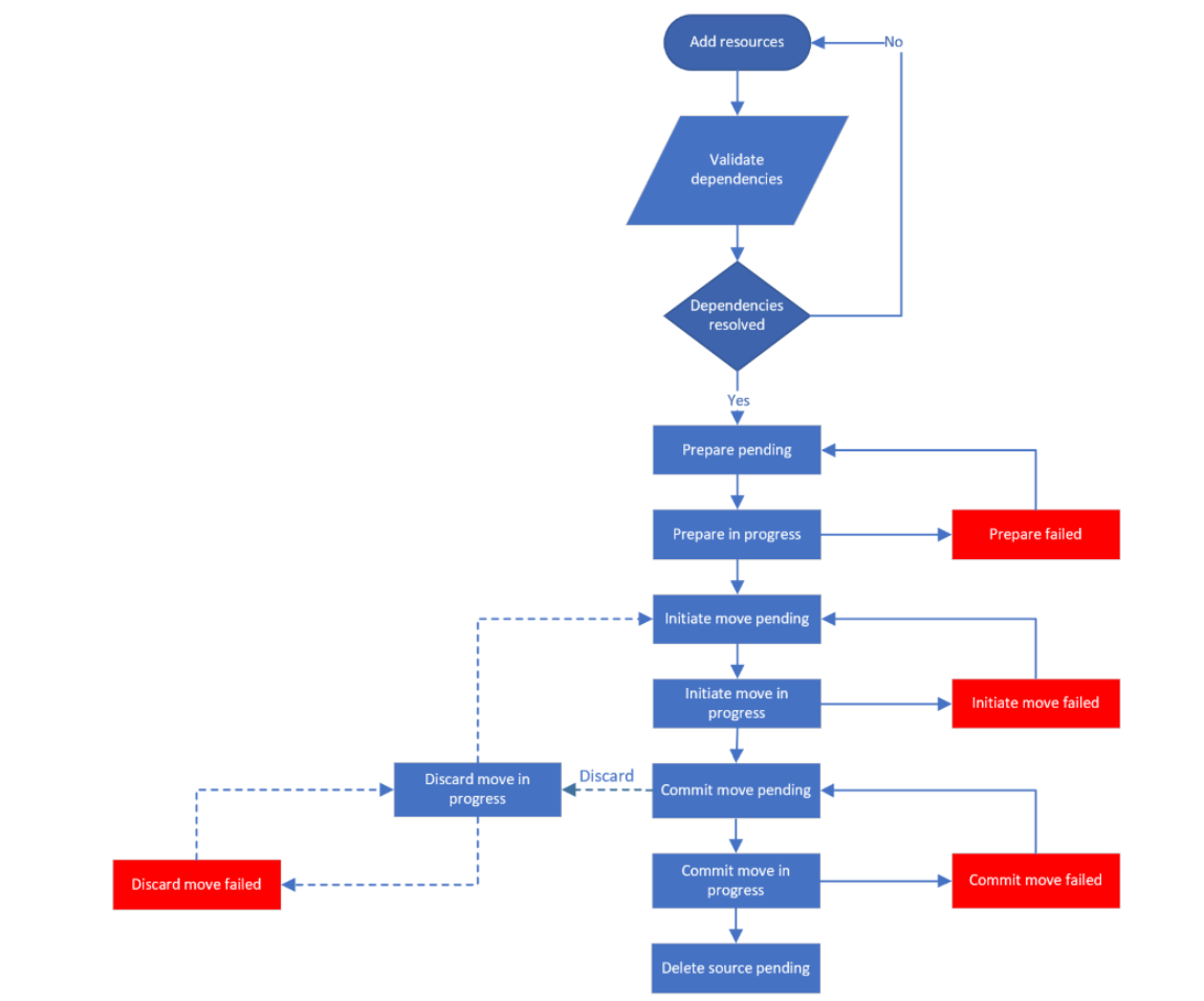
Mover os estados da região
O processo de mudança tem vários estados e problemas que podem surgir durante cada estado. Estes estão resumidos no fluxograma.
Análise de dependência
À medida que você avança no processo de movimentação, as dependências são validadas automaticamente se:
- Um recurso usa recursos dependentes que não estão na coleção move.
- Um recurso dependente na coleção move tem suas próprias dependências que não estão na coleção move.
- Você modificou as configurações de destino para o recurso e precisa revalidar dependências.
Remover recursos
Se não quiser mover um recurso, você pode removê-lo da coleção de movimentos. Em geral, o recurso é excluído da coleção, juntamente com quaisquer ações ou objetos associados, como replicação ou modelos armazenados. Exatamente o que acontece quando você remove um recurso depende do tipo de recurso e do estado do recurso quando você o exclui. Mais informações.
Impacto da movimentação
A tabela resume o que é afetado quando você está se movendo entre regiões.
| Comportamento | Entre regiões |
|---|---|
| Dados | Os dados e metadados dos recursos são movidos. Os metadados são armazenados temporariamente para controlar o status das dependências e operações de recursos. |
| Recurso | O recurso de origem permanece intacto para garantir que os aplicativos continuem a funcionar e, opcionalmente, pode ser removido após a mudança. Um recurso é criado na região de destino. |
| Processo de mudança | Processo em várias etapas que requer intervenção manual e monitoramento. |
| Teste | Testar a mudança é importante, uma vez que os aplicativos devem continuar a funcionar como esperado na região de destino, após a mudança. |
| Tempo de inatividade | Nenhuma perda de dados esperada, mas algum tempo de inatividade para mover recursos. |