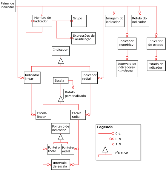
Diagrama da visão geral do medidor de definição de relatório
O diagrama a seguir mostra as relações entre os elementos do indicador na linguagem RDL.
.gif)
Este navegador já não é suportado.
Atualize para o Microsoft Edge para tirar partido das funcionalidades mais recentes, atualizações de segurança e suporte técnico.
Nota
O acesso a esta página requer autorização. Podes tentar iniciar sessão ou mudar de diretório.
O acesso a esta página requer autorização. Podes tentar mudar de diretório.
O diagrama a seguir mostra as relações entre os elementos do indicador na linguagem RDL.
.gif)