Integração de dados de entrada
A integração de dados de entrada envolve levar dados externos para o Microsoft Dataverse para que possam ser acessados por aplicativos e fluxos da nuvem.
API
O Microsoft Dataverse fornece dois serviços Web para trabalhar com dados e metadados: a API Web e o Serviço da Organização.
A API Web do Dataverse dá suporte ao desenvolvimento multiplataforma usando métodos RESTful e segue o padrão OData (Protocolo Open Data) 4.0. Esse padrão aberto permite a integração entre várias linguagens de programação, plataformas e dispositivos.
Todas as operações de dados por meio das APIs do Dataverse são convertidas em mensagens processadas pela estrutura de eventos da plataforma. Isso dá suporte a cenários de automação usando fluxos da nuvem do Power Automate ou fluxos de trabalho clássicos, além de permitir que os desenvolvedores adicionem plug-ins para validação ou lógica de negócios personalizada.
Evento ou lote
Os arquitetos de soluções devem classificar os dados de entrada como orientados por evento ou baseados em lote para determinar os padrões de integração apropriados. O diagrama a seguir compara essas duas abordagens:
Padrão de push
Ao integrar ao Dataverse, determine se os dados serão enviados por push de sistemas externos ou extraídos pelo Dataverse sob demanda.
No padrão de push, um sistema externo envia dados diretamente para o Dataverse usando a API Web. Isso requer que o sistema externo compreenda o modelo de dados e a lógica de negócios do Dataverse.
Crie um camada de abstração para gerenciar o acesso externo a tabelas do Dataverse. Essa abordagem ajuda a isolar sistemas externos de alterações internas e dá suporte aos seguintes métodos:
- Processamento baseado em evento: o Power Automate ou os Aplicativos Lógicos do Microsoft Azure podem tratar de transações individuais disparadas por eventos em sistemas de origem.
- Processamento em lote: use ferramentas como KingswaySoft ou Azure Data Factory para tratar de grandes transferências de dados em lotes.
- Microsoft Azure Functions: abstraia a lógica de negócios no Azure Functions reutilizável para integração.
- API personalizada: crie uma API personalizada para interação dos sistemas externos.
Observação
O Power Automate geralmente é usado para sincronizar dados entre ambientes do Dataverse.
Ao projetar integrações, considere o uso de multithreading para reduzir a latência e gerenciar os limites de serviço.
Padrão de pull
Use o padrão pull quando os dados forem necessários sob demanda, como durante cenários de aumento de dados em tempo real. Essa abordagem recupera dados de sistemas externos de acordo com a necessidade quando os registros são acessados no Dataverse.
As entidades virtuais são adequadas para cenários de pull em que o acesso em tempo real a dados externos é necessário sem armazená-los no Dataverse.
Chaves alternativas
No Dataverse, as linhas são identificadas exclusivamente usando um GUID. Os sistemas externos normalmente precisam armazenar ou recuperar esse GUID, que pode ser ineficiente.
As chaves alternativas permitem que sistemas externos leiam ou gravem dados sem precisar do GUID do Dataverse, permitindo uma integração mais eficiente. Por exemplo, se um sistema de contabilidade externo usar um número de conta alfanumérico exclusivo, esse campo poderá ser definido como uma chave alternativa no Dataverse. Isso permite o acesso direto aos registros usando o identificador do sistema externo.
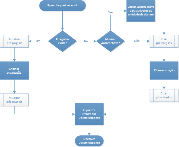
Upsert
Use a mensagem Upsert para simplificar a lógica de integração quando não estiver claro se uma linha já existe no Dataverse.
Em vez de consultar primeiro e depois escolher entre Criar ou Atualizar, você pode enviar uma mensagem Upsert. Quando usado com uma chave alternativa, o Dataverse determinará automaticamente se deve criar uma linha ou atualizar uma existente.
APIs Personalizadas
As APIs personalizadas permitem definir e expor operações agrupadas para sistemas externos consumirem como uma única interface passível de chamada.
Crie um registro de API personalizado no Dataverse para definir a estrutura. Uma API personalizada pode ser uma função (para operações de leitura) ou uma ação (para operações de gravação). Os plug-ins podem ser usados para implementar a lógica da API.
Observação
Para obter mais informações, consulte Criar e usar APIs personalizadas.
Azure Functions
O Azure Functions permite que os desenvolvedores implementem lógicas personalizadas complexas que podem ser reutilizadas em todos os sistemas. Elas podem ser disparadas por meio de webhooks, encapsuladas em conectores personalizados e acessadas de outros aplicativos ou serviços.
Use o Azure Functions para enviar ou extrair dados no Dataverse, ou para criar APIs com lógica personalizada do lado do servidor. Essas APIs podem ser expostas com segurança por meio do Gerenciamento de API do Microsoft Azure.