完善并更正maui运行的框架图

fsdfsfd 280 信誉分
2025-01-10T03:05:06.5466667+00:00

在设计编程思路的时候,往往在各个类之间的关系理解的不完善并不准确,导致找不到最优解,麻烦完善并更正下表的运行框架图

屏幕截图 2025-01-10 135259

开发人员技术 | .NET | .NET MAUI
开发人员技术 | .NET | 其他
{count} 票

1 个答案

排序依据: 非常有帮助
  1. Wenyan Zhang (Shanghai Wicresoft Co,.Ltd.) 36,451 信誉分 Microsoft 外部员工
    2025-01-10T09:18:49.5233333+00:00

    您好、

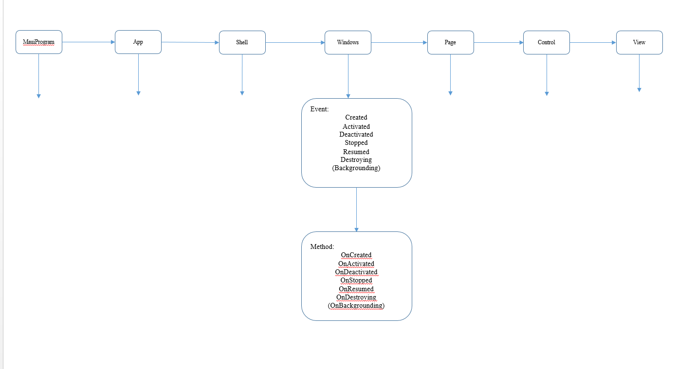
    看起来您对于MAUIProgram, App, Shell等等类都不太了解, 请一次问一个问题。本帖将会聚焦在MAUIProgram类上, 感谢您的理解。

    首先, MAUI是一个跨平台框架, 使用 .NET MAUI,可从单个共享代码库开发可在 Android、iOS、macOS 和 Windows 上运行的应用。MAUIProgram是应用程序的入口。 每个平台入口点(Program.cs)都会对应用项目中的静态 MauiProgram 类调用 CreateMauiApp 方法,并返回 MauiApp,即应用的入口点。 参阅

    什么是 .NET MAUI? - .NET MAUI | Microsoft Learn

    从 .NET MAUI 单一项目覆盖多个目标平台 - .NET MAUI | Microsoft Learn

    MauiProgram 类可以调用 CreateMauiApp 方法来创建 MauiAppBuilder 对象。MauiAppBuilder 对象具有 IServiceCollection 类型的 Services 属性,该属性提供了一个用于注册类型(例如视图、视图模型和服务)以进行依赖项注入的地方。参考 .NET MAUI 中的依赖项注入 - .NET MAUI | Microsoft Learn

    同时,您可以通过调用 MauiAppBuilder 对象上的 ConfigureFonts 方法来注册字体。参考.NET MAUI 中的字体 - .NET MAUI | Microsoft Learn

    调用 ConfigureLifecycleEvents 方法来响应APP的 生命周期委托。参考应用生命周期 - .NET MAUI | Microsoft Learn

    以及注册 BlazorWebView 控件, 注册CommunityToolkit.Maui和其他三方包等等。 参考

    使用 BlazorWebView 在 .NET MAUI 应用中托管 Blazor Web 应用 - .NET MAUI | Microsoft Learn

    .NET Multi-platform App UI (.NET MAUI) 社区工具包入门 - Community Toolkits for .NET | Microsoft Learn


    如果答案是正确的,请点击“接受答案”并点赞。 如果您对此答案还有其他疑问,请点击“评论”。

    注意:如果您想接收相关电子邮件,请按照我们的文档中的步骤启用电子邮件通知 此线程的通知。


你的答案

提问者可以将答案标记为“已接受”,版主可以将答案标记为“已推荐”,这有助于用户了解答案是否解决了提问者的问题。