描述 XmlSchemaInference 类如何推断属性和元素的数据类型。
XmlSchemaInference 类将属性和元素的数据类型推断为简单类型。 本节描述可能的推断类型、如何将多个不同的值协调为单个类型以及如何处理架构定义 xsi 属性。
推断类型
XmlSchemaInference 类将元素和属性值推断为简单类型,并在生成的架构中包含类型属性。 所有推断类型都是简单类型。 生成的架构中不包括任何基类型或方面。
.gif)
在 XML 文档中遇到的值会分别进行检查。 在检查时会推断值的类型。 如果已推断了某个属性或元素的类型,在遇到该属性或元素的值与当前的推断类型不匹配时,XmlSchemaInference 类将提升规则集中每个规则的类型。 这些规则在本主题后面的“类型提升”一节中讨论。
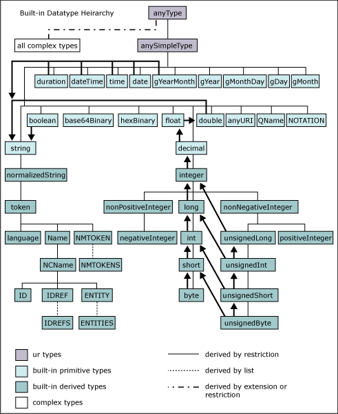
下表列出生成的架构中可能包含的推断类型。
简单类型 |
说明 |
|---|---|
boolean |
true、false、0、1. |
byte |
范围在 –128 到 127 之间的整数。 |
unsignedByte |
范围在 0 到 255 之间的整数。 |
short |
范围在 -32768 到 32767 之间的整数。 |
unsignedShort |
范围在 0 到 65535 之间的整数。 |
int |
范围在 -2147483648 到 2147483647 之间的整数。 |
unsignedInt |
范围在 0 到 4294967295 之间的整数。 |
long |
范围在 -9223372036854775808 到 9223372036854775807 之间的整数。 |
unsignedLong |
范围在 0 到 18446744073709551615 之间的整数。 |
integer |
可能使用“-”前缀的有穷位数字。 |
decimal |
精度为 0 到 28 位的数值。 |
float |
可以依次后接“E”或“e”和表示指数的整数值的十进制数。 十进制值的范围可以在 -16777216 到 16777216 之间。 指数值的范围可以在 -149 到 104 之间。 float 允许表示无穷值和非数值的特殊值。 特殊的浮点型值有:0、-0、INF、-INF、NaN。 |
double |
与 float 相同,只是十进制值的范围可以在 -9007199254740992 到 9007199254740992 之间,指数值的范围可以在 –1075 到 970 之间。 double 允许表示无穷值和非数值的特殊值。 特殊的浮点型值有:0、-0、INF、-INF、NaN。 |
duration |
W3C duration 格式。 |
dateTime |
W3C dateTime 格式。 |
time |
W3C time 格式。 |
date |
年份值限制在 0001 到 9999 之间。 |
gYearMonth |
W3C 公历月份和年份的格式。 |
string |
一个或多个 Unicode 字符。 |
类型提升
XmlSchemaInference 类一次检查一个属性和元素的值。 在遇到值时,将推断限制性最强的无符号类型。 如果已推断了某个属性或元素的类型,在遇到与当前推断类型不匹配的新值时,推断类型将提升为新类型,以便适用于当前推断类型和新值。 XmlSchemaInference 类在提升推断类型时会考虑以前的值。
例如,考虑两个 XML 文档中的以下 XML 片断:
<MyElement1 attr1="12" />
<MyElement1 attr1="52344" />
在遇到第一个 attr1 值时,根据值 12,attr1 的类型推断为 unsignedByte。 在遇到第二个 attr1 时,根据当前推断类型 unsignedByte 和当前值 52344,类型提升为 unsignedShort。
现在,考虑两个 XML 文档中的以下 XML:
<MyElement2 attr2="0" />
<MyElement2 attr2="true" />
在遇到第一个 attr2 值时,根据值 0,attr2 的类型推断为 unsignedByte。 在遇到第二个 attr2 时,根据当前推断类型 unsignedByte 和当前值 true,类型提升为 string,因为 XmlSchemaInference 类在提升推断类型时会考虑以前的值。 但是,如果在同一个 XML 文档中遇到 attr2 的两个实例,而不是如上所述在两个不同的 XML 文档中,attr2 将推断为 boolean。
http://www.w3.org/2001/XMLSchema-instance 命名空间中忽略的属性。
在架构引用过程中忽略下列架构定义属性。
属性 |
说明 |
|---|---|
xsi:type |
如果遇到指定了 xsi:type 类型的元素,将忽略 xsi:type。 |
xsi:nil |
如果遇到具有 xsi:nil 属性的元素,推断架构中的元素声明的值将为 nillable="true"。 xsi:nil 属性设置为 true 的元素不能包含子元素。 |
xsi:schemaLocation |
如果遇到 xsi:schemaLocation,将忽略。 |
xsi:noNamespaceSchemaLocation |
如果遇到 xsi:noNamespaceSchemaLocation,将忽略。 |