发布日期: 2016年11月
适用于: Dynamics CRM 2015
部署 Web 服务管理两种类型的设置:部署实体(派生自 DeploymentEntity)和部署配置设置(派生自 DeploymentConfigSettings)。 可以使用 RetrieveAllRequest、RetrieveRequest、UpdateRequest 和 DeleteRequest 消息与这些实体类型交互。
另外,可以使用 Windows PowerShell 命令与这些实体类型交互。 每种类型具有自己的命令,例如 Get-CrmOrganization。 有关详细信息,请参阅使用 Windows PowerShell 管理部署。
检索、删除或更新部署记录时,使用 DeploymentEntityType 枚举指定您要处理的部署的类型。 这些类型与下面显示的类相对应。
本主题内容
部署实体
部署配置设置
部署 Web 服务对象模型
部署实体
下表列出部署实体类。
实体类名称 |
说明 |
|---|---|
包含有关证书的信息。 |
|
包含有关 Microsoft Dynamics 365 部署的管理员信息。 |
|
包含有关许可证的信息。 |
|
包含有关部署中组织的信息。 |
|
包含有关部署的服务器信息。 |
部署配置设置
下表列出配置设置类。
配置设置类名称 |
说明 |
|---|---|
包含关于异步作业的设置值并且可用于优化异步处理服务。 |
|
包含声明身份验证的设置。 |
|
包含有关运行自定义代码的设置。 |
|
包含仪表板的设置。 |
|
包含可以优化重复检测操作的设置。 |
|
包含可用于阻止 Dynamics CRM for Outlook 的企业交易管理的设置。 |
|
包含面向 Internet 的部署的设置。 |
|
包含可以优化数据导入操作的设置。 |
|
包含市场的设置。 |
|
包含监视设置。 |
|
包含多实体快速查找的设置(查找不同类型的记录)。 |
|
包含 OAuth 的设置。 |
|
包含快速查找的设置(查找一种类型的记录)。 |
|
包含控制帐户、联系人和任务的服务器端同步的设置。 |
|
包含控制电子邮件服务器端同步的设置。 |
|
包含控制队列服务器端同步的设置。 |
|
包含 SQM 设置。 |
|
包含自动创建(系统托管)访问团队的设置。 |
|
包含可用于阻止 Dynamics CRM for Outlook 的设置。 |
|
包含可以优化生成的跟踪信息量的设置。 |
|
包含部署根域地址值。 |
|
包含部署范围工作流设置。 |
|
包含 Yammer 的设置。 |
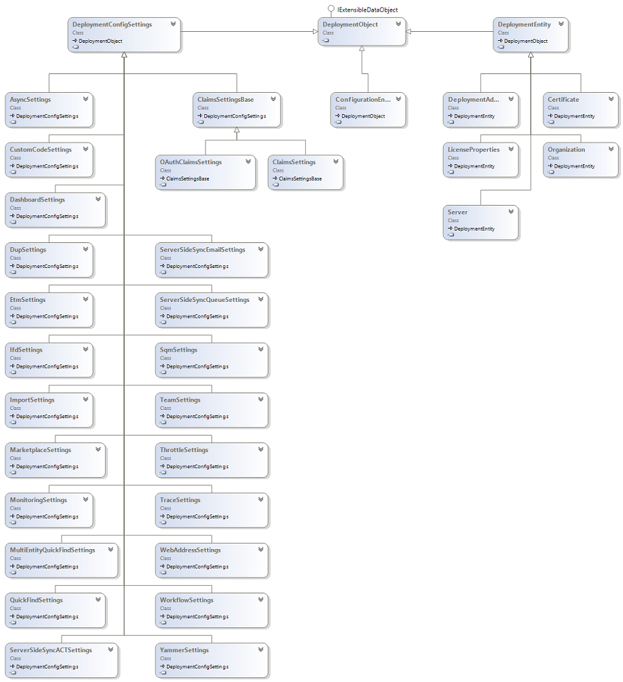
部署 Web 服务对象模型
下面显示了部署服务实体和设置实体的类关系图。
.jpeg)
另请参阅
使用部署 Web 服务管理部署
部署 Web 服务简介
部署 Web 服务消息
© 2017 Microsoft。 保留所有权利。 版权