发布日期: 2016年11月
适用于: Dynamics CRM 2015
元数据的可视表示方式会非常有用,特别是当您尝试描述系统中实体之间的关系时。 您可以使用为 Microsoft Dynamics CRM 2015 和 Microsoft Dynamics CRM Online 2015 更新 提供的元数据关系图示例代码来生成实体关系图。 您可以创建仅显示一个实体的关系的简单关系图,也可以创建包含许多相关实体(包括自定义和系统实体)的复杂关系图。
您可为 CRM 2015 下载一组完整的实体关系图:CRM 2015 实体关系图
本主题内容
实体关系图中的关系
关于关系图
使用元数据关系图工具生成实体关系图
实体关系图中的关系
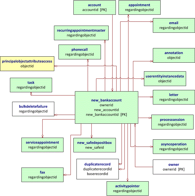
以下示例演示在 Microsoft Dynamics 365 中创建的两个新自定义实体。 第一个实体表示银行帐户,第二个实体表示保管箱。 通过使用元数据关系图工具,生成下列实体关系图。 它显示 new_bankaccount 实体、new_safedepositbox 实体与系统中其他实体之间的关系。 显示的名称是逻辑实体名称。 请注意,如果相同的两个实体之间存在多种关系,则为简单起见,关系图中仅绘制一行。
.jpeg)
下表显示了一对多关系,在该关系中,主要实体为银行帐户或保管箱。
关系架构名称 |
引用实体 |
|---|---|
new_bankaccount_ActivityPointers |
activitypointer |
new_bankaccount_Appointments |
appointment |
new_bankaccount_Emails |
电子邮件 |
new_bankaccount_Faxes |
fax |
new_bankaccount_Letters |
letter |
new_bankaccount_PhoneCalls |
phonecall |
new_bankaccount_ServiceAppointments |
serviceappointment |
new_bankaccount_Tasks |
任务 |
new_bankaccount_RecurringAppointmentMasters |
recurringappointmentmaster |
new_bankaccount_DuplicateMatchingRecord |
duplicaterecord |
new_bankaccount_DuplicateBaseRecord |
duplicaterecord |
new_bankaccount_Annotations |
annotation |
new_bankaccount_AsyncOperations |
asyncoperation |
new_bankaccount_UserEntityInstanceDatas |
用户实体实例数据 |
new_bankaccount_ProcessSession |
processsession |
new_bankaccount_BulkDeleteFailures |
bulkdeletefailure |
new_bankaccount_PrincipalObjectAttributeAccesses |
主体对象属性访问权限 |
new_new_bankaccount_new_safedepositbox |
new_safedepositbox |
new_safedepositbox_ActivityPointers |
activitypointer |
new_safedepositbox_Appointments |
appointment |
new_safedepositbox_Emails |
电子邮件 |
new_safedepositbox_Faxes |
fax |
new_safedepositbox_Letters |
letter |
new_safedepositbox_PhoneCalls |
phonecall |
new_safedepositbox_ServiceAppointments |
serviceappointment |
new_safedepositbox_Tasks |
任务 |
new_safedepositbox_RecurringAppointmentMasters |
recurringappointmentmaster |
new_safedepositbox_DuplicateMatchingRecord |
duplicaterecord |
new_safedepositbox_DuplicateBaseRecord |
duplicaterecord |
new_safedepositbox_Annotations |
annotation |
new_safedepositbox_AsyncOperations |
asyncoperation |
new_safedepositbox_UserEntityInstanceDatas |
用户实体实例数据 |
new_safedepositbox_ProcessSession |
processsession |
new_safedepositbox_BulkDeleteFailures |
bulkdeletefailure |
new_safedepositbox_PrincipalObjectAttributeAccesses |
主体对象属性访问权限 |
下表显示了多对一关系,其中主要实体是银行帐户或保管箱。
关系架构名称 |
引用的实体 |
|---|---|
lk_new_bankaccount_createdby |
systemuser |
lk_new_bankaccount_createdonbehalfby |
systemuser |
lk_new_bankaccount_modifiedby |
systemuser |
lk_new_bankaccount_modifiedonbehalfby |
systemuser |
user_new_bankaccount |
systemuser |
team_new_bankaccount |
团队 |
owner_new_bankaccount |
负责人 |
business_unit_new_bankaccount |
businessunit |
new_account_new_bankaccount |
account |
lk_new_safedepositbox_createdby |
systemuser |
lk_new_safedepositbox_createdonbehalfby |
systemuser |
lk_new_safedepositbox_modifiedby |
systemuser |
lk_new_safedepositbox_modifiedonbehalfby |
systemuser |
user_new_safedepositbox |
systemuser |
team_new_safedepositbox |
团队 |
owner_new_safedepositbox |
负责人 |
business_unit_new_safedepositbox |
businessunit |
new_new_bankaccount_new_safedepositbox |
new_bankaccount |
关系图中显示的帐户实体表示银行客户。 作为银行客户,您可以打开一些银行帐户(例如支票帐户和储蓄帐户)和一些保管箱。 这是银行帐户与客户之间以及保管箱与客户之间的多对一关系类型的示例。 您可以将多个活动(例如任务、电子邮件和约会)与一个银行帐户关联。 若要提供有关银行帐户或保管箱的其他信息,您可以使用备注和附件。
关于关系图
您可以在 SDK 文档中描述实体功能的主题中,找到许多系统实体的关系图。 在关系图中的每个框中,以粗体文本表示的第一行是实体名称。 后面的行包含用于定义该实体的关系的特性的名称。 该工具不生成显示下列实体的关系的行:组织、业务单位和用户(系统用户)。 这样做是为了简化关系图。 颜色编码用于指示每个实体的所有者关系。 下面的关系图描述了颜色编码:
.jpeg)
使用元数据关系图工具生成实体关系图
要使用将以编程方式生成 Microsoft Office Visio 元数据关系图的示例代码,请生成并执行 SDK 包中的下列解决方案之一:SDK\SampleCode\CS\Metadata\Diagram。 文件夹包含 Readme 文件以及使用说明。 代码示例是创建实体关系图的独立控制台应用程序。 该程序需要 Microsoft Office Visio。
您可以在命令提示符下运行该程序。 只需列出您要在关系图中作为命令行参数包括的实体。 可以根据需要在关系图中包括其他实体,以显示请求的每个实体的所有关系。 要生成显示 new_bankaccount 和 new_safedepositbox 实体的关系的关系图,请使用以下命令:
MetadataDiagramConsole.exe new_bankaccount new_safedepositbox
生成的 Visio 文件的名称为 new_bankaccount.vsd。
备注
该工具使用命令行中第一个实体的名称作为 Visio 文件的名称。 如果您执行下面两个命令,则第二个命令覆盖第一个命令生成的关系图。 这是因为 Visio 文件有相同的名称“new_bankaccount.vsd”:
MetadataDiagramConsole.exe new_bankaccount
MetadataDiagramConsole.exe new_bankaccount new_safedepositbox
为了避免覆盖生成的关系图文件,您需要重命名第一个文件,然后再运行第二个命令。
另请参阅
Microsoft Dynamics CRM 2015 中的实体简介
扩展元数据模型
实体关系图的关键
CRM 2015 实体关系图
© 2017 Microsoft。 保留所有权利。 版权