The Windows Inter-Integrated Circuit (I²C) Testing Tool (WITT) controller tests verify Windows Hardware Certification Kit (Windows HCK) Windows® Simple Peripheral Bus (SPB) compliance and the reliability of the I²C controller and its associated driver. WITT I²C controller tests consist of hardware (WITT adaptor) and software (test executable, test driver and utilities). For a list of WITT I²C tests, see Device.BusController Tests.
In this article:
WITT I2C controller test hardware setup
WITT I2C controller test software setup
I2C controller verification tests general instructions
Test case list
WITT I²C controller test hardware setup
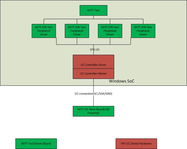
Figure 1. Typical WITT test setup shows the test, test driver setup, and I²C connections that you must make to run WITT tests.
.jpg)
Figure 2. WITT Board with I²C Header shows the LEDs, I²C header, USB connector, test pin, EEPROM jumper, and voltage jumper on a typical WITT board.
.png)
You must connect Serial Clock (SCL), Serial Data (SDA), and ground (GND) pins to the host I²C controller. The General Purpose Input/Output (GPIO) connection is not needed for the WITT I²C controller tests. The SCL, SDA, and GND pins are shown in Figure 3. I2C 10-Pin Header:
.png)
USB
Connect a USB cable to a USB connector (type B). You can use the USB connection to update WITT firmware (this requires a Microsoft USB Test Tool (MUTT) driver and the Muttutil.exe utility, which you can get from the MUTT Software Package. Because WITT already has I²C controller test firmware, the USB connection is used for power supply purposes only. If a firmware upgrade is necessary, use following steps:
Set up the WITT I²C targets as described in WITT I2C controller test software setup.
From a command prompt window that has administrative privileges, run the following command:
WITTUpgrade.exe I2C9665.iic /fWhere I2C9665.iic is the firmware file and /f forces the upgrade to occur. (The firmware .iic file is released in the Windows HCK together with other test binaries.)
Test pin
The SCL/SDA/GND connectors on the test pin header can be soldered and used to connect an I²C to the host controller. The voltage of the I2C lines must match those of the host controller; these are typically 1.8v or 3.3v, and can be set by switching the voltage jumper on the WITT board (see Figure 2. WITT Board).
EEPROM jumper
The EEPROM jumper controls whether to boot from EEPROM. You should set the jumper at the position that is shown in Figure 2. WITT Board. (You only need to switch to the other position to recover the WITT firmware through the USB method.)
LED
You can interpret the LEDs as follows:
RED LED: POWER ON.
YELLOW LED: Constantly lit if there is no I²C BUS traffic (SCL and SDA are high).
BLUE LED: Flashing when I²C data traffic is ongoing between the host and WITT board.
I2C voltage jumper
This jumper can be used for level-shifting an I²C signal to WITT. Set jumper position 1-2 for 3.3v or jumper position 2-3 for 1.8v. Connect the power source to pin2 for additional voltage levels other than 1.8v and 3.3v.
WITT I²C controller test software setup
WITT test binaries are shipped together with the Windows HCK and are located on a Windows HCK controller or server in the \\{$HCKServer}\Tests\{$PROCESSOR_ARCHITECTURE}\spb folder, where HCKServer is the name of the Windows HCK server and $PROCESSOR_ARCHITECTURE is the device platform (AMD64, x86, or ARM). The WITT I²C tests require the following binaries:
Test peripheral driver: WITTTest.inf, WITTTest.sys, and WITTTest.cat.
WITTTest.exe
You must use a kernel debugger during the tests. You can download and install a kernel debugger from Download and Install Debugging Tools for Windows.
Typical setup step (single controller instance)
To setup a typical test configuration that uses a single controller, perform the following steps.
To set up a typical test configuration
Open a command prompt that has administrative privileges.
Run the following command to install the test peripheral driver:
pnputil –a witttest.infThe –a flag adds the driver package to the Windows driver store.
Update the Advanced Configuration and Power Interface (ACPI) table to enumerate the test device nodes. These are usually defined in the SSDT (secondary system descriptor table) or the DSDT (differentiated system description table).
In the command prompt window, run the following command to generate the SSDT:
asl.exe /tab:ssdtEdit the generated SSDT.asl table as follows:
Device(TP1) { Name(_ADR,0) Name (_HID, "STK0001") Name (_CID, "WITTTest") Method(_CRS, 0x0, NotSerialized) { Name (RBUF, ResourceTemplate () { I2CSerialBus ( 0x7F, ControllerInitiated, 100000,AddressingMode7Bit, "\\_SB_.I2C3",,, , ) }) Return(RBUF) } } Device(TP2) { Name(_ADR,0) Name (_HID, "STK0002") Name (_CID, "WITTTest") Method(_CRS, 0x0, NotSerialized) { Name (RBUF, ResourceTemplate () { I2CSerialBus ( 0x11, ControllerInitiated, 100000,AddressingMode7Bit, "\\_SB_.I2C3",,, , ) }) Return(RBUF) } } Device(TP3) { Name(_ADR,0) Name (_HID, "STK0003") Name (_CID, "WITTTest") Method(_CRS, 0x0, NotSerialized) { Name (RBUF, ResourceTemplate () { I2CSerialBus ( 0x12, ControllerInitiated, 400000,AddressingMode7Bit, "\\_SB_.I2C3",,, , ) }) Return(RBUF) } } Device(TP4) { Name(_ADR,0) Name (_HID, "STK0004") Name (_CID, "WITTTest") Method(_CRS, 0x0, NotSerialized) { Name (RBUF, ResourceTemplate () { I2CSerialBus ( 0x13, ControllerInitiated, 1000000,AddressingMode7Bit, "\\_SB_.I2C3",,, , ) }) Return(RBUF) } }In this test, TP1 is used as test interface (0x7F), TP2 (0x11) is configured as standard I²C target, TP3 (0x12) is configured as fast I²C target and TP4 (0x13) is configured as fast plus I²C target.
Note
Change the I²C controller address that is listed in the table to that of the actual I²C controller.
In the command prompt window, run the following command to generate an Ssdt.aml file from the modified Ssdt.asl file:
asl.exe ssdt.aslIn the command prompt window, run the following command to update the revised ACPI table:
asl.exe /loadtable ssdt.amlEnable the driver verifier on the I²C Controller and in Spbcx.sys by using the default settings.
Restart the system: four device instances should display under the WITT Test Class node in Device Manager in the Windows HCK.
You can verify that the WITT test environment is set up correctly by running Spbcmd.exe from the command line. Sample command output of the Spbcmd tool follows, where 7F is the signature for the test interface and 01, 02 and 03 are signatures for three testing targets.
> list list Available connection ID: Target:53, Instance:0x0 Target:54, Instance:0x0 Target:55, Instance:0x0 Target:56, Instance:0x0 > i2c 0x0 0x21 //this step is not necessary if you are not testing multiple instances i2c 0x0 0x21 Instance requested:0x0 I2C address requested:0x21 Found WITT test interface at \\.\RESOURCE_HUB\0000000000000035 WITT Testing I2C address successfully changed to 0x21 for instance 0x0 > open 53 open 53 Address 53 opened > read 53 1 read 53 1 1 bytes read 7f > open 54 open 54 Address 54 opened > read 54 1 read 54 1 1 bytes read 01 > write 54 {01 02 03} write 54 {01 02 03} 3 bytes written > writeread 54 {01 02 03} 2 writeread 54 {01 02 03} 2 5 bytes transferred 01 01 52 00 c0Use the Open and Close commands to open and close targets. Read, Write, and WriteRead are manual I/O commands.
You can also use the List command to list all available I²C testing targets I²C: I²C 0x0 0x21. Switch the WITT testing address to start with 0x21(0x21,0x22,0x23); for example, 0 if you configured non-default I²C address in the ASL.
I²C controller verification tests manual instructions
You can run the I2C controller verification test manually in addition to running it in Windows HCK Studio. This section describes how to manually run the WITT I²C controller tests. For specific information about each test, see the individual test topics.
You must run each test from a command prompt window that has administrative privileges.
Copy wttlog.dll from \\${HCKServer}\TaefBinaries to the same directory where Witttest.exe resides, where HCKServer is the name of the Windows HCK server.
To list all available tests and command line parameters, type wittest.exe /? at a command prompt. For example:
Witttest.exe /?
Supported command line arguments are:
/rs:<Seed>
/sm internal use of acpsim load
/fw:firmwareware iic
/i2c:address
/ins:witt instance number
/dip:device instance path
/duration:stress duration in minutes
/test:<test_id>
Example:
WITTTest.exe /test:BasicIORead
Currently the following test id's are supported:
/test:BasicIORead
/test:BasicIOWrite
/test:BasicIOSeq
/test:BasicIOKernel
/test:ClkStretch
/test:DeviceNack
/test:LockUnlock
/test:CancelRead
/test:CancelWrite
/test:CancelSeq
/test:PerfRead
/test:PerfWrite
/test:PerfSeq
/test:MultipleTargets
/test:BusRecovery
/test:Power
/test:Stress
/test:RunAll
To run an individual test by using the default values, type Witttest.exe /test:<Testname>, where <Testname> is the name of the test; for example, Witttest.exe /test:BasicIORead. To run this test with a different instance than the default instance of 0, type Witttest.exe /test:BasicIORead /ins:0x1. To run this test with a different testing I²C testing address instead of the default testing I²C address 0x11,0x12,0x13, type Witttest.exe /test:BasicIORead /i2c:0x21.
To run all tests, type Witttest.exe /test:RunAll. This command cycles through all tests and a test result is printed at the end of the test sequence; for example:
Test run results
Test cases passed:
===============================
BasicIORead
BasicIOWrite
BasicIOSeq
BasicIOKernel
ClkStretch
LockUnlock
PerfRead
PerfWrite
PerfSeq
MultipleTargets
Stress
Test Cases passed with warning:
===============================
CancelRead
CancelWrite
CancelSeq
Test Cases Failed:
===============================
DeviceNack
Total:
==============================
Pass:11 Fail:1 Warn:3
Test case list
The following test cases are performed during WITT I²C testing:
WITT I2C Controller Test - Basic Tests:
WITT I2C Controller Test-Functional Tests
WITT I2C Controller Test-Stress
Related topics
Troubleshooting Bus Controller Testing