The Windows Hardware Certification Kit (Windows HCK) uses all the features of the object model, although the GUI hides many of the details.
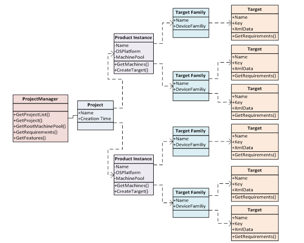
The following illustration shows the object model hierarchy for the Microsoft.Windows.Kits.Hardware.ObjectModel namespace.
Note
This illustration doesn't include every object in the Microsoft.Windows.Kits.Hardware.ObjectModel namespace.
.png)