SQL Server 2025 中的新增功能

适用于: SQL Server 2025 (17.x)

SQL Server 2025 (17.x) 基于以前的版本构建,以将 SQL Server 作为一个平台进行扩展,为你提供开发语言、数据类型、本地或云环境和作系统的选择。

本文总结了 SQL Server 2025(17.x)的新功能和增强功能。

 

获取 SQL Server 2025

获取 SQL Server 2025

检查:

为了获得最佳 SQL Server 2025(17.x)体验,请使用 最新的工具

版本更改

标准版

  • 增加了 SQL Server 2025(17.x) 标准版的容量限制:

    • 单个实例使用的最大计算容量:限制为 4 个套接字或 32 个核心。
    • 每个 SQL Server 2025 实例(17.x):256 GB 的缓冲池的最大内存。
  • 资源调控器 现已在标准和标准开发人员版本中提供,其功能与企业版相同。

Web 版本

  • Web 版本已停止使用。 有关详细信息,请参阅 SQL Server 2025 GA 博客文章中的 “产品更改 ”部分。

Express 版本

增加了 SQL Server 2025(17.x) Express 版本的容量限制:

  • 关系数据库的最大大小:50 GB。
  • 高级服务(SQLEXPRADV)的 Express 版本已停止使用。
    • Express Edition 现在包括以前在 Express 版本中提供的所有功能,以及高级服务。

新开发人员版本

以下免费版本旨在提供其相应付费版本的所有功能。 它们可用于开发 SQL Server 应用程序,而无需付费许可证。

有关按版本排序的功能,请查看 SQL Server 2025 的版本和支持的功能

标准开发人员版

SQL Server 2025 标准开发人员版是一个获得开发许可的免费版本。 它包括 SQL Server Standard 版本的所有功能。

  • 开发标准版的新应用程序。

  • 设置过渡环境,以在生产环境中部署现有应用程序之前,先从标准版升级到 SQL Server 2025 标准版。

企业开发人员版

SQL Server 2025 Enterprise Developer Edition 包括 SQL Server Enterprise Edition 功能。

  • 开发企业版的新应用程序。

在功能上与早期版本中的 Developer Edition 等效。

功能亮点

以下各节标识在 SQL Server 2025(17.x)中改进或引入的功能。

AI

新增功能或更新 详细信息
SQL Server Management Studio 中的 GitHub Copilot 提出问题。 从数据中获取答案。
矢量数据类型 存储针对相似性搜索和机器学习应用程序等作优化的矢量数据。 矢量以优化的二进制格式存储,但为了方便起见,以 JSON 数组的形式公开。 矢量的每个元素都可以使用单精度(4 字节)或半精度(2 字节)浮点值进行存储。
矢量函数 新的标量函数以二进制格式对向量执行操作,允许应用程序在 SQL 数据库引擎中存储和操作向量。
矢量索引 创建和管理近似矢量索引,以便快速高效地查找与给定引用向量类似的向量。

sys.vector_indexes查询向量索引。 需要 PREVIEW_FEATURES数据库范围的配置
管理外部 AI 模型 管理外部 AI 模型对象,以用于嵌入任务(创建矢量数组)并访问 REST AI 推理端点。

开发人员

新增功能或更新 详细信息
更改事件流式处理 以近乎实时的方式捕获和发布数据的增量 DML 更改(例如更新、插入和删除)。 更改事件流将数据更改的详细信息,例如架构、以前的值和新值,以简单的 CloudEvent 格式发送至 Azure 事件中心,并序列化为本地 JSON 或 Avro Binary。 需要 PREVIEW_FEATURES数据库范围的配置
模糊字符串匹配 检查两个字符串是否相似,并计算两个字符串之间的差异。 需要 PREVIEW_FEATURES数据库范围的配置
正则表达式 为包含字符序列的文本定义搜索模式。 使用正则表达式查询 SQL Server 以查找、替换或验证文本数据。
正则表达式函数 使用正则表达式在 SQL Server 中匹配复杂模式并处理数据。
外部 REST 终结点调用 通过调用系统存储过程 sp_invoke_external_rest_endpoint,可以:

- 从其他 Azure 服务调用 REST/GraphQL 终结点
- 通过 Azure 函数处理数据
- 更新 Power BI 仪表板
- 调用本地 REST 终结点
- 与 Azure OpenAI 服务通信
SQL Server 中的 JSON 数据 将 SQL Server 内置函数和运算符与以本机二进制格式存储的 JSON 数据配合使用:

- 分析 JSON 文本并读取或修改值。
- 将 JSON 对象的数组转换为表格式。
- 对转换后的 JSON 对象运行任何 Transact-SQL 查询。
- 将 Transact-SQL 查询结果格式化为 JSON 格式。
- 有关详细信息和示例,请参阅 JSON 数据类型
内置函数的批处理模式优化 以下内置函数的性能改进:

- 数学函数
- DATETRUNC
新的中文排序规则 版本 160 支持 GB18030-2022 标准。

Analytics

新增功能或更新 详细信息
使用 Linux 上的 SQL Server 上的 PolyBase 连接到 ODBC 数据源 支持 Linux 上的 SQL Server 的 ODBC 数据源。
对特定源类型的原生支持 parquet、Delta 或 CSV 不再需要 PolyBase 服务。
对 PolyBase 的 TDS 8.0 支持 Windows for PolyBase 上使用适用于 SQL Server 的 Microsoft ODBC 驱动程序的功能 时,TDS 8.0 可用作 SQL Server 作为外部数据源
对托管标识的 PolyBase 支持 使用托管标识与 Microsoft Azure Blob 存储和Microsoft Azure Data Lake Storage 进行通信。

可用性和灾难恢复

新增功能或更新 详细信息
AlwaysOn 可用性组
可用性组异步页面请求调度改进 在故障转移恢复期间执行异步页面请求和批处理。 默认启用。
允许数据库切换到解析状态 由于网络服务中断而无法读取持久配置数据后。
配置 AG 组提交等待(以毫秒为单位) 将可用性组副本的时间设置为 availability group commit time 毫秒,以便更快地将事务发送到辅助副本。
控制可用性组的通信流 sp_configure 选项允许主要副本确定次要副本是否落后。 使用新的配置选项,可以优化 HADR 终结点之间的通信。
对包含的 AG 的分布式 AG 支持 在两个包含的可用性组之间配置分布式可用性组。
分布式 AG 同步改进 当全局主副本和转发器副本处于异步提交模式时,通过减少网络饱和度来提高同步性能。
持久 AG 运行状况问题的快速故障转移 RestartThreshold AlwaysOn 可用性组的值设置为 0,该值指示 Windows Server 故障转移群集(WSFC)在检测到持久性运行状况问题时立即故障转移可用性组资源。
改进了运行状况检查超时诊断 当全局主副本和转发器副本处于异步提交模式时,通过减少网络饱和度来提高同步性能。 默认情况下,此更改已启用,不需要任何配置。
删除侦听器 IP 地址 使用 Transact-SQL 命令中的 ALTER AVAILABILITY GROUP 新参数,无需删除侦听器即可从侦听器中删除 IP 地址。
NONE设置为只读读写路由 配置READ_WRITE_ROUTING_URLREAD_ONLY_ROUTING_URL时,可以使用 Transact-SQL 命令将流量自动路由回主要副本,从而设置为NONE还原指定的路由ALTER AVAILABILITY GROUP
使用 TDS 8.0 配置 TLS 1.3 加密 为 WSFC 与支持 TDS 8.0 的 AlwaysOn 可用性组副本之间的通信配置 TLS 1.3 加密。
AlwaysOn 故障转移群集实例
使用 TDS 8.0 配置 TLS 1.3 加密 使用 TDS 8.0 支持配置 TLS 1.3 加密,以便在 WSFC 和 AlwaysOn 故障转移群集实例(FCI)之间进行通信。
备份
备份到不可变 Blob 存储 备份到 URL 时可用。
在次要副本上备份 除了仅限复制的备份,您现在还可以对所有次要副本进行完整备份和差异备份。
日志传送
使用 TDS 8.0 配置 TLS 1.3 加密 为日志传送拓扑中的服务器之间的通信配置 TLS 1.3 加密。

安全性

新增功能或更新 详细信息
安全缓存改进 仅使特定登录的缓存失效。 当安全缓存条目失效时,仅影响属于受影响登录名的那些条目。 此改进可最大程度地减少对未受影响的登录用户的非缓存权限验证的影响。
支持 RSA 加密的 OAEP 填充模式 支持证书和非对称密钥,将安全层添加到加密和解密过程。
PBKDF 在默认情况下启用,用于密码哈希 默认情况下,使用 PBKDF2 进行密码哈希,增强密码安全性并帮助客户遵守 NIST SP 800-63b。
使用 Microsoft Entra 身份验证的托管标识 可以在出站连接中使用启用 Arc 的服务器托管标识与 Azure 资源通信,而在入站连接中则用于外部用户连接到 SQL Server。 需要通过 Azure Arc 启用 SQL Server。
使用托管标识备份到 URL/从 URL 还原 使用托管标识备份到 URL 或从 URL 还原。 需要通过 Azure Arc 启用 SQL Server。
使用 Azure Key Vault 对可扩展密钥管理提供托管标识支持 使用 AKV 和托管硬件安全模块 (HSM) 支持 EKM。 需要通过 Azure Arc 启用 SQL Server。
使用非统一显示名称创建Microsoft Entra 登录名和用户 使用 WITH OBJECT_IDCREATE USER 语句时支持 T-SQL 语法
在 Linux 上支持自定义密码策略 对 Linux 上的 SQL Server 上的 SQL 身份验证登录名强制实施自定义密码策略。
使用 TDS 8.0 支持配置 TLS 1.3 加密 为以下功能添加了 TDS 8 的 TLS 1.3 加密:
- SQL Server 代理
- sqlcmd 实用工具
- bcp 实用工具
- SQL 编写器服务
- 为 SQL Server 配置使用情况和诊断数据收集(CEIP)
- 在 SQL Server 中使用 PolyBase 进行数据虚拟化
- AlwaysOn 可用性组
- AlwaysOn 故障转移群集实例 (FCI)
- 链接服务器
- 事务复制
- 合并复制
- 点对点
- 快照复制
- 日志传送

查看 中断性变更

数据库引擎

新增功能或更新 详细信息
优化锁定 减少阻塞和锁定内存消耗,从而避免锁升级。
Tempdb 空间资源治理 通过防止失控工作负荷在 tempdb 中占用大量空间来提高可靠性和避免中断。
tempdb 中的加速数据库恢复 为数据库中的事务(例如使用临时表的事务 tempdb )提供加速数据库恢复的优势。
可读辅助副本的持久化统计信息 在可读辅助副本上创建持久统计信息,以便优化针对辅助副本运行的工作负荷。
更改追踪改进 自适应的浅清理可以提升更改追踪自动清理性能。
列存储改进 列存储索引中的多个改进:
- 有序的非聚集列存储索引
- 联机索引生成和改进了排序列存储索引的排序质量
- 改进了聚集列存储索引出现时的收缩作
内存优化容器和文件组删除 支持在删除所有 In-Memory OLTP 对象后移除内存优化的容器和文件组。
tmpfs 对 Linux 上的 tempdb 的支持 在 Linux 上的 SQL Server 的 tempdb 上启用和运行
ZSTD 备份压缩算法 SQL Server 2025 (17.x) 添加了更快、更有效的备份压缩算法 - ZSTD。
已优化 sp_executesql 有效地减少编译风暴的影响。 编译风暴是同时编译大量查询,导致性能问题和资源争用的情况。 启用此功能以允许从编译角度调用 sp_executesql 的行为与对象(如存储过程和触发器)类似。

允许批处理使用 sp_executesql 来序列化编译过程,从而减少编译风暴的影响。
时间绑定扩展事件会话 在时间限制过后自动停止扩展事件会话。 这有助于避免错误地使会话无限期运行、消耗资源并可能生成大量数据的情况。
PREVIEW_FEATURES 通过数据库范围配置,可以启用在此版本的 SQL Server 版本正式发布后计划正式发布的功能。 在 发行说明中查看这些功能。

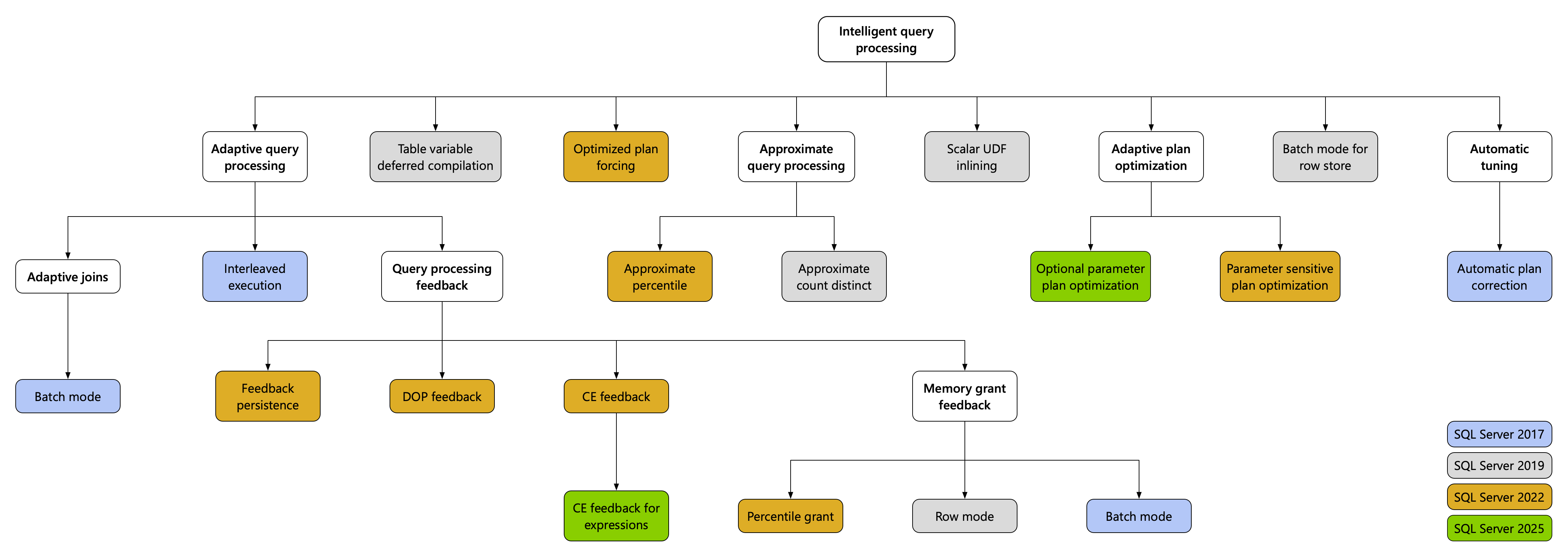
查询存储和智能查询处理

智能查询处理 (IQP) 功能系列包含的功能可以提升现有工作负载的性能,同时最大限度地减少实现工作量。

关系图,表示智能查询处理系列中的功能以及 SQL Server 中引入的功能的时间。

新增功能或更新 详细信息
表达式的基数估计反馈 从以前的跨查询执行表达式中学习。 查找适当的基数估计(CE)模型选择,并适用于这些表达式的未来执行。
可选参数计划优化 (OPPO) 利用参数敏感计划优化(PSPO)改进中引入的自适应计划优化(Multiplan)基础设施,该基础设施能够从单个语句生成多个计划。 这样,该功能就可以根据查询中使用的参数值做出不同的假设。
并行度 (DOP) 反馈 现在默认开启。
可读辅助的查询存储 现在默认开启。
ABORT_QUERY_EXECUTION查询提示 阻止将来执行已知有问题的查询,例如影响应用程序工作负荷的非必要查询。

语言

新增功能或更新 详细信息
人工智能
VECTOR_DISTANCE 使用指定的距离指标计算两个向量之间的距离。
VECTOR_NORM 返回矢量的规范(这是其长度或数量级的度量值)。
向量归一化 返回规范化向量。
VECTORPROPERTY 返回给定向量的特定属性。
创建向量索引 在向量列上创建近似索引,以提高最接近邻居搜索的性能。 需要 PREVIEW_FEATURES数据库范围的配置
VECTOR_SEARCH 使用近似相邻向量搜索算法搜索类似于给定查询矢量的矢量。 需要 PREVIEW_FEATURES数据库范围的配置
创建外部模型 创建一个外部模型对象,该对象包含 AI 模型推理终结点的位置、身份验证方法和用途。
更改外部模型 更改外部模型对象。
删除外部模型 删除外部模型对象。
AI_GENERATE_CHUNKS 基于类型、大小和源表达式创建 区块或文本片段。
AI_GENERATE_EMBEDDINGS 使用存储在数据库中的预创建 AI 模型定义创建嵌入(矢量数组)。
正则表达式
REGEXP_LIKE 指示正则表达式模式在字符串中是否匹配。
REGEXP_REPLACE 返回由替换字符串替换的已修改源字符串,其中找到了正则表达式模式的出现。 如果未找到匹配项,该函数将返回原始字符串。
REGEXP_SUBSTR 返回与正则表达式模式匹配的字符串的子字符串的一个匹配项。 如果找不到任何匹配项,则返回 NULL
REGEXP_INSTR 根据参数的值返回匹配的子字符串的 return_option 起始或结束位置。
REGEXP_COUNT 计算正则表达式模式在字符串中匹配的次数。
REGEXP_MATCHES 返回与字符串匹配的正则表达式模式所捕获的子字符串,以表格形式展示结果。 如果找不到匹配项,该函数将不返回任何行。
REGEXP_SPLIT_TO_TABLE 返回由正则表达式模式分隔的拆分字符串。 如果模式不匹配,该函数将返回整个字符串表达式。
JSON
JSON_OBJECTAGG 从聚合构造 JSON 对象。
JSON_ARRAYAGG 从聚合构造 JSON 数组。
其他新增功能和改进
SUBSTRING length 现在是可选的,默认为 表达式 长度。 此更改使函数与 ANSI 标准保持一致。
DATEADD number 支持 bigint 类型。
UNISTR 指定 Unicode 编码值。 返回 Unicode 字符。
产品 PRODUCT()聚合函数计算一组值的乘积。
CURRENT_DATE 以日期值的形式返回当前数据库系统日期。
EDIT_DISTANCE 计算将一个字符串转换为另一个字符串所需的插入、删除、替换和换行数。 需要 PREVIEW_FEATURES数据库范围的配置
EDIT_DISTANCE_SIMILARITY 计算从 0(表示不匹配)到 100(表示完全匹配)的相似性值。 需要 PREVIEW_FEATURES数据库范围的配置
JARO_WINKLER_DISTANCE(贾罗-温克勒距离) 计算两个字符串之间的编辑距离,优先考虑在设定的前缀长度内从头开始匹配的字符串。 返回 float。 需要 PREVIEW_FEATURES数据库范围的配置
Jaro-Winkler 相似度 计算从 0(表示不匹配)到 100(表示完全匹配)的相似性值。 返回 int。需要 PREVIEW_FEATURES数据库范围的配置
- BASE64_ENCODE
- BASE64_DECODE
将二进制数据转换为安全跨各种系统传输的文本格式。 它可以以不同的方式使用,因为它可确保二进制数据(如图像或文件)在传输过程中保持不变,即使通过纯文本系统传递也是如此。
||(字符串串联) 将表达式与 expression || expression 连接。
PREVIEW_FEATURES 数据库范围配置 在此版本的 SQL Server 正式发布时,启用尚未准备好普遍发布的功能。 在 发行说明中查看这些功能。

Linux

工具

新增功能或更新 详细信息
bcp 实用工具 身份验证增强功能
sqlcmd 实用工具 身份验证增强功能

Microsoft Fabric

新增功能或更新 详细信息
Fabric 中的镜像 从本地 SQL Server 2025 持续将数据复制到 Microsoft Fabric。 Microsoft Fabric 已包括来自各种源的镜像,包括 Azure SQL 数据库和 Azure SQL 托管实例。 有关 SQL Server 2025 数据库镜像到 Fabric 的详细信息,请参阅 Microsoft Fabric 中的镜像 SQL Server 数据库

SQL Server 2025 的构造镜像

  • 可以将 SQL Server 资源调控器配置为管理 Fabric for SQL Server 2025(17.x)中的镜像资源使用情况。 每个工作负荷组用于镜像的特定阶段。

    有关示例和入门,请参阅 配置 Fabric 镜像的资源调控器。 有关详细信息,请参阅 Resource Governor 工作负荷组

  • 可以启用和配置 Fabric 镜像的自动配置功能,以防止事务日志填写 SQL Server 2025 (17.x)。

    有关示例和入门,请参阅 “配置自动重排”。

  • 可以在 SQL Server 2025(17.x)中配置构造镜像处理的事务上限和下限。

    有关示例和入门,请参阅 “配置控制扫描性能”。

SQL Server Analysis Services

使用本地帐户配置时,SQL Server Analysis Services 不会在故障转移群集上运行。 必须使用域帐户配置 Analysis Services。

如果在故障转移群集上使用本地帐户,Windows 事件查看器中会出现以下错误:

Server Gen2 cryptokey is not present, but server assembly object System is set to use server gen2 cryptokey. Terminating server.

有关特定更新,请参阅 SQL Server Analysis Services 中的新增功能

Power BI 报表服务器

从 SQL Server 2025(17.x)开始,本地 Reporting Services 将合并到 Power BI 报表服务器下。 有关详细信息,请参阅 Reporting Services 合并常见问题解答

SQL Server Integration Services

有关与 SQL Server Integration Services 相关的更改,请参阅 SQL Server 2025 Integration Services 中的新增功能

已停用的服务和已弃用的功能

此版本的 SQL Server 中停止使用 Data Quality Services (DQS)。 我们继续支持 SQL Server 2022(16.x)和早期版本中的 DQS。 有关详细信息,包括如何在升级期间卸载 DQS,请参阅 SQL Server 2025 已知问题

主数据服务 (MDS) 在此版本的 SQL Server 中已停止使用。 我们继续支持 SQL Server 2022 (16.x) 及更早版本中的 MDS。

Synapse Link 在此版本的 SQL Server 中已停止使用。 请改为使用 Fabric 中的镜像。 有关详细信息,请参阅 Fabric 中的镜像 - 新增功能

此版本的 SQL Server 中停止使用 Purview 访问策略(DevOps 策略和数据所有者策略)。 请改用 固定服务器角色

  • 请使用 和/或 ##MS_ServerPerformanceStateReader## 固定服务器角色代替 ##MS_PerformanceDefinitionReader## Purview 策略操作。

  • 请使用 和/或 ##MS_ServerSecurityStateReader## 固定服务器角色替代 ##MS_SecurityDefinitionReader## Purview 策略操作。

  • 使用 ##MS_DatabaseConnector## 具有现有登录名的服务器角色连接到数据库,而无需在该数据库中创建用户。

添加 CPU 功能在此版本的 SQL Server 中已弃用,并计划在将来的版本中删除。

此版本的 SQL Server 中弃用 了轻型池 配置选项和相应的 光纤模式 功能,并计划在将来的版本中删除。

中断性变更

SQL Server 2025 (17.x) 引入了一些 SQL Server 数据库引擎功能的重大更改,例如链接服务器、复制、日志传送和 PolyBase。

有关详细信息,请参阅 SQL Server 2025 中数据库引擎功能的中断性变更

获取帮助

参与编辑 SQL 文档

你是否知道你可以自行编辑 SQL 内容? 你如果这样做,不仅可以帮助改进我们的文档,还可以获得页面贡献者的殊荣。

有关详细信息,请参阅 “编辑Microsoft Learn 文档