了解 Blazor 组件生命周期
- 7 分钟
Blazor 组件具有定义完善的生命周期,该生命周期从首次创建时开始,在销毁时结束。 响应特定触发器时发生的一组事件控制组件生命周期。 例如组件被初始化、用户与组件交互或组件所在的页面被关闭。
本单元介绍 Blazor 组件生命周期中发生的事件。 你将了解如何处理这些事件以优化完成的工作,并提高 Blazor 页面的响应能力。
Blazor 组件生命周期
Blazor 组件表示 Blazor 应用中的视图,它们定义布局和 UI 逻辑。 应用运行时,这些组件会生成 HTML 标记。 用户交互事件可以触发自定义代码,并且可以更新组件以重新呈现显示。 页面关闭时,Blazor 会删除组件,并清理所有资源。 当用户返回到页面时,将创建新实例。
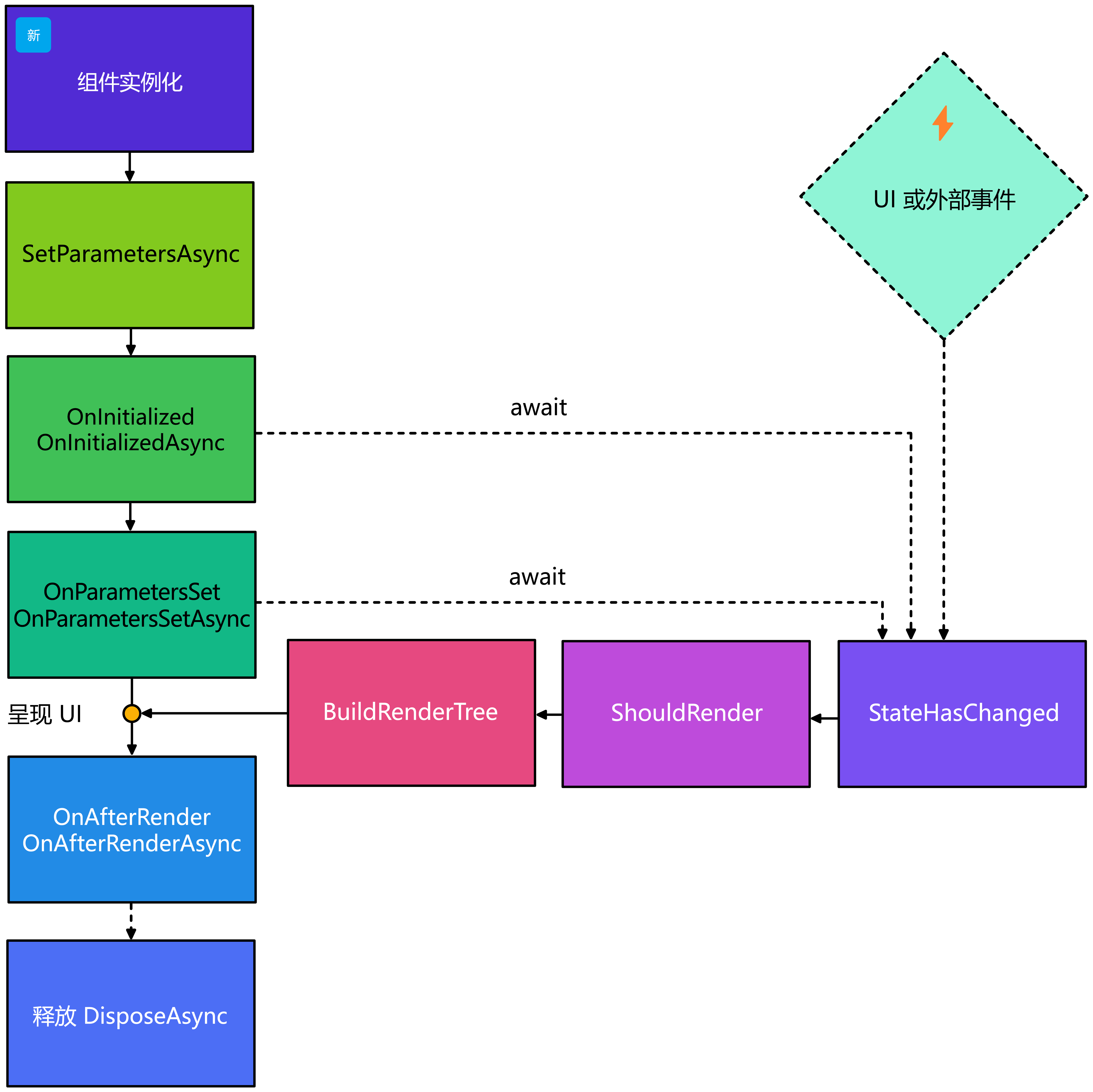
下图说明了在组件生命周期内发生的事件,以及可用于处理这些事件的方法。 Blazor 提供每种方法的同步和异步版本,SetParametersAsync 除外。
所有 Blazor 组件都从 ComponentBase 类或 IComponent 接口下降,该接口定义显示的方法并提供默认行为。 通过重写相应的方法来处理事件。
尽管该图暗示生命周期方法之间存在单线程流,但这些方法的异步版本使 Blazor 应用能够加快呈现过程。 例如,当 await 中发生第一个 SetParametersAsync 时,Blazor 组件会运行 OnInitialized 和 OnInitializedAsync 方法。 当等待的语句完成时,SetParametersAsync 中的执行线程将继续。
相同的逻辑适用于一系列生命周期方法。 此外,在 await 和 OnInitializedAsync 期间发生的每个 OnParametersSetAsync 操作都指示组件的状态已更改,并且可以触发页面的立即呈现。 在初始化完全完成之前,页面可能会呈现多次。
了解生命周期方法
每个组件生命周期方法都有特定的用途,你可以重写这些方法以向组件添加自定义逻辑。 下表列出了生命周期方法的发生顺序,并描述了其用途。
| Order | 生命周期方法 | Description |
|---|---|---|
| 1 | 已创建组件 | 组件已实例化。 |
| 2 | SetParametersAsync | 设置呈现树中组件的父级中的参数。 |
| 3 | OnInitialized / OnInitializedAsync | 在组件已准备好启动时发生。 |
| 4 | OnParametersSet / OnParametersSetAsync | 组件接收参数并分配属性时发生。 |
| 5 | OnAfterRender / OnAfterRenderAsync | 在呈现组件后发生。 |
| 6 | Dispose / DisposeAsync |
如果组件实现 IDisposable 或 IAsyncDisposable,则会在销毁组件的过程中发生适当的可释放操作。 |
SetParametersAsync 方法
当用户访问包含 Blazor 组件的页面时,Blazor 运行时将创建组件的新实例并运行默认构造函数。 构建组件后,Blazor 运行时会调用 SetParametersAsync 方法。
如果组件定义了任何参数,Blazor 运行时会将这些参数的值从调用环境注入到组件中。 这些参数包含在 ParameterView 对象中,可供 SetParametersAsync 方法访问。 你调用 base.SetParametersAsync 方法以使用这些值填充组件的 Parameter 属性。
或者,如果你需要以不同的方式处理参数,可以在此方法处执行相应的操作。 例如,你可能需要在使用之前验证传递给组件的任何参数。
Note
当创建组件时,即使该组件没有任何参数,SetParametersAsync 方法也始终会运行。
OnInitialized 和 OnInitializedAsync 方法
你可以重写 OnInitialized 和 OnInitializedAsync 方法以包含自定义功能。 这些方法在 SetParametersAsync 方法填充组件基于参数的属性(特性为 ParameterAttribute 或 CascadingParameterAttribute 的属性)后运行。 可以在这些方法中运行初始化逻辑。
如果应用程序的 render-mode 属性设置为 Server,那么 OnInitialized 和 OnInitializedAsync 方法只对组件实例运行一次。 如果组件的父级修改了组件参数,SetParametersAsync 方法会再次运行,但这些方法不会。 如果需要在参数更改时重新初始化组件,请使用 SetParametersAsync 方法。 如果要执行一次初始化,请使用这些方法。
如果 render-mode 属性设置为 ServerPrerendered,则 OnInitialized 和 OnInitializedAsync 方法将运行两次;一次在生成静态页面输出的预呈现阶段运行,另一次在服务器与浏览器建立 SignalR 连接时运行。 你可能会在这些方法中执行成本高昂的初始化任务(例如从 Web 服务检索数据,该服务用于设置 Blazor 组件的状态)。 在此类情况下,请在第一次执行期间缓存状态信息,并在第二次执行期间重用保存的状态。
在创建实例之后,但在运行OnInitialized或OnInitializedAsync方法之前,Blazor 组件使用的任何依赖项均已注入。 可以在 OnInitialized 或 OnInitializedAsync 方法中使用这些依赖项注入的对象,但不能在之前使用。
Important
Blazor 组件不支持构造函数依赖项注入。 请改用组件标记中的 @inject 指令或属性声明中的 InjectAttribute。
在预呈现阶段,Blazor Server 组件中的代码无法执行需要连接到浏览器的操作,例如调用 JavaScript 代码。 应将依赖于与浏览器连接的逻辑放置在 OnAfterRender 或 OnAfterRenderAsync 方法中。
OnParametersSet 和 OnParametersSetAsync 方法
如果这是第一次呈现组件,则 OnParametersSet 和 OnParametersSetAsync 方法在 OnInitialized 或 OnInitializedAsync 方法之后运行,否则在 SetParametersAsync 方法之后运行。 与 SetParametersAsync 一样,即使组件没有参数,也会始终调用这些方法。
使用任一方法完成依赖于组件参数值的初始化任务,例如计算计算属性的值。 请勿在构造函数中执行此类长时间运行的操作。 构造函数是同步的,等待长时间运行的操作完成会影响包含该组件的页面的响应能力。
OnAfterRender 和 OnAfterRenderAsync 方法
每次 Blazor 运行时需要更新由用户界面中的组件表示的视图时,OnAfterRender 和 OnAfterRenderAsync 方法都会运行。 在以下情况下会自动出现此状态:
- 组件的状态更改,例如当
OnInitialized或OnInitializedAsync方法或者OnParametersSet和OnParametersSetAsync方法运行时。 - 触发 UI 事件。
- 应用程序代码调用组件的
StateHasChanged方法。
从外部事件或 UI 触发器调用 StateHasChanged 时,组件会有条件地重新呈现。 以下列表详细介绍了方法调用的顺序,包括 StateHasChanged 和以下内容:
- StateHasChanged:将组件标记为需要重新渲染。
- ShouldRender:返回一个标志,指示组件是否应呈现。
- BuildRenderTree:呈现组件。
StateHasChanged 方法调用组件的 ShouldRender 方法。 此方法的目的是判断状态的更改是否需要组件重新呈现视图。 默认情况下,所有状态更改都会触发呈现操作,但你可以重写 ShouldRender 方法并定义自己的决策逻辑。 如果视图需要再次呈现,ShouldRender 方法将返回 true,否则返回 false。
如果组件需要呈现,则可以使用 BuildRenderTree 该方法生成一个模型,该模型可以更新浏览器用来显示 UI 的 DOM 版本。 你可以使用 ComponentBase 类提供的默认方法实现,或者如果你有特定要求,也可以使用自定义逻辑进行重写。
接下来,呈现组件视图并更新 UI。 最后,该组件运行 OnAfterRender 和 OnAfterRenderAsync 方法。 此时,UI 功能齐全,你可以与 JavaScript 和 DOM 中的任何元素进行交互。 使用这些方法执行需要访问完全呈现的内容的任何其他步骤,例如从 JS 互操作调用 JavaScript 代码。
OnAfterRender 和 OnAfterRenderAsync 方法采用名为 firstRender 的布尔参数。 该参数在方法首次运行时为 true,但之后为 false。 可以计算此参数来执行一次性操作,如果每次呈现组件时都重复这些操作,则可能会造成浪费和资源消耗。
Note
不要将预呈现与 Blazor 组件的首次呈现混淆。 预呈现发生在与浏览器建立 SignalR 连接之前,且生成页面的静态版本。 首次呈现发生于与浏览器的连接完全处于活动状态并且所有功能都可用时。
Dispose 和 DisposeAsync 方法
与任何 .NET 类一样,Blazor 组件可以使用托管和非托管资源。 运行时会自动回收受管理资源。 但是,应实现 IDisposable 或 IAsyncDisposable 接口,并提供 Dispose 或 DisposeAsync 方法来释放任何不受管理的资源。 这样的做法可以减少服务器中内存泄漏的可能性。
处理生命周期方法中的异常
如果 Blazor 组件的生命周期方法失败,它会关闭与浏览器的 SignalR 连接,从而导致 Blazor 应用停止运行。 若要防止出现此结果,请确保已准备好将异常作为生命周期方法逻辑的一部分进行处理。 有关详细信息,请参阅 ASP.NET Core Blazor 应用中处理错误。
