排查 I/O 问题导致的 SQL Server 性能缓慢问题

适用范围:SQL Server

本文提供有关 I/O 问题导致 SQL Server 性能缓慢以及如何排查问题的指南。

定义 I/O 性能缓慢

性能监视器计数器用于确定 I/O 性能缓慢。 这些计数器测量 I/O 子系统平均在时钟时间方面为每个 I/O 请求提供服务的速度。 测量 Windows 中 I/O 延迟的特定性能监视器计数器是Avg Disk sec/ ReadAvg. Disk sec/WriteAvg. Disk sec/Transfer 读取和写入的累积)。

在 SQL Server 中,事情的工作方式相同。 通常,查看 SQL Server 是否报告以时钟时间(毫秒为单位)测量的任何 I/O 瓶颈。 SQL Server 通过调用 Win32 函数(例如WriteFile()ReadFile()WriteFileGather()ReadFileScatter())向 OS 发出 I/O 请求。 当它发布 I/O 请求时,SQL Server 会超时请求,并使用等待类型报告请求的持续时间。 SQL Server 使用等待类型来指示产品中不同位置的 I/O 等待。 与 I/O 相关的等待是:

如果这些等待持续超过 10-15 毫秒,则 I/O 被视为瓶颈。

注意

为了提供上下文和视角,在对 SQL Server 进行故障排除时,MICROSOFT CSS 观察到 I/O 请求需要优化一秒以上且每个传输此类 I/O 系统需要优化 15 秒的情况。 相反,Microsoft CSS 已看到吞吐量低于 1 毫秒/传输的系统。 借助当今的 SSD/NVMe 技术,每个传输的吞吐量速率范围为数十微秒。 因此,10-15 毫秒/传输图是基于多年来 Windows 和 SQL Server 工程师之间的集体体验选择的非常近似的阈值。 通常,当数字超出此近似阈值时,SQL Server 用户开始看到工作负荷中的延迟并报告它们。 最终,I/O 子系统的预期吞吐量由制造商、型号、配置、工作负荷和可能多个其他因素定义。

方法

本文末尾的流程图介绍了 CSS 用于处理 SQL Server I/O 缓慢问题的方法Microsoft。 这不是一种详尽或独占的方法,但它在隔离问题和解决问题方面已被证明是有用的。

可以选择以下两个选项之一来解决问题:

选项 1:通过 Azure Data Studio 直接在笔记本中执行这些步骤

注意

尝试打开此笔记本之前,请确保在本地计算机上安装 Azure Data Studio。 若要安装它,请转到 了解如何安装 Azure Data Studio

选项 2:手动执行步骤

这些步骤概述了该方法:

步骤 1:SQL Server 报告 I/O 速度缓慢吗?

SQL Server 可以通过多种方式报告 I/O 延迟:

  • I/O 等待类型
  • DMV sys.dm_io_virtual_file_stats
  • 错误日志或应用程序事件日志
I/O 等待类型

确定 SQL Server 等待类型是否报告了 I/O 延迟。 每个 I/O 请求的值PAGEIOLATCH_*WRITELOGASYNC_IO_COMPLETION几个其他不太常见的等待类型的值通常保持在 10-15 毫秒以下。 如果这些值一致更高,则存在 I/O 性能问题,需要进一步调查。 以下查询可能有助于收集有关系统上的此诊断信息:

#replace with server\instance or server for default instance
$sqlserver_instance = "server\instance" 

for ([int]$i = 0; $i -lt 100; $i++)
{
   
  sqlcmd -E -S $sqlserver_instance -Q "SELECT r.session_id, r.wait_type, r.wait_time as wait_time_ms`
                                       FROM sys.dm_exec_requests r JOIN sys.dm_exec_sessions s `
                                        ON r.session_id = s.session_id `
                                       WHERE wait_type in ('PAGEIOLATCH_SH', 'PAGEIOLATCH_EX', 'WRITELOG', `
                                        'IO_COMPLETION', 'ASYNC_IO_COMPLETION', 'BACKUPIO')`
                                       AND is_user_process = 1"

  Start-Sleep -s 2
}
sys.dm_io_virtual_file_stats中的文件统计信息

若要查看 SQL Server 中报告的数据库文件级延迟,请运行以下查询:

#replace with server\instance or server for default instance
$sqlserver_instance = "server\instance" 

sqlcmd -E -S $sqlserver_instance -Q "SELECT   LEFT(mf.physical_name,100),   `
         ReadLatency = CASE WHEN num_of_reads = 0 THEN 0 ELSE (io_stall_read_ms / num_of_reads) END, `
         WriteLatency = CASE WHEN num_of_writes = 0 THEN 0 ELSE (io_stall_write_ms / num_of_writes) END, `
         AvgLatency =  CASE WHEN (num_of_reads = 0 AND num_of_writes = 0) THEN 0 `
                        ELSE (io_stall / (num_of_reads + num_of_writes)) END,`
         LatencyAssessment = CASE WHEN (num_of_reads = 0 AND num_of_writes = 0) THEN 'No data' ELSE `
               CASE WHEN (io_stall / (num_of_reads + num_of_writes)) < 2 THEN 'Excellent' `
                    WHEN (io_stall / (num_of_reads + num_of_writes)) BETWEEN 2 AND 5 THEN 'Very good' `
                    WHEN (io_stall / (num_of_reads + num_of_writes)) BETWEEN 6 AND 15 THEN 'Good' `
                    WHEN (io_stall / (num_of_reads + num_of_writes)) BETWEEN 16 AND 100 THEN 'Poor' `
                    WHEN (io_stall / (num_of_reads + num_of_writes)) BETWEEN 100 AND 500 THEN  'Bad' `
                    ELSE 'Deplorable' END  END, `
         [Avg KBs/Transfer] =  CASE WHEN (num_of_reads = 0 AND num_of_writes = 0) THEN 0 `
                    ELSE ((([num_of_bytes_read] + [num_of_bytes_written]) / (num_of_reads + num_of_writes)) / 1024) END, `
         LEFT (mf.physical_name, 2) AS Volume, `
         LEFT(DB_NAME (vfs.database_id),32) AS [Database Name]`
       FROM sys.dm_io_virtual_file_stats (NULL,NULL) AS vfs  `
       JOIN sys.master_files AS mf ON vfs.database_id = mf.database_id `
         AND vfs.file_id = mf.file_id `
       ORDER BY AvgLatency DESC"

查看和AvgLatencyLatencyAssessment列以了解延迟详细信息。

Errorlog 或应用程序事件日志中报告的错误 833

在某些情况下,可能会在错误日志中观察到错误 833 SQL Server has encountered %d occurrence(s) of I/O requests taking longer than %d seconds to complete on file [%ls] in database [%ls] (%d) 。 可以通过运行以下 PowerShell 命令来检查系统上的 SQL Server 错误日志:

Get-ChildItem -Path "c:\program files\microsoft sql server\mssql*" -Recurse -Include Errorlog |
   Select-String "occurrence(s) of I/O requests taking longer than Longer than 15 secs"

此外,有关此错误的详细信息,请参阅 MSSQLSERVER_833 部分。

步骤 2:Perfmon 计数器是否指示 I/O 延迟?

如果 SQL Server 报告 I/O 延迟,请参阅 OS 计数器。 可以通过检查延迟计数器 Avg Disk Sec/Transfer来确定是否存在 I/O 问题。 以下代码片段指示通过 PowerShell 收集此信息的一种方法。 它会收集所有磁盘卷上的计数器:“_total”。 更改为特定驱动器卷(例如“D:”)。 若要查找托管数据库文件的卷,请在 SQL Server 中运行以下查询:

#replace with server\instance or server for default instance
$sqlserver_instance = "server\instance" 
sqlcmd -E -S $sqlserver_instance -Q "SELECT DISTINCT LEFT(volume_mount_point, 32) AS volume_mount_point `
                                     FROM sys.master_files f `
                                     CROSS APPLY sys.dm_os_volume_stats(f.database_id, f.file_id) vs"

收集 Avg Disk Sec/Transfer 所选卷上的指标:

clear
$cntr = 0 

# replace with your server name, unless local computer
$serverName = $env:COMPUTERNAME

# replace with your volume name - C: , D:, etc
$volumeName = "_total"

$Counters = @(("\\$serverName" +"\LogicalDisk($volumeName)\Avg. disk sec/transfer"))

$disksectransfer = Get-Counter -Counter $Counters -MaxSamples 1 
$avg = $($disksectransfer.CounterSamples | Select-Object CookedValue).CookedValue

Get-Counter -Counter $Counters -SampleInterval 2 -MaxSamples 30 | ForEach-Object {
$_.CounterSamples | ForEach-Object {
   [pscustomobject]@{
      TimeStamp = $_.TimeStamp
      Path = $_.Path
      Value = ([Math]::Round($_.CookedValue, 5))
         turn = $cntr = $cntr +1
         running_avg = [Math]::Round(($avg = (($_.CookedValue + $avg) / 2)), 5)  
         
   } | Format-Table
     }
   }

   write-host "Final_Running_Average: $([Math]::Round( $avg, 5)) sec/transfer`n"
  
   if ($avg -gt 0.01)
   {
     Write-Host "There ARE indications of slow I/O performance on your system"
   }
   else
   {
     Write-Host "There is NO indication of slow I/O performance on your system"
   }

如果此计数器的值一直高于 10-15 毫秒,则需要进一步查看问题。 在大多数情况下,偶尔的峰值不会计数,但请务必仔细检查峰值的持续时间。 如果峰值持续了一分钟或多分钟,则它比峰值更高原。

如果性能监视器计数器不报告延迟,但 SQL Server 确实存在,则问题在于 SQL Server 和分区管理器(即筛选器驱动程序)。 分区管理器是 OS 收集 Perfmon 计数器的 I/O 层。 若要解决延迟问题,请确保正确排除筛选器驱动程序并解决筛选器驱动程序问题。 筛选器驱动程序由防病毒软件、备份解决方案加密、压缩等程序使用。 可以使用此命令列出系统上的筛选器驱动程序及其附加到的卷。 然后,可以在“分配的筛选器高度”一文中查找驱动程序名称和软件供应商。

fltmc instances

有关详细信息,请参阅 如何选择要在运行 SQL Server 的计算机上运行的防病毒软件。

避免使用加密文件系统(EFS)和文件系统压缩,因为它们会导致异步 I/O 同步,因此速度变慢。 有关详细信息,请参阅 Windows 文章中异步磁盘 I/O 显示为同步磁盘 I/O。

步骤 3:I/O 子系统是否超出容量?

如果 SQL Server 和 OS 指示 I/O 子系统速度缓慢,请检查原因是否使系统超出容量。 可以通过查看 I/O 计数器Disk Bytes/SecDisk Read Bytes/SecDisk Write Bytes/Sec检查容量。 请务必与系统管理员或硬件供应商核实 SAN(或其他 I/O 子系统)的预期吞吐量规范。 例如,可以通过 SAN 交换机上的 2 GB/秒 HBA 卡或 2 GB/秒的专用端口推送不超过 200 MB/秒的 I/秒 I/秒。 硬件制造商定义的预期吞吐量容量定义从此处开始的运行方式。

clear

$serverName = $env:COMPUTERNAME
$Counters = @(
   ("\\$serverName" +"\PhysicalDisk(*)\Disk Bytes/sec"),
   ("\\$serverName" +"\PhysicalDisk(*)\Disk Read Bytes/sec"),
   ("\\$serverName" +"\PhysicalDisk(*)\Disk Write Bytes/sec")
   )
Get-Counter -Counter $Counters -SampleInterval 2 -MaxSamples 20 | ForEach-Object  {
$_.CounterSamples | ForEach-Object       {
   [pscustomobject]@{
      TimeStamp = $_.TimeStamp
      Path = $_.Path
      Value = ([Math]::Round($_.CookedValue, 3)) }
    }
 }

步骤 4:SQL Server 是否驱动大量 I/O 活动?

如果 I/O 子系统超出容量,请通过查看 Buffer Manager: Page Reads/Sec 特定实例的(最常见的罪魁祸首)和 Page Writes/Sec (不太常见的)来确定 SQL Server 是否是罪魁祸首。 如果 SQL Server 是主要的 I/O 驱动程序和 I/O 卷超出了系统可以处理的范围,则请与应用程序开发团队或应用程序供应商合作:

  • 优化查询,例如:更好的索引、更新统计信息、重写查询和重新设计数据库。
  • 增加 最大服务器内存 或在系统上添加更多 RAM。 更多的 RAM 将缓存更多的数据或索引页,而无需频繁从磁盘重新读取,这将减少 I/O 活动。 增加的内存还可以减少 Lazy Writes/sec,当经常需要将更多数据库页存储在有限的内存中时,延迟编写器刷新会驱动这些内存。
  • 如果发现页面写入是大量 I/O 活动的源,请检查 Buffer Manager: Checkpoint pages/sec 它是否是由于满足恢复间隔配置需求所需的大量页面刷新造成的。 可以使用 间接检查点 来延长 I/O,或增加硬件 I/O 吞吐量。

原因

一般情况下,以下问题是 SQL Server 查询遭受 I/O 延迟的高级别原因:

  • 硬件问题:

    • SAN 配置错误(交换机、电缆、HBA、存储)

    • 超出 I/O 容量(整个 SAN 网络不均衡,而不仅仅是后端存储)

    • 驱动程序或固件问题

    硬件供应商和/或系统管理员需要在此阶段参与。

  • 查询问题: SQL Server 使用 I/O 请求使磁盘卷饱和,并且正在将 I/O 子系统推送到容量之外,这会导致 I/O 传输速率较高。 在这种情况下,解决方案是查找导致大量逻辑读取(或写入)的查询,并优化这些查询以最大程度地减少使用适当的索引的磁盘 I/O 是执行此操作的第一步。 此外,在统计信息为查询优化器提供足够的信息以选择最佳计划时保持更新。 此外,不正确的数据库设计和查询设计可能会导致 I/O 问题增加。 因此,重新设计查询,有时表可能有助于改进 I/O。

  • 筛选器驱动程序: 如果文件系统筛选器驱动程序处理大量 I/O 流量,SQL Server I/O 响应可能会受到严重影响。 建议软件供应商在防病毒扫描中排除适当的文件,以及正确的筛选器驱动程序设计,以防止对 I/O 性能造成影响。

  • 其他应用程序: 使用 SQL Server 的同一台计算机上的另一个应用程序可能会饱和 I/O 路径,并出现过多的读取或写入请求。 这种情况可能会将 I/O 子系统推送到容量限制之外,并导致 SQL Server 的 I/O 速度缓慢。 确定应用程序并对其进行优化或将其移到其他位置,以消除其对 I/O 堆栈的影响。

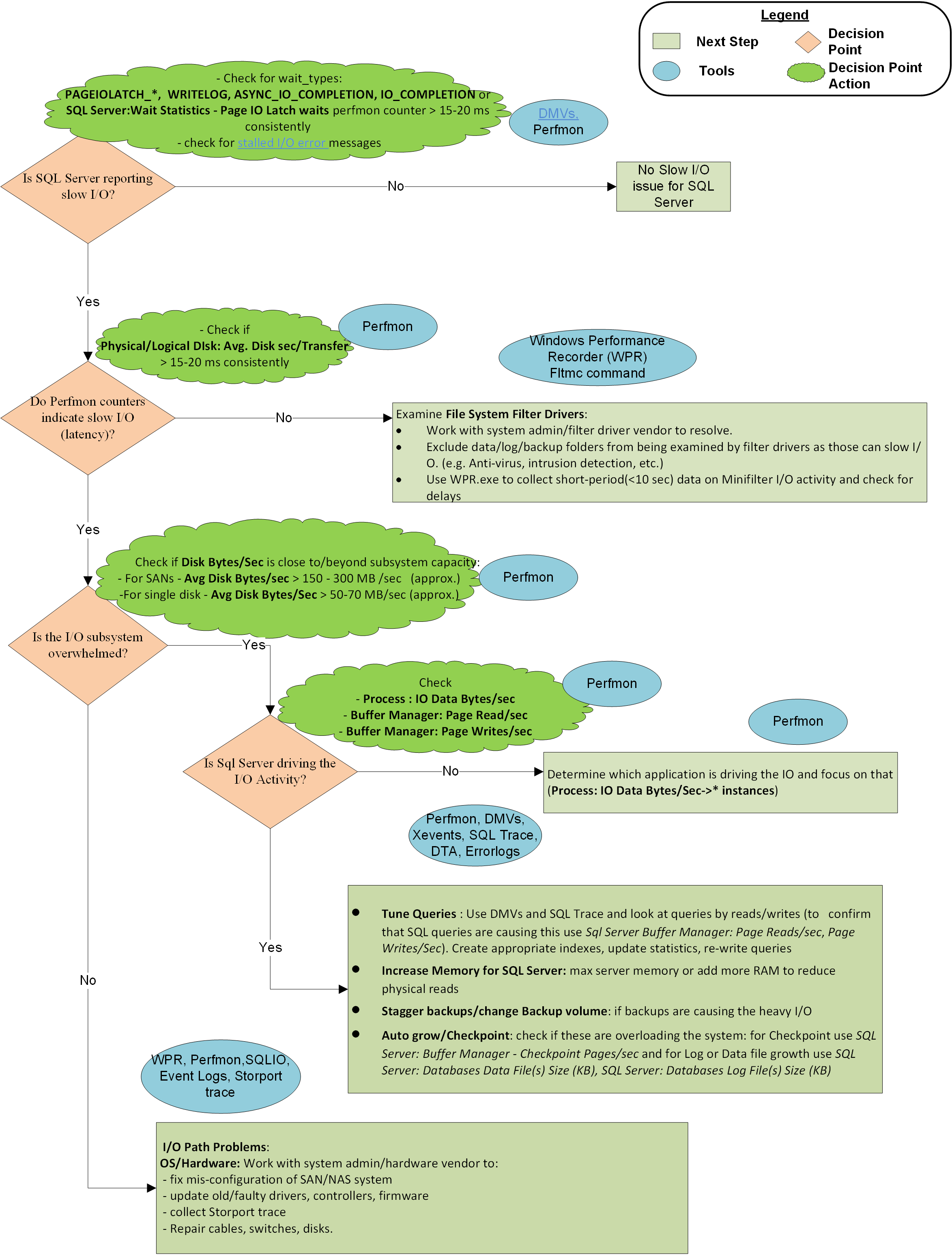
方法的图形表示形式

用于更正 SQL Server 慢 I/O 问题的方法的直观表示形式。

以下是报告磁盘 I/O 问题时在 SQL Server 中观察到的常见等待类型的说明。

PAGEIOLATCH_EX

当任务在 I/O 请求中等待数据或索引页(缓冲区)的闩锁时发生。 闩锁请求处于独占模式。 将缓冲区写入磁盘时,将使用独占模式。 长时间的等待可能指示磁盘子系统出现问题。

PAGEIOLATCH_SH

当任务在 I/O 请求中等待数据或索引页(缓冲区)的闩锁时发生。 闩锁请求处于共享模式。 从磁盘读取缓冲区时,将使用共享模式。 长时间的等待可能指示磁盘子系统出现问题。

PAGEIOLATCH_UP

当任务正在等待 I/O 请求中的缓冲区的闩锁时发生。 闩锁请求处于更新模式。 长时间的等待可能指示磁盘子系统出现问题。

WRITELOG

当任务正在等待事务日志刷新完成时发生。 当日志管理器将其临时内容写入磁盘时,会发生刷新。 导致日志刷新的常见操作是事务提交和检查点。

长时间等待 WRITELOG 的常见原因是:

  • 事务日志磁盘延迟:这是最常见的等待原因 WRITELOG 。 通常,建议将数据和日志文件保留在单独的卷上。 从数据文件读取或写入数据时,事务日志写入是顺序写入。 在一个驱动器卷(尤其是传统的旋转磁盘驱动器)上混合数据和日志文件将导致磁盘头移动过多。

  • 过多的 VDF:过多的虚拟日志文件(VFS)可能会导致 WRITELOG 等待。 过多的 VDF 可能会导致其他类型的问题,例如长时间恢复。

  • 事务过多:虽然大型事务可能导致阻塞,但过多的小事务可能导致另一组问题。 如果未显式开始事务,任何插入、删除或更新都将导致事务(我们调用此自动事务)。 如果在循环中插入 1,000 个,将生成 1,000 个事务。 此示例中的每个事务都需要提交,这会导致事务日志刷新和 1,000 个事务刷新。 如果可能,请将单个更新、删除或插入到更大的事务中,以减少事务日志刷新并提高 性能。 此操作可能会导致等待时间减少 WRITELOG

  • 计划问题导致日志编写器线程计划不够快:在 SQL Server 2016 之前,单个日志编写器线程执行了所有日志写入。 如果线程计划出现问题(例如 CPU 较高),则日志编写器线程和日志刷新都可能会延迟。 在 SQL Server 2016 中,最多添加了四个日志编写器线程,以提高日志写入吞吐量。 请参阅 SQL 2016 - 它只需运行速度更快:多个日志编写器辅助角色。 在 SQL Server 2019 中,最多添加了 8 个日志编写器线程,从而提高了吞吐量。 此外,在 SQL Server 2019 中,每个常规工作线程都可以直接执行日志写入,而不是发布到日志编写器线程。 通过这些改进, WRITELOG 计划问题很少触发等待。

ASYNC_IO_COMPLETION

在发生以下某些 I/O 活动时发生:

  • 执行 I/O 时,大容量插入提供程序(“插入大容量”)使用此等待类型。
  • 在 LogShipping 中读取撤消文件,并定向用于日志传送的异步 I/O。
  • 在数据备份期间从数据文件读取实际数据。

IO_COMPLETION

在等待 I/O 操作完成时出现。 此等待类型通常涉及与数据页(缓冲区)无关的 I/O。 示例包括:

  • 在溢出期间读取和写入排序/哈希结果(检查 tempdb 存储的性能)。
  • 读取和写入磁盘的急切池(检查 tempdb 存储)。
  • 从事务日志读取日志块(在导致日志从磁盘读取的任何操作期间,例如恢复)。
  • 尚未设置数据库时从磁盘读取页面。
  • 将页面复制到数据库快照(写入时复制)。
  • 关闭数据库文件和文件解压缩。

BACKUPIO

当备份任务正在等待数据或等待缓冲区存储数据时发生。 除非任务正在等待磁带装载,否则此类型并不典型。