Windows 身份验证中的凭据处理流程

Windows 身份验证是企业环境中安全访问的基石,它使用户和服务能够与系统交互,同时保护敏感信息。 本文为 IT 专业人员提供了有关 Windows 在身份验证期间如何处理凭据的全面概述。 它涵盖了凭据管理、验证和存储所涉及的关键组件、机制和体系结构,确保清晰了解各种 Windows 操作系统中的身份验证过程。

具体而言,涵盖以下组件:

Windows 凭据身份验证概述

Windows 凭据管理是这样一个过程:操作系统从服务或用户接收凭据,并保护该信息,以便将来提供给身份验证目标。 如果计算机已加入域,则身份验证目标是域控制器。 身份验证中使用的凭据是将用户身份与某种形式的真实性证明关联的数字文档,例如证书、密码或 PIN。

默认情况下,Windows 凭据通过 Winlogon 服务针对本地计算机上的安全帐户管理器 (SAM) 数据库进行验证,或针对已加入域的计算机上的 Active Directory 进行验证。 凭据通过登录用户界面上的用户输入或通过应用程序编程接口 (API) 以编程方式收集,以提供给身份验证目标。

本地安全信息存储在注册表中的 HKEY_LOCAL_MACHINE\SECURITY 下。 存储的信息包括策略设置、默认安全值和帐户信息,例如缓存的登录凭据。 SAM 数据库的副本也存储在此处,但它是写保护的。

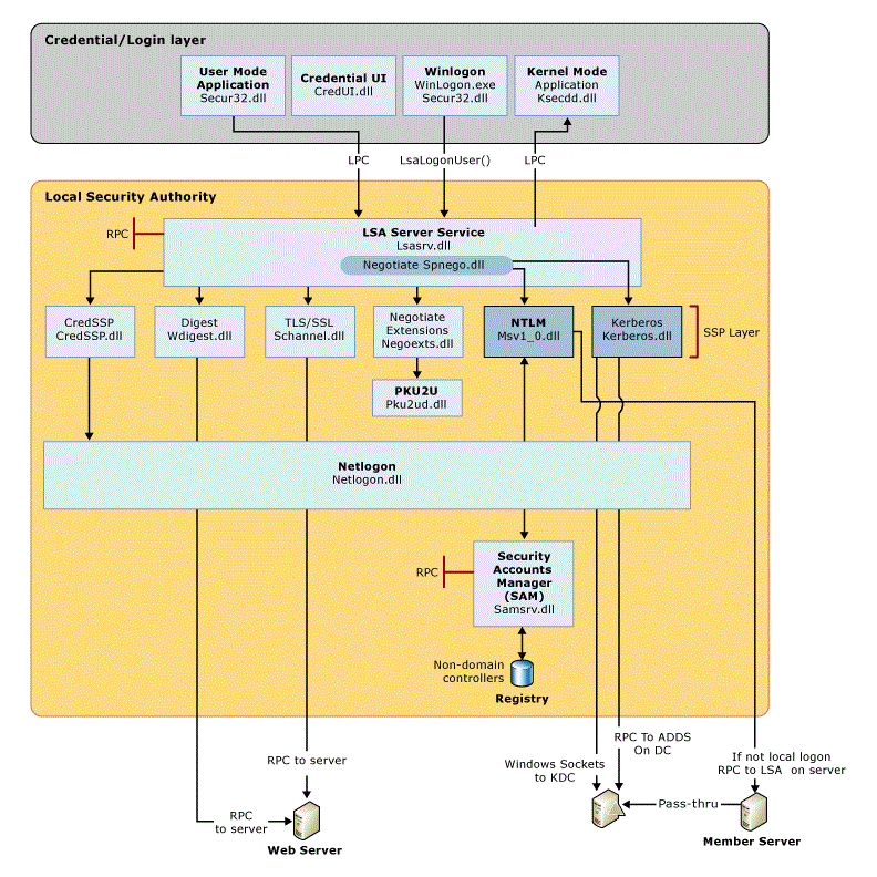
下图显示了对用户或进程进行身份验证以实现成功登录时所需的组件以及凭据通过系统的路径。

Windows 客户端上的 LSA 体系结构 diagram,显示身份验证流程和凭据处理机制。

下表描述了在所有系统的登录时在身份验证过程中管理凭据的每个组件。

Component Description
用户登录 Winlogon.exe 是负责管理安全用户交互的可执行文件。 Winlogon 服务通过 secur32.dll 将用户操作在安全桌面(登录 UI)上收集的凭据传递给本地安全机构 (LSA),从而启动 Windows 操作系统的登录过程。
应用程序登录 不需要交互式登录的应用程序或服务登录。 用户启动的大多数进程使用 secur32.dll 在用户模式下运行,而启动时启动的进程(如服务)使用 Ksecdd.sys 在内核模式下运行。

有关用户模式和内核模式的更多信息,请参阅应用程序和用户模式服务和内核模式
secur32.dll 构成身份验证过程基础的多个验证提供程序。
lsasrv.dll LSA 服务器服务,它强制执行安全策略并充当 LSA 的安全包管理器。 LSA 包含 Negotiate 函数,该函数在确定哪个协议会成功后选择 NTLM 或 Kerberos 协议。
安全支持提供者 一组可以单独调用一个或多个身份验证协议的提供程序。 默认的一组提供程序可以随每个 Windows 操作系统版本而变化,并且可以编写自定义提供程序。
netlogon.dll Net Logon 服务执行的服务如下所示:
  • 维护计算机到域控制器的安全通道(不要与 Schannel 混淆)。
  • 通过安全通道将用户的凭据传递到域控制器,并返回用户的域安全标识符 (SID) 和用户权限。
  • 在域名系统 (DNS) 中发布服务资源记录,并使用 DNS 将名称解析为域控制器的 Internet 协议 (IP) 地址。
  • 基于远程过程调用 (RPC) 实现用于同步主域控制器 (PDC) 和备份域控制器 (BDC) 的复制协议。
samsrv.dll 安全帐户管理器 (SAM),用于存储本地安全帐户、强制实施本地存储的策略并支持 API。
Registry 注册表包含 SAM 数据库、本地安全策略设置、默认安全值和帐户信息的副本,这些内容仅供系统访问。

用户登录的凭据输入

凭据提供程序体系结构在 Windows Server 2008 中引入,是登录期间收集用户凭据的主要机制。 它允许以灵活且可扩展的方式从用户收集凭据,例如密码、智能卡或生物识别。 凭据提供程序体系结构取代了早期 Windows 版本中使用的旧图形识别和身份验证 (GINA) 体系结构。


要了解旧版本 Windows 中的图形识别和身份验证 (GINA) 体系结构,请展开此部分。

图形标识和身份验证 (GINA) 体系结构适用于 Windows Server 2003、Microsoft Windows 2000 Server、Windows XP 和 Windows 2000 Professional 操作系统。 在这些系统中,每个交互式登录会话都会创建单独的 Winlogon 服务实例。 GINA 体系结构加载到 Winlogon 使用的进程空间中,接收和处理凭据,并通过 LSALogonUser 调用身份验证接口。

交互式登录的 Winlogon 实例在会话 0 中运行。 会话 0 承载系统服务和其他关键进程,包括本地安全机构 (LSA) 进程。

下图显示了 Windows Server 2003、Microsoft Windows 2000 Server、Windows XP 和 Microsoft Windows 2000 Professional 的凭据处理过程。

显示 Windows 身份验证中 GINA(图形识别和身份验证)体系结构的示意图,说明了用户界面组件、安全子系统和身份验证过程之间的交互。

凭据提供程序体系结构

凭据提供程序体系结构通过使用凭据提供程序采用可扩展设计。 安全桌面上的不同登录磁贴代表这些提供程序,允许任意数量的登录场景,包括同一用户的不同帐户和不同的身份验证方法(如密码、智能卡和生物识别)。

下图显示了凭据提供程序体系结构的凭据处理流程:

显示 Windows 身份验证中凭据提供程序体系结构流程的示意图,说明了 Winlogon、Logon UI、凭据提供程序之间的交互,以及从用户输入到 LSA 验证的身份验证过程。

Winlogon 在收到安全注意序列事件后始终启动 Logon UI 进程。 登录 UI 会查询每个凭据提供程序,以确定该提供程序被配置为枚举多少种不同的凭据类型。 凭据提供程序可以选择将其中一个磁贴指定为默认磁贴。 所有提供程序都枚举其磁贴后,登录 UI 会向用户显示这些磁贴。 用户与磁贴交互以提供其凭据。 登录界面提交这些凭据以进行身份验证。

凭据提供程序不是执行机制;它们用于收集和序列化凭据。 本地安全机构和身份验证包强制实施安全性。

凭据提供程序在计算机上注册,并负责以下任务:

  • 描述身份验证所需的凭据信息。

  • 处理与外部身份验证机构的通信和逻辑。

  • 打包用于交互式登录和网络登录的凭据。

打包用于交互式登录和网络登录的凭据包括序列化过程。 通过序列化凭据,可以向用户显示多个登录磁贴。 因此,你的组织可以通过使用自定义凭据提供程序来控制登录显示,例如用户、登录目标系统、登录前对网络的访问以及工作站锁定/解锁策略。 多凭据提供程序可以在同一计算机上共存。 单点登录 (SSO) 提供程序可以开发为标准凭据提供程序或登录前访问提供程序 (PLAP)。

每个 Windows 版本都包含一个默认凭据提供程序和一个默认登录前访问提供程序,也称为 SSO 提供程序。 SSO 提供程序允许用户在登录到本地计算机之前与网络建立连接。 实现此提供程序后,该提供程序不会在 Logon UI 上枚举磁贴。

SSO 提供程序旨在用于以下场景:

  • 网络身份验证和计算机登录由不同的凭据提供程序处理,包括以下场景变体:

    • 用户可以选择连接到网络(例如连接到虚拟专用网络 (VPN)),然后再登录到计算机,但不需要进行此连接。

    • 需要经过网络身份验证才能检索在本地计算机上进行交互式身份验证期间使用的信息。

    • 多个网络身份验证后是一个其他方案。 例如,用户向 Internet 服务提供商 (ISP) 进行身份验证,向 VPN 进行身份验证,然后使用其用户帐户凭据在本地登录。

    • 缓存的凭据处于禁用状态,并且在本地登录之前,需要通过 VPN 建立远程访问服务连接才能对用户进行身份验证。

    • 域用户在已加入域的计算机上没有设置本地帐户,必须在完成交互式登录之前通过 VPN 连接建立远程访问服务连接。

  • 网络身份验证和计算机登录由同一凭据提供程序处理,用户需要在登录到计算机之前连接到网络。

登录磁贴枚举

凭据提供程序在以下情形中枚举登录磁贴:

  • 适用于工作站登录。 凭据提供程序通常会序列化凭据,以便向本地安全机构进行身份验证。 此过程显示特定于每个用户和每个用户的目标系统的磁贴。

  • 登录和身份认证体系结构允许用户使用凭据提供者枚举的图块来解锁工作站。 通常,当前登录的用户是默认磁贴,但如果有多个用户登录,则会显示大量磁贴。

  • 凭据提供程序枚举磁贴以响应用户更改其密码或其他私人信息(如 PIN)的请求。 通常,当前登录的用户是默认磁贴,但如果有多个用户登录,则会显示大量磁贴。

  • 凭据提供程序根据要用于在远程计算机上进行身份验证的序列化凭据枚举磁贴。 凭据 UI 不使用与登录 UI、解锁工作站或更改密码相同的提供程序实例。 因此,无法在凭据 UI 实例之间的提供程序中维护状态信息。 此结构为每个远程计算机登录生成一个磁贴(假设凭据已正确序列化)。 此方案还用于用户帐户控制 (UAC),它在执行可能影响计算机操作或对影响计算机的其他用户的设置进行更改的操作之前,提示用户提供相关权限或管理员密码,从而帮助防止对计算机进行未经授权的更改。

应用和服务登录的凭据输入过程

Windows 身份验证旨在管理不需要用户交互的应用程序或服务的凭据。 用户模式下的应用程序在它们有权访问的系统资源方面受到限制,而服务可以不受限制地访问系统内存和外部设备。

系统服务和传输级应用程序通过 Windows 中的安全支持提供程序接口 (SSPI) 访问安全支持提供程序 (SSP),该接口提供用于枚举系统上可用的安全包、选择包以及使用该包获取经过身份验证的连接的功能。

对客户端/服务器连接进行身份验证时:

  • 连接的客户端上的应用程序使用 SSPI 函数 InitializeSecurityContext (General) 将凭据发送到服务器。

  • 连接的服务器端上的应用程序使用 SSPI 函数 AcceptSecurityContext (General) 进行响应。

  • 重复 SSPI 函数 InitializeSecurityContext (General)AcceptSecurityContext (General),直到交换所有必要的身份验证消息以成功或失败身份验证。

  • 连接经过身份验证后,服务器上的 LSA 使用来自客户端的信息构建包含访问令牌的安全上下文。

  • 然后,服务器可以调用 SSPI 函数 ImpersonateSecurityContext,将访问令牌附加到服务的模拟线程。

应用程序和用户模式

Windows 中的用户模式由两个能够将 I/O 请求传递到相应内核模式驱动程序的系统组成:运行为许多不同类型的操作系统编写的应用程序的环境系统,以及代表环境系统运行特定于系统的功能的整体系统。

集成系统代表环境系统管理特定于操作系统的功能,由安全系统进程 (LSA)、工作站服务和服务器服务组成。 安全系统进程处理安全令牌,根据资源权限授予或拒绝访问用户帐户的权限,处理登录请求并启动登录身份验证,并确定操作系统需要审核的系统资源。

应用程序可以在用户模式下运行,在该模式下,应用程序可以作为任何主体运行,包括在本地系统 (SYSTEM) 的安全上下文中。 应用程序还可以在内核模式下运行,在该模式下,应用程序可以在本地系统 (SYSTEM) 的安全上下文中运行。

SSPI 通过 secur32.dll 模块提供,该模块是用于获取集成安全服务(用于身份验证、消息完整性和消息隐私)的 API。 它在应用程序级协议和安全协议之间提供一个抽象层。 由于不同的应用程序需要不同的方式来标识用户或对用户进行身份验证,还需要不同的方式来加密网络中传输的数据,因此 SSPI 提供了一种方法来访问包含不同身份验证和加密功能的动态链接库 (DLL)。 这些 DLL 称为安全支持提供程序 (SSP)。

Windows Server 2008 R2 和 Windows 7 中引入了托管服务帐户和虚拟帐户,以提供关键应用程序(例如 Microsoft SQL Server 和 Internet Information Services (IIS)),并隔离其自己的域帐户,同时无需管理员手动管理这些帐户的服务主体名称 (SPN) 和凭据。 有关这些功能及其在身份验证中的作用的详细信息,请参阅适用于 Windows 7 和 Windows Server 2008 R2 的托管服务帐户文档组托管服务帐户概述

服务和内核模式

尽管大多数 Windows 应用程序在启动它们的用户的安全上下文中运行,但服务并非如此。 当用户启动计算机时,服务控制器会启动许多 Windows 服务,例如网络和打印服务。 这些服务可能作为本地服务或本地系统运行,并可能在最后一个用户注销后继续运行。

Note

服务通常在称为本地系统 (SYSTEM)、网络服务或本地服务的安全上下文中运行。 Windows Server 2008 R2 引入了在托管服务帐户下运行的服务,这些帐户是域主体。

在启动服务之前,服务控制器使用为服务指定的帐户登录,然后提供服务的凭据以供 LSA 进行身份验证。 Windows 服务实现了一个编程接口,服务控制器管理器可以使用该接口来控制服务。 Windows 服务可以在系统启动时自动启动,也可以通过服务控制程序手动启动。 例如,当 Windows 客户端计算机加入域时,计算机上的 Messenger 服务会连接到域控制器并打开一个到该控制器的安全通道。 为了获取经过身份验证的连接,该服务必须拥有被远程计算机的本地安全机构 (LSA) 信任的凭据。 当与网络中的其他计算机通信时,LSA 使用本地计算机域帐户的凭据,就像在本地系统和网络服务的安全上下文中运行的所有其他服务一样。 本地计算机上的服务以 SYSTEM 身份运行,因此不需要向 LSA 提供凭据。

文件 ksecdd.sys 管理并加密这些凭据,并使用对 LSA 的本地过程调用。 文件类型为 DRV(驱动程序),被称为内核模式安全支持提供程序 (SSP),从 Windows Server 2008 开始符合 FIPS 140-2 1 级标准。

内核模式对计算机的硬件和系统资源具有完全访问权限。 内核模式阻止用户模式服务和应用程序访问它们不应访问的操作系统关键区域。

本地安全机构

本地安全机构 (LSA) 是一个受保护的系统进程,用于对用户进行身份验证并将其登录到本地计算机。 此外,LSA 在计算机上维护有关本地安全的所有方面的信息(这些方面统称为本地安全策略),并提供多种用于在名称和安全标识符 (SID) 之间进行转换的服务。 安全系统进程本地安全机构服务器服务 (LSASS) 持续跟踪在计算机系统上生效的安全策略和帐户。

LSA 根据以下两个实体中的哪一个颁发了用户帐户来验证用户的标识:

  • 本地安全机构:LSA 可以通过检查位于同一计算机上的安全帐户管理器 (SAM) 数据库来验证用户信息。 任何工作站或成员服务器都可以存储本地用户帐户和有关本地组的信息。 但是,这些帐户只能用于访问该工作站或计算机。

  • 本地域或受信任域的安全机构:LSA 联系颁发帐户的实体,并请求验证该帐户是否有效以及请求是否源自帐户持有人。

本地安全机构子系统服务 (LSASS) 将凭据存储在内存中,以便在活动 Windows 会话中代表用户进行操作。 存储的凭据使用户能够无缝访问网络资源(如文件共享、Exchange Server 邮箱和 SharePoint 站点),而无需为每个远程服务重新输入凭据。

LSASS 可以采用多种形式来存储凭据,包括:

  • 可逆加密的明文。

  • Kerberos 票证(票证授予票证 (TGT)、服务票证)。

  • NT 哈希。

  • LAN 管理器 (LM) 哈希。

如果用户使用智能卡登录 Windows,LSASS 不会存储明文密码,但会存储该帐户对应的 NT 哈希值和智能卡的明文 PIN。 如果为交互式登录所需智能卡启用了帐户属性,将自动为该帐户生成一个随机的 NT 哈希值(而非原始密码哈希)。 设置该属性时自动生成的密码哈希不会更改。

如果用户使用与 LAN 管理器 (LM) 哈希兼容的密码登录到基于 Windows 的计算机,则此身份验证器将存在于内存中。 无法禁用内存中明文凭据的存储,即使禁用了需要它们的凭据提供程序也是如此。

存储的凭据直接与上次重启后启动且未关闭的本地安全机构子系统服务 (LSASS) 登录会话相关联。 例如,当用户执行以下任何操作时,会创建带有存储的 LSA 凭据的 LSA 会话:

  • 登录到计算机上的本地会话或远程桌面协议 (RDP) 会话。

  • 使用RunAs选项运行任务。

  • 在计算机上运行活动的 Windows 服务。

  • 运行计划任务或批处理作业。

  • 使用远程管理工具在本地计算机上运行任务。

在某些情况下,LSA 机密(仅供 SYSTEM 帐户进程访问的机密数据片段)存储在硬盘驱动器上。 其中一些机密是重启后必须保留的凭据,它们以加密形式存储在硬盘驱动器上。 存储为 LSA 机密的凭据可能包括:

  • 计算机的 Active Directory 域服务 (AD DS) 帐户的帐户密码。

  • 在计算机上配置的 Windows 服务的帐户密码。

  • 用于已配置的计划任务的帐户密码。

  • IIS 应用程序池和网站的帐户密码。

  • Microsoft 帐户的密码。

Windows 客户端操作系统为 LSA 提供额外保护,以防止非受保护进程读取内存和注入代码,这在 Windows 8.1 中引入。 此保护提高了 LSA 存储和管理的凭据的安全性。

有关这些额外保护的更多信息,请参阅配置额外的 LSA 保护

缓存的凭据和验证

验证机制依赖于在登录时提供的凭据。 但是,当计算机与域控制器断开连接并且用户提供域凭据时,Windows 在验证机制中使用缓存的凭据处理。

每次用户登录域时,Windows 都会缓存提供的凭据并将它们存储在操作系统注册表的安全配置单元中。 使用缓存的凭据,用户可以登录到域成员,而无需连接到该域中的域控制器。

凭据存储和验证

使用一组凭据访问不同资源并不总是理想的。 例如,在访问远程服务器时,管理员可能希望使用管理凭据而不是用户凭据。 同样,如果用户访问外部资源(如银行帐户),他们只能使用与其域凭据不同的凭据。

远程登录凭证处理进程

远程桌面协议 (RDP) 管理使用 Windows 8 中引入的远程桌面客户端连接到远程计算机的用户的凭据。 纯文本形式的凭据发送到目标主机,该主机尝试执行身份验证过程,如果成功,则将用户连接到允许的资源。 RDP 不在客户端上存储凭据,但用户的域凭据存储在 LSASS 中。

受限管理员模式为远程登录场景提供额外安全性,这在 Windows Server 2012 R2 和 Windows 8.1 中引入。 这种远程桌面模式导致客户端应用程序使用 NT 单向函数 (NTOWF) 执行网络登录质询-响应,或者在向远程主机进行身份验证时使用 Kerberos 服务票证。 管理员通过身份验证后,管理员在 LSASS 中没有相应的帐户凭据,因为它们未提供给远程主机。 但是,管理员拥有会话的计算机帐户凭据。 管理员凭据不会提供给远程主机,因此操作以计算机帐户身份执行。 资源也仅限于计算机帐户,管理员无法使用自己的帐户访问资源。

自动重启登录凭据处理

用户登录时,LSA 将用户凭据保存在加密内存中,仅 LSASS.exe 可访问,这在 Windows 8.1 中引入。 当 Windows 更新在没有用户存在的情况下发起自动重启时,这些凭据用于为用户配置自动登录。

重启时,用户通过自动登录机制自动登录,然后额外锁定计算机以保护用户的会话。 锁定通过 Winlogon 发起,而凭据管理由 LSA 负责。 通过在控制台上自动登录并锁定用户会话,用户的锁屏应用程序会重启并可用。

有关 ARSO 的详细信息,请参阅 Winlogon 自动重启登录 (ARSO)

Windows 保管库和凭据管理器

凭据管理器是控制面板的一项功能,用于存储和管理用户名和密码,这在 Windows Server 2008 R2 和 Windows 7 中引入。 使用凭据管理器,用户可在安全的 Windows 保管库中存储与其他系统和网站相关的凭据。

用户可以在本地计算机上保存和存储来自受支持浏览器和 Windows 应用程序的凭据,以便在需要登录到这些资源时更加方便。 凭据保存在用户配置文件下的计算机上特殊加密文件夹中。 支持此功能的应用程序(通过使用凭据管理器 API)(如 Web 浏览器和应用)可以在登录过程中向其他计算机和网站提供正确的凭据。

当网站、应用程序或其他计算机通过 NTLM 或 Kerberos 协议请求身份验证时,会出现一个对话框,可在其中选中“更新默认凭据”或“保存密码”复选框。 支持凭据管理器 API 的应用程序会生成此对话框,允许用户在本地保存凭据。 如果用户选中“保存密码”复选框,凭据管理器会持续跟踪用户的用户名、密码和正在使用的身份验证服务的相关信息

下次使用服务时,凭据管理器自动提供存储在 Windows 保管库中的凭据。 如果不被接受,会提示用户输入正确的访问信息。 如果使用新凭据授予访问权限,凭据管理器会用新凭据覆盖以前的凭据,然后将新凭据存储在 Windows 保管库中。

安全帐户管理器数据库

安全帐户管理器 (SAM) 是一个存储本地用户帐户和组的数据库。 它存在于每个 Windows 操作系统中;但是,当计算机加入域时,Active Directory 会管理 Active Directory 域中的域帐户。

例如,运行 Windows 操作系统的客户端计算机通过与域控制器通信来参与网络域,即使没有用户登录也是如此。 若要启动通信,计算机必须在域中具有活动帐户。 在接受来自计算机的通信之前,域控制器上的 LSA 会对计算机的标识进行身份验证,然后构造计算机的安全上下文,就像对用户的安全主体一样。 此安全上下文定义特定计算机上的用户或服务,或者网络上的用户、服务或计算机的标识和功能。 例如,安全上下文中包含的访问令牌定义可以访问的资源(如文件共享或打印机)以及主体(用户、计算机或服务)可以对该资源执行的操作(如读取、写入或修改)。

用户或计算机的安全上下文可能因计算机而异,例如当用户登录服务器或用户自己的主工作站以外的工作站时。 会话之间也可能有所不同,比如当管理员修改用户的访问权限时。 此外,当用户或计算机以独立方式、在网络中或作为 Active Directory 域的一部分运行时,安全上下文通常有所不同。

本地域和受信任的域

当两个域之间存在信任时,每个域的身份验证机制都依赖于来自另一个域的身份验证的有效性。 信任通过验证传入的身份验证请求是否来自受信任的机构(受信任的域),来帮助提供对资源域(信任域)中共享资源的受控访问。 通过这种方式,信任可以充当桥梁,仅允许经过验证的身份验证请求在域之间传输。

特定信任传递身份验证请求的方式取决于其配置方式。 信任关系可以是单向的,即提供从受信域到信任域中资源的访问,也可以是双向的,即提供从每个域到另一个域中资源的访问。 信任也可以是非传递的(在这种情况下,信任仅存在于两个信任伙伴域之间)或传递的(在这种情况下,信任自动扩展到任何一个伙伴信任的任何其他域)。

要了解有关身份验证的域和林信任关系,请参阅委托身份验证和信任关系

Windows 身份验证中的证书

公钥基础结构 (PKI) 是软件、加密技术、过程和服务的组合,可让组织保证其通信与业务事务的安全。 PKI 保护通信和业务事务的能力基于经过身份验证的用户与受信任资源之间的数字证书交换。

数字证书是一种电子文档,包含与其所属实体、颁发实体、唯一序列号或其他唯一标识、颁发和过期日期以及数字指纹相关的信息。

身份验证是确定是否可以信任远程主机的过程。 要建立其可信度,远程主机必须提供可接受的身份验证证书。

远程主机通过从证书颁发机构 (CA) 获取证书来建立其可信度。 而 CA 又可从更高级别的机构获得认证,从而创建信任链。 要确定证书是否可信,应用程序必须确定根 CA 的身份,然后确定它是否可信。

同样,远程主机或本地计算机必须确定用户或应用程序提供的证书是否真实。 用户通过 LSA 和 SSPI 提供的证书在用于本地登录的本地计算机上、在网络上或在域上(通过 Active Directory 中的证书存储)进行真实性评估。

要生成证书,身份验证数据通过哈希算法(如安全哈希算法 (SHA))生成消息摘要。 然后使用发送方的私钥对消息摘要进行数字签名,以证明消息摘要是发送方生成的。

智能卡身份验证

智能卡技术是基于证书的身份验证的一个示例。 使用智能卡登录网络提供了一种强大的身份验证形式,因为它在对域用户进行身份验证时使用基于加密的标识和所有权证明。 Active Directory 证书服务 (AD CS) 通过为每张智能卡颁发登录证书来提供基于加密的标识。

Windows 8 中引入了虚拟智能卡技术。 它将智能卡的证书存储在电脑中,然后使用设备的防篡改受信任平台模块 (TPM) 安全芯片对其进行保护。 通过这种方式,PC 实际上成为必须接收用户 PIN 才能进行身份验证的智能卡。

有关智能卡身份验证的信息,请参阅 Windows 智能卡技术参考

远程和无线身份验证

远程和无线网络身份验证是另一种使用证书进行身份验证的技术。 Internet 身份验证服务 (IAS) 和虚拟专用网服务器使用可扩展身份验证协议-传输级安全性 (EAP-TLS)、受保护的可扩展身份验证协议 (PEAP) 或 Internet 协议安全性 (IPsec) 为多种类型的网络访问(包括虚拟专用网 (VPN) 和无线连接)执行基于证书的身份验证。

有关网络中基于证书的身份验证的信息,请参阅网络访问身份验证和证书