共用方式為


條件式存取自適應工作階段持續時間原則

條件式存取調適型工作階段存留期原則可讓組織限制複雜部署中的驗證工作階段。 案例包括:

  • 從非受控或共用裝置存取資源
  • 從外部網路存取敏感性資訊
  • 高影響度的使用者
  • 重大商務應用程式

條件存取提供自適應的會話終身政策控制,讓您能針對組織內特定使用情境建立政策,而不影響所有使用者。

在探索如何設定原則之前,請檢查預設設定。

使用者登入頻率

登入頻率會指定使用者在系統要求再次登入之前可以存取資源的時間長度。

Microsoft Entra ID 的預設使用者登入頻率設定是每隔 90 天。 經常向使用者詢問憑證似乎是明智的,但這種方法可能會適得其反。 習慣性不假思索地輸入憑證的使用者可能會無意中將其提供給惡意提示。

不要求使用者重新登入可能看起來令人擔憂,但任何 IT 原則違規都會撤銷會話。 範例包括密碼變更、不合規的裝置或帳戶被停用。 您也可以使用 Microsoft Graph PowerShell 明確撤銷使用者的工作階段。 Microsoft Entra ID 預設設定為: 如果會話的安全性狀態未變更,請勿要求使用者提供其認證。

登入頻率設定適用於已根據標準實作 OAuth2 或 OIDC 通訊協定的應用程式。 大部分Microsoft原生應用程式,例如適用於 Windows、Mac 和 Mobile 的應用程式,包括下列 Web 應用程式符合設定。

  • Word、Excel、PowerPoint Online
  • OneNote 連線
  • Office.com
  • Microsoft 365 管理入口網站
  • 線上交換所
  • SharePoint 和 OneDrive
  • Teams 網頁用戶端
  • Dynamics CRM 在線
  • Azure 入口網站

登入頻率 (SIF) 可與使用 OAuth2 或 OIDC 通訊協定的非 Microsoft SAML 應用程式和應用程式搭配使用,只要它們不會卸除自己的 Cookie,並定期重新導向回 Microsoft Entra ID 進行驗證即可。

使用者登入頻率和多重要素驗證

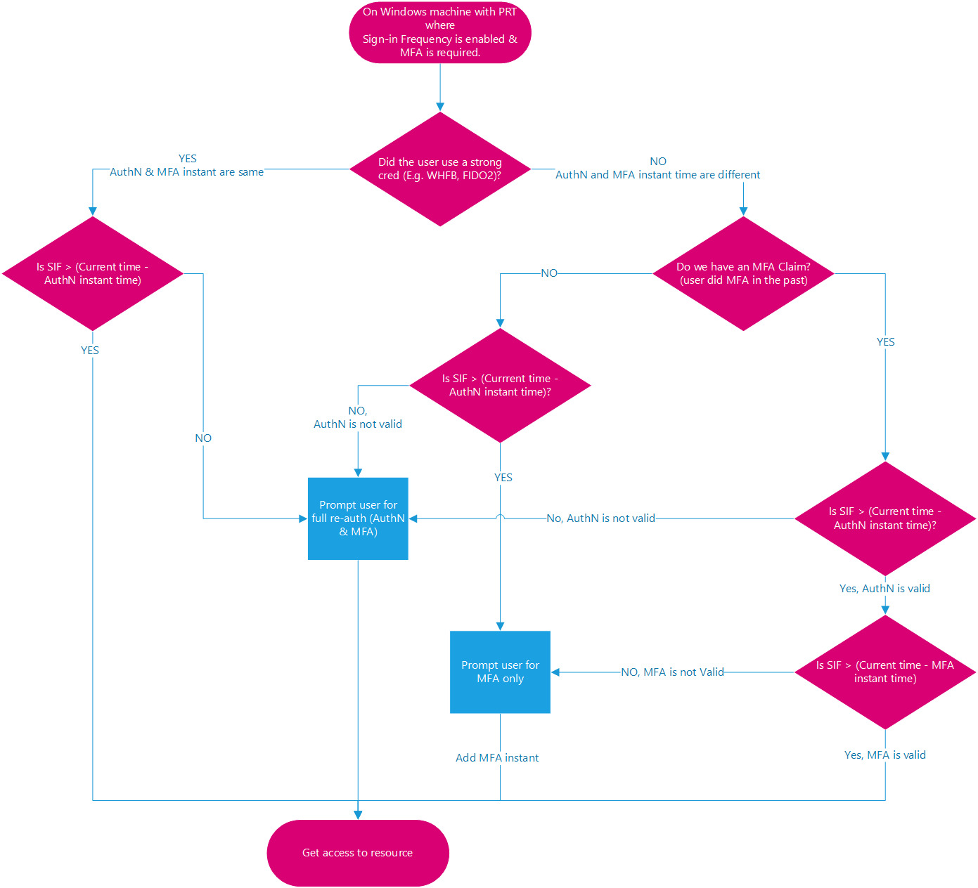
先前,登入頻率只會套用至 Microsoft Entra 加入、混合式加入和已註冊裝置上的第一因素驗證。 你無法輕易在這些裝置上強制多重驗證。 根據客戶的意見反應,登入頻率現在也適用於多重要素驗證 (MFA)。

顯示登入頻率和 MFA 如何一起運作的圖表。

使用者登入頻率和裝置身分識別

在 Microsoft Entra 加入和混合式加入的裝置上,每次解除鎖定或以互動方式登入時,主要重新整理權杖(PRT)會每四小時被重新整理一次。 相較於目前時間戳記,針對 PRT 所記錄的最後一個重新整理時間戳記必須處於 SIF 原則中分配的時間內,以便 PRT 滿足 SIF,並向具有現有 MFA 宣告的 PRT 授與存取權。 在 Microsoft Entra 註冊的裝置上,解鎖或登入無法符合 SIF 政策,因為使用者並非透過 Microsoft Entra 帳號存取 Microsoft Entra 註冊的裝置。 然而, Microsoft Entra WAM 外掛可在原生應用程式認證時使用 WAM 刷新 PRT。

注意

使用者登入時擷取的時間戳記不一定與 PRT 刷新的最後記錄時間相同,因為刷新週期為四小時。 當 PRT 到期時,使用者登入後會刷新四小時。 以下範例中,假設 SIF 政策設為一小時,PRT 於 00:00 更新。

範例 1:當您在 SPO 中繼續處理相同文件一個小時時

  • 於 00:00,使用者登入其已加入 Microsoft Entra 的 Windows 11 裝置,並開始處理儲存在 SharePoint Online 上的文件。
  • 使用者在其裝置上持續使用相同的文件一小時。
  • 於 01:00,系統會提示使用者再次登入。 此提示是以其系統管理員所設定的條件式存取原則中的登入頻率要求為基礎。

範例 2:當您暫停在瀏覽器中運行的背景任務時,然後在經過 SIF 原則時間後再重新互動

  • 於 00:00,使用者登入其已加入 Microsoft Entra 的 Windows 11 裝置,並開始將文件上傳至 SharePoint Online。
  • 在00:10時,使用者會鎖定裝置。 背景會繼續上傳至 SharePoint Online。
  • 02:45,使用者解鎖裝置。 背景上傳顯示已完成。
  • 於 02:45,當使用者再次互動時,系統會提示使用者登入。 此提示是以其系統管理員所設定的條件式存取原則中的登入頻率要求為基礎 (由於上次登入發生於 00:00)。

如果用戶端應用程式(活動細節欄)是瀏覽器,系統會延遲強制執行背景服務事件與政策的登入頻率,直到下一次使用者互動。 對於機密客戶端,系統會將非互動式登入的登入頻率強制執行延後到下一次互動式登入。

範例 3:從解除鎖定開始的主要重新整理權杖的重新整理週期為四小時

案例 1 - 使用者在週期內返回

  • 於 00:00,使用者登入其已加入 Microsoft Entra 的 Windows 11 裝置,並開始處理儲存在 SharePoint Online 上的文件。
  • 在 00:30,使用者會鎖定裝置。
  • 在 00:45,使用者解鎖裝置。
  • 於 01:00,系統會提示使用者再次登入。 此提示基於管理員設定的條件存取政策中,初始登入後一小時的登入頻率要求。

情境 2 - 使用者在週期外返回

  • 於 00:00,使用者登入其已加入 Microsoft Entra 的 Windows 11 裝置,並開始處理儲存在 SharePoint Online 上的文件。
  • 在 00:30,使用者會鎖定裝置。
  • 04:45,使用者解鎖裝置。
  • 於 05:45,系統會提示使用者再次登入。 此提示是以其系統管理員所設定的條件式存取原則中的登入頻率要求為基礎。 現在距離 PRT 在 04:45 刷新已有一個小時,而距初次簽到時間 00:00 已經超過四個小時。

每次都需要重新驗證

在某些情況下,你可能希望每次使用者執行特定動作時都要求重新驗證,例如:

  • 存取敏感性應用程式。
  • 保護 VPN 或網路即服務 (NaaS) 提供者背後的資源。
  • 保護 PIM 中的特殊權限角色提升。
  • 保護使用者登入 Azure 虛擬桌面機器。
  • 保護 Microsoft Entra ID Protection 識別出具風險的使用者和具風險的登入。
  • 保護敏感性使用者動作,例如 Microsoft Intune 註冊。

當你選擇 「每次」時,策略在 評估會話時要求完全重新認證。 此要求意味著若使用者在會話期間關閉並開啟瀏覽器,可能不會被要求重新認證。 將登入頻率設為每次,當資源有邏輯能辨識客戶端何時應該獲得新代幣時,效果最佳。 這些資源只會在會話到期后,將使用者重新導向回Microsoft Entra。

限制執行政策且每次都必須重新驗證的應用程式數量。 重新驗證的過於頻繁可能會增加安全程序的阻礙,導致使用者對多因素驗證感到厭煩,進而提高被網路釣魚攻擊的風險。 當每次啟用都需要重新驗證時,Web 應用程式通常比桌面應用程式提供更少的破壞性體驗。 該政策在每次選擇時間時會考慮五分鐘的時鐘偏差,避免每五分鐘提示用戶一次。

警告

每次都要求重新驗證而不使用多重身份驗證,可能會導致使用者陷入重複性的登入循環。

瀏覽會話的持續性

持續性瀏覽器會話可讓使用者在關閉並重新開啟瀏覽器視窗之後保持登入狀態。

Microsoft Entra ID 的瀏覽器工作階段持續性預設值可讓個人裝置上的使用者決定是否要保存工作階段,方法是在驗證成功之後顯示 [保持登入狀態?] 提示。 如果你依照 AD FS 單一登入設定的指引設定瀏覽器持久化,政策就會被遵守,Microsoft Entra 會話也會被持久化。 您可以變更公司品牌窗格中的適當設定,以設定租用戶中的使用者是否看到 [保持登入狀態?] 提示。

在持久性瀏覽器中,即使瀏覽器關閉後,cookie 仍儲存在使用者的裝置上。 這些 Cookie 可能會存取 Microsoft Entra 成品,這些成品在權杖到期之前仍可使用,而不論套用至資源環境的條件式存取原則為何。 因此,令牌快取可能會直接違反驗證所需的安全性原則。 儲存目前會話以外的權杖可能看起來很方便,但這可能會造成安全性漏洞,允許未經授權存取 Microsoft Entra 資源。

配置身份驗證連線控制

條件式存取是需要進階授權的 Microsoft Entra ID P1 或 P2 功能。 欲了解更多關於條件存取的資訊,請參閱《 Microsoft Entra ID 中的條件存取是什麼?》。

警告

如果你目前在公開預覽中使用 可設定的代幣終身功能 ,請不要為同一使用者或應用程式組合建立兩個不同的政策:一個是這個功能,另一個是可設定的代幣終身功能。 Microsoft於 2021 年 1 月 30 日淘汰了重新整理和會話令牌存留期的可設定令牌存留期功能,並取代為條件式存取驗證會話管理功能。

啟用登入頻率之前,請確定您的租使用者已停用其他重新驗證設定。 如果啟用了「在受信任的裝置上記住 MFA」,請先停用此設定,再使用登入頻率,因為這兩個設定同時使用時可能會意外地提示使用者。 欲了解更多關於重新認證提示與會話壽命的資訊,請參閱 優化重新認證提示,並了解 Microsoft Entra 多重身份驗證的會話壽命

下一步