共用方式為


V4 印表機驅動程式當地語系化

重要

新式列印平臺是 Windows 與印表機通訊的慣用方法。 我們建議您使用Microsoft的 IPP 收件匣類別驅動程式,以及列印支援應用程式 (PSA),自定義 Windows 10 和 11 中的列印體驗,以進行印表機裝置開發。

如需詳細資訊,請參閱 列印支援應用程式 v1 和 v2 設計指南

Windows 提供標準的當地語系化顯示字串,以支援透過 IPrintSchemaCapabilities 物件提供的印表機延伸模組和 UWP 裝置應用程式的開發。

下表顯示 Windows 可使用其標準顯示字串本地化的功能:

功能 標準選項
輸入間隔 Job/Document/PageInputBin
媒體類型 PageMediaType
雙工 JobDuplexAllDocumentsContiguously
定序 DocumentCollate
輸出色彩 PageOutputColor
方向 PageOrientation
N-Up JobNUpAllDocumentsContiguously
孔打孔 JobHolePunch

DocumentHolePunch
吻合 JobStapleAllDocuments

DocumentStaple
繫結 JobBindAllDocuments

DocumentBinding
輸出品質 PageOutputQuality
媒體大小 PageMediaSize

此外,這些字串可在 PrintCapabilities 的 XML 格式中使用,前提是驅動程式未使用功能或選項的資源 DLL 來指定顯示名稱。 如果驅動程式確實使用資源 DLL 指定顯示名稱,則會在 XML 中提供,以及舊版 Windows 上使用的舊版 COMPSTUI 列印喜好設定 UI。

在不同的使用者介面和 API 中,顯示名稱會有所不同。 使用下列三個流程圖來查看指定案例的預期當地語系化行為概觀。

下列流程圖顯示 UWP 應用程式中的預期當地語系化行為,以及 IPrintSchemaFeature IPrintSchemaOption 物件的系列。

localization behavior flowchart for Windows apps, iprintschemafeature or iprintschemaoption.Windows 應用程式的當地語系化行為流程圖、iprintschemafeature 或 iprintschemaoption。

下列流程圖顯示 PrintCapabilities XML 檔中的預期當地語系化行為

localization behavior flowchart for printcapabilities xml documents.printcapabilities xml 檔的當地語系化行為流程圖。

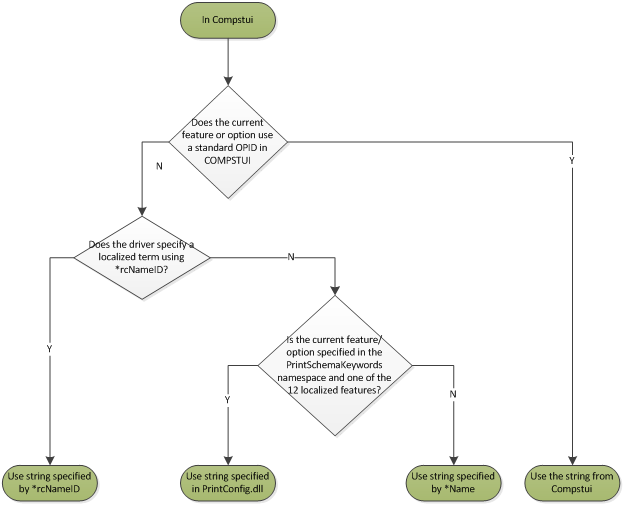
下列流程圖顯示標準 Compstui 型列印喜好設定對話框中的預期當地語系化行為。

localization behavior flowchart for compstui-based dialog .以 compstui 為基礎的對話框的當地語系化行為流程圖。

若要使用Microsoft本地化的顯示名稱,請依照下表中的指示正確編輯 GPD 或 PPD 組態檔。

檔案類型 指示
GPD 指定 GPD 功能或選項的 [名稱] 專案。

請勿指定 rcNameID 專案。

針對下列功能或選項,您也必須指定 PrintSchemaKeywordMap,將 GPD 功能或選項對應至對應的列印架構定義功能或選項,除非它們指定為標準功能 若要查看示範如何使用 PrintSchemaKeywordMap 來對應功能的範例,請參閱 GPD/PPD 型功能描述變更

JobHolePunch、DocumentHolePunch

JobStapleAllDocuments、DocumentStaple

JobBindAllDocuments、DocumentBinding

PageOutputQuality

PageMediaType

針對 N-Up,請勿在 選項值上使用 PrintSchemaKeywordMap
PPD 使用 PrintSchemaKeywordMap 將 PPD 功能或選項對應至對應的列印架構定義功能或選項。 若要查看示範如何使用 PrintSchemaKeywordMap 來對應功能的範例,請參閱 GPD/PPD 型功能描述變更

針對 N-Up,請勿在 選項值上使用 PrintSchemaKeywordMap

當地語系化 PPD 型驅動程式

PPD 型驅動程式不支援資源 DLL。 因此,可能需要提供多個PPD檔案。 Microsoft建議使用PPD組態檔的 v4 列印驅動程式應該使用本主題中所述的技術,為每個地區設定包含一個PPD檔案。

IPrintSchemaCapabilities

IPrintSchemaFeature

IPrintSchemaOption

GPD/PPD 型功能描述變更

標準功能