已不再支援此瀏覽器。
請升級至 Microsoft Edge,以利用最新功能、安全性更新和技術支援。
注意
需要授權才能存取此頁面。 您可以嘗試登入或變更目錄。
需要授權才能存取此頁面。 您可以嘗試變更目錄。
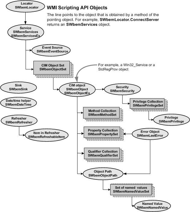
下圖顯示 WMI 腳本對象之間的關聯性。
wmi 文稿對象之間的
此頁面對您有幫助嗎?
需要本主題的協助嗎?
想要嘗試使用 Ask Learn 來釐清或引導您完成本主題嗎?