Easing Class
Definition
Important
Some information relates to prerelease product that may be substantially modified before it’s released. Microsoft makes no warranties, express or implied, with respect to the information provided here.
Functions that modify values non-linearly, generally used for animations.
[Xamarin.Forms.TypeConverter(typeof(Xamarin.Forms.EasingTypeConverter))]
public class Easing
type Easing = class
- Inheritance
-
System.ObjectEasing
- Attributes
Remarks
Easing functions are applied to input values in the range [0,1]. The cubic easing functions are often considered to look most natural.
If developers wish to use their own easing functions, they should return a value of 0 for an input of 0 and a value of 1 for an input of 1 or the animation will have a jump.
The predefined Easing functions have the following forms:
| Member | Graph |
|---|---|
| BounceIn |
|
| BounceOut |
|
| CubicIn |
|
| CubicInOut |
|
| CubicOut |
|
| Linear |
|
| SinIn |
|
| SinInOut |
|
| SinOut |
|
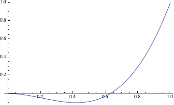
| SpringIn |
|
| SpringOut |
|
Constructors
| Easing(Func<Double,Double>) |
Creates a new Easing object with the |
Fields
| BounceIn |
Jumps towards, and then bounces as it settles at the final value. |
| BounceOut |
Leaps to final values, bounces 3 times, and settles. |
| CubicIn |
Starts slowly and accelerates. |
| CubicInOut |
Accelerates and decelerates. Often a natural-looking choice. |
| CubicOut |
Starts quickly and the decelerates. |
| Linear |
Linear transformation. |
| SinIn |
Smoothly accelerates. |
| SinInOut |
Accelerates in and decelerates out. |
| SinOut |
Smoothly decelerates. |
| SpringIn |
Moves away and then leaps toward the final value. |
| SpringOut |
Overshoots and then returns. |
Methods
| Ease(Double) |
Applies the easing function to the specified value |
Operators
| Implicit(Func<Double,Double> to Easing) |
Converts a function into an Easing. |










