Udostępnij przez


Hyper-V rozszerzalna ścieżka sterowania przełącznika dla oznaczeń stanu NDIS

W tym temacie omówiono ścieżkę kontroli, przez którą przechodzą wskazania stanu NDIS z bazowego adaptera fizycznego. Jedną lub więcej podstawowych kart fizycznych można połączyć ze sobą za pomocą Hyper-V rozszerzalnego przełącznika zewnętrznej karty sieciowej.

Na przykład rozszerzalna zewnętrzna karta sieciowa przełącznika może być powiązana z wirtualną krawędzią miniportu sterownika pośredniego multipleksera NDIS (MUX). Sam sterownik pośredni MUX może być powiązany z zespołem co najmniej jednej sieci fizycznej na hoście. Ta konfiguracja jest znana jako zespół przełączników rozszerzalnych . Aby uzyskać więcej informacji na temat rozszerzalnych zespołów przełączników, zobacz Typy konfiguracji fizycznej karty sieciowej.

W tej konfiguracji rozszerzenia rozszerzalnego przełącznika są widoczne dla każdej karty sieciowej w zespole rozszerzalnych przełączników. Dzięki temu rozszerzenie przekazywania w stosie sterowników przełącznika umożliwia zarządzanie konfiguracją oraz używaniem poszczególnych kart sieciowych w zespole. Na przykład rozszerzenie może zapewnić obsługę rozwiązania failover dla równoważenia obciążenia (LBFO) poprzez przekazywanie pakietów wychodzących do poszczególnych kart adaptera w ramach grupy. Takie rozszerzenie jest nazywane dostawcą usług zespołowych . Aby uzyskać więcej informacji na temat dostawców zespołów, zobacz Rozszerzenia dostawców zespołów.

Uwaga Operacje tego rodzaju mogą być wykonywane tylko przez rozszerzenie przekazujące. Aby uzyskać więcej informacji na temat tego typu sterownika, zajrzyj do Rozszerzenia przekazywania.

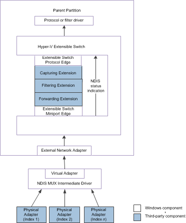
Na poniższej ilustracji przedstawiono rozszerzalną ścieżkę sterowania przełącznika dla oznaczeń stanu NDIS wystawionych przez bazowy zespół rozszerzalnych przełączników dla NDIS 6.40 (Windows Server 2012 R2) i nowszych.

Diagram przedstawiający ścieżkę sterowania dla wskazówek o stanie NDIS od zespołu rozszerzalnego przełącznika dla usługi NDIS 6.40.

Na poniższej ilustracji przedstawiono rozszerzalną ścieżkę sterowania przełącznika NDIS dla oznaczeń stanu NDIS wystawionych przez bazowy zespół przełączników rozszerzalnych dla NDIS 6.30 (Windows Server 2012).

Diagram przedstawiający ścieżkę kontrolną dla wskaźników statusów NDIS od zespołu przełącznika rozszerzalnego dla NDIS 6.30.

Uwaga W interfejsie rozszerzalnego przełącznika sterowniki filtrów NDIS są znane jako rozszerzenia przełącznika rozszerzalnego , a stos sterowników jest znany jako rozszerzalny stos sterowników przełącznika.

Przełącznik rozszerzalny obsługuje wskazania stanu NDIS z bazowego fizycznego adaptera lub zespołu przełącznika rozszerzalnego w następujący sposób:

  • Gdy wskazanie stanu NDIS dociera do interfejsu rozszerzalnego przełącznika, hermetyzuje wskazanie wewnątrz struktury NDIS_SWITCH_NIC_STATUS_INDICATION. Następnie miniportowa krawędź rozszerzalnego przełącznika wystawia NDIS_STATUS_SWITCH_NIC_STATUS wskazanie, że zawiera tę strukturę.

    Gdy rozszerzenie przekazujące otrzymuje to wskazanie, może zduplikować wskazanie, aby zmienić hermetyzowane dane. Dzięki temu rozszerzenie przekazujące umożliwia zmianę wskazanego stanu lub możliwości zespołu bazowego rozszerzalnego przełącznika.

  • Rozszerzenie przekazujące, które działa jako dostawca funkcji zespołowej, może uczestniczyć w konfiguracji zespołu adapterów na potrzeby odciążania sprzętu, rozpoczynając wskazania NDIS_STATUS_SWITCH_NIC_STATUS związane z technologią odciążania.

    Na przykład dostawca może zainicjować wskazanie NDIS_STATUS_SWITCH_NIC_STATUS zawierające hermetyzowane wskazanie NDIS_STATUS_RECEIVE_FILTER_CURRENT_CAPABILITIES, aby zmodyfikować możliwości odciążania kolejki maszyn wirtualnych (VMQ) w zespole adaptera.

  • Dostawcy zespołu mogą również zainicjować NDIS_STATUS_SWITCH_NIC_STATUS zgłoszenie, aby zmodyfikować inne konfiguracje kart sieciowych oprócz zespołu przełącznika rozszerzalnego.

    Na przykład rozszerzenie może zainicjować NDIS_STATUS_SWITCH_NIC_STATUS z hermetyzowanym wskazaniem NDIS_STATUS_SWITCH_PORT_REMOVE_VF. To wskazanie powoduje usunięcie powiązania między kartą sieciową maszyny wirtualnej a funkcją wirtualną PCI Express (PCIe). VF jest uwidaczniana przez podstawową fizyczną kartę sieciową, która obsługuje interfejs wirtualizacji we/wy z jednym elementem głównym (SR-IOV).

    Po usunięciu tego powiązania pakiety są dostarczane za pośrednictwem rozszerzalnego portu przełącznika zamiast bezpośrednio między kartą sieciową maszyny wirtualnej a VF podstawowej karty fizycznej SR-IOV. Dzięki temu można zastosować rozszerzalne zasady portów przełącznika do pakietów odbieranych lub wysyłanych przez rozszerzalny port przełącznika.

Uwaga rozszerzenie rozszerzalnego przełącznika musi postępować zgodnie z tymi samymi wytycznymi dotyczącymi filtrowania wskazówek dotyczących stanu NDIS, które mają zastosowanie do wszystkich sterowników filtrów NDIS. Aby uzyskać więcej informacji, zobacz Filter Module Status Indications.

Aby uzyskać więcej informacji na temat sposobu inicjowania wskazówek dotyczących przekazywania rozszerzeń NDIS_STATUS_SWITCH_NIC_STATUS, zobacz Zarządzanie wskazaniami stanu sieci NDIS z fizycznych kart sieciowych.