Partilhar via


Hyper-V Caminho de controle de switch extensível para indicações de status NDIS

Este tópico discute o caminho de controle que as indicações de status NDIS de um adaptador físico subjacente atravessam. Um ou mais adaptadores físicos subjacentes podem ser agrupados com o adaptador de rede externa de switch extensível Hyper-V.

Por exemplo, o adaptador de rede externo do comutador extensível pode ser associado à extremidade da miniporta virtual de um driver intermediário do multiplexador NDIS (MUX). O próprio driver intermediário MUX pode ser vinculado a uma equipe de uma ou mais redes físicas no host. Essa configuração é conhecida como uma equipe de switch extensível . Para obter mais informações sobre equipes de switch extensíveis, consulte tipos de configurações de adaptador de rede físico.

Nessa configuração, as extensões de switch extensível são expostas a todos os adaptadores de rede da equipe de switch extensível. Isso permite que a extensão de retransmissão na pilha de drivers do switch extensível gerencie a configuração e o uso de adaptadores de rede individuais na equipa de rede. Por exemplo, a extensão pode fornecer suporte para uma solução de failover de balanceamento de carga (LBFO) sobre a equipe, encaminhando pacotes de saída para adaptadores individuais. Tal extensão é conhecida como um provedor de equipe . Para obter mais informações sobre provedores de agrupamento, consulte Teaming Provider Extensions.

Nota Operações desse tipo só podem ser executadas por uma extensão de encaminhamento. Para obter mais informações sobre esse tipo de driver, consulte Forwarding Extensions.

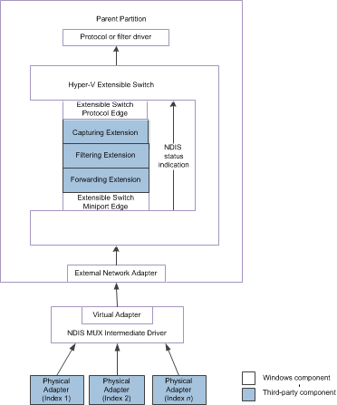
A figura a seguir mostra o caminho de controlo do switch extensível para indicações de estado NDIS emitidas por uma equipa de switch extensível subjacente para NDIS 6.40 (Windows Server 2012 R2) e versões posteriores.

Diagrama que mostra o caminho de controle para indicações de status NDIS de uma equipe de switch extensível para NDIS 6.40.

A figura a seguir mostra o caminho de controle de switch extensível para indicações de status NDIS emitidas por uma equipe de switch extensível subjacente para NDIS 6.30 (Windows Server 2012).

Diagrama que mostra o caminho de controle para indicações de status NDIS de uma equipe de switch extensível para NDIS 6.30.

Observação Na interface de switch extensível, os drivers de filtro NDIS são conhecidos como extensões de switch extensível e a pilha de drivers é conhecida como a pilha de drivers de switch extensível .

O switch extensível suporta indicações de status NDIS do adaptador físico subjacente ou da equipa do switch extensível nas seguintes formas.

  • Quando uma indicação de estado NDIS chega à interface do comutador extensível, esta encapsula a indicação dentro de uma estrutura NDIS_SWITCH_NIC_STATUS_INDICATION. Em seguida, a borda da miniporta do switch extensível emite uma indicação NDIS_STATUS_SWITCH_NIC_STATUS que contém essa estrutura.

    Quando uma extensão de encaminhamento recebe essa indicação, ela pode duplicar a indicação para alterar os dados encapsulados. Isso permite que a extensão de encaminhamento altere o status indicado ou os recursos da equipe de switch extensível subjacente.

  • Uma extensão de encaminhamento que opera como um provedor de agrupamento pode participar da configuração da equipe de adaptador para descarregamentos de hardware iniciando NDIS_STATUS_SWITCH_NIC_STATUS indicações relacionadas à tecnologia de descarregamento.

    Por exemplo, o provedor pode iniciar uma indicação de NDIS_STATUS_SWITCH_NIC_STATUS com uma indicação de NDIS_STATUS_RECEIVE_FILTER_CURRENT_CAPABILITIES encapsulada para modificar os recursos de descarregamento para a fila de máquinas virtuais (VMQ) na equipe do adaptador.

  • Os provedores de agrupamento também podem iniciar uma indicação NDIS_STATUS_SWITCH_NIC_STATUS para modificar outras configurações de adaptador de rede que não sejam uma equipe de switch extensível.

    Por exemplo, a extensão pode iniciar uma NDIS_STATUS_SWITCH_NIC_STATUS com uma indicação de NDIS_STATUS_SWITCH_PORT_REMOVE_VF encapsulada. Esta indicação remove a ligação entre um adaptador de rede de máquina virtual (VM) e uma função virtual (VF) PCI Express (PCIe). O VF é exposto por um adaptador de rede físico subjacente que suporta a interface de virtualização de E/S de raiz única (SR-IOV).

    Depois que essa ligação é removida, os pacotes são entregues por meio de uma porta de switch extensível em vez de diretamente entre o adaptador de rede VM e o VF do adaptador físico SR-IOV subjacente. Isso permite que as políticas de porta de switch extensível sejam aplicadas a pacotes recebidos ou enviados pela porta de switch extensível.

Nota A extensão do comutador extensível deve seguir as mesmas diretrizes para filtrar as indicações de status NDIS que se aplicam a todos os drivers de filtro NDIS. Para obter mais informações, consulte Indicações de estado do módulo de filtro.

Para obter mais informações sobre como as extensões de encaminhamento podem iniciar indicações de status NDIS_STATUS_SWITCH_NIC_STATUS, consulte Gestão de Indicações de Status NDIS de Adaptadores de Rede Física.