แชร์ผ่าน


คู่มือภาษา GQL

Note

คุณลักษณะนี้อยู่ในการแสดงตัวอย่างสาธารณะ การแสดงตัวอย่างนี้จะมีให้โดยไม่มีข้อตกลงระดับบริการ และไม่แนะนําสําหรับปริมาณงานการผลิต คุณลักษณะบางอย่างอาจไม่ได้รับการสนับสนุนหรืออาจมีความสามารถที่จํากัด สําหรับข้อมูลเพิ่มเติม ให้ดู เงื่อนไขเพิ่มเติมของการใช้สําหรับการแสดงตัวอย่าง Microsoft Azure

ภาษาคิวรี GQL Graph เป็นภาษาคิวรีที่ได้มาตรฐาน ISO สําหรับฐานข้อมูลกราฟ ซึ่งช่วยให้คุณคิวรีและทํางานกับข้อมูลกราฟได้อย่างมีประสิทธิภาพ

GQL ได้รับการพัฒนาโดยคณะทํางาน ISO เดียวกันกับที่สร้างมาตรฐาน SQL เพื่อให้มั่นใจถึงความสอดคล้องและความเข้มงวด หากคุณคุ้นเคยกับ SQL คุณจะพบความคล้ายคลึงกันมากมายใน GQL (นิพจน์ เพรดิเคต ประเภท) ซึ่งทําให้ง่ายต่อการเริ่มต้นใช้งาน คู่มือนี้ให้บริการทั้งพื้นฐานการเรียนรู้ GQL ของผู้มาใหม่และผู้ใช้ที่มีประสบการณ์ซึ่งค้นหาเทคนิคขั้นสูงและข้อมูลอ้างอิงที่ครอบคลุม

Note

มาตรฐานสากลอย่างเป็นทางการสําหรับ GQL คือเทคโนโลยีสารสนเทศ ISO/IEC 39075 - Database Languages - GQL

ข้อกําหนดเบื้องต้น

ก่อนที่จะดําดิ่งลงไปใน GQL คุณควรจะคุ้นเคยกับแนวคิดเหล่านี้:

  • ความเข้าใจพื้นฐานเกี่ยวกับฐานข้อมูล - มีประสบการณ์กับระบบฐานข้อมูลใดๆ (เช่น เชิงสัมพันธ์ (SQL), NoSQL หรือกราฟ) จะเป็นประโยชน์
  • แนวคิดของกราฟ - การทําความเข้าใจเกี่ยวกับโหนด ขอบ และความสัมพันธ์ในข้อมูลที่เชื่อมต่อ
  • พื้นฐานของคิวรี - ความรู้เกี่ยวกับแนวคิดคิวรีพื้นฐาน เช่น การกรอง การเรียงลําดับ และการรวม

พื้นหลังที่แนะนํา:

  • ประสบการณ์กับภาษา SQL หรือ openCypher ทําให้การเรียนรู้ไวยากรณ์ GQL ง่ายขึ้น (เป็นรากฐานของ GQL)
  • ความคุ้นเคยกับการสร้างแบบจําลองข้อมูลช่วยด้วยการออกแบบ Schema ของกราฟ
  • ทําความเข้าใจเกี่ยวกับกรณีการใช้งานเฉพาะของคุณสําหรับข้อมูลกราฟ

สิ่งที่คุณจะต้องใช้:

  • เข้าถึง Microsoft Fabric ด้วยความสามารถของกราฟ
  • ตัวอย่างข้อมูลหรือความยินดีที่จะทํางานกับตัวอย่างเครือข่ายสังคมของเรา
  • ตัวแก้ไขข้อความพื้นฐานสําหรับการเขียนคิวรี

เคล็ดลับ

ถ้าคุณไม่คุ้นเคยกับฐานข้อมูลกราฟ เริ่มต้นด้วย ภาพรวมแบบจําลองข้อมูลกราฟ ก่อนดําเนินการต่อตามคู่มือนี้

สิ่งที่ทําให้ GQL พิเศษ

GQL ถูกออกแบบมาโดยเฉพาะสําหรับข้อมูลกราฟ ซึ่งทําให้เป็นธรรมชาติและใช้งานง่ายเพื่อทํางานกับข้อมูลที่เชื่อมต่อ

ซึ่งแตกต่างจาก SQL ซึ่งอาศัยการรวมตารางเพื่อแสดงความสัมพันธ์ GQL ใช้รูปแบบกราฟภาพ ซึ่งสะท้อนโดยตรงถึงวิธีการเชื่อมต่อเอนทิตี ทําให้การสืบค้นอ่านและให้เหตุผลได้ง่ายขึ้น

สมมติว่าคุณต้องการค้นหาผู้คนและเพื่อนของพวกเขา (คนที่รู้จักกัน) ที่ทั้งคู่เกิดก่อนปี 1999 นี่คือวิธีที่ GQL แสดงออกโดยใช้รูปแบบกราฟภาพ:

MATCH (person:Person)-[:knows]-(friend:Person)
WHERE person.birthday < 19990101 
  AND friend.birthday < 19990101
RETURN person.firstName || ' ' || person.lastName AS person_name, 
       friend.firstName || ' ' || friend.lastName AS friend_name

คิวรีนี้จะค้นหาเพื่อน ๆ (คนที่รู้จักกัน) ซึ่งทั้งสองคนเกิดก่อนปี 1999 รูปแบบ (person:Person)-[:knows]-(friend:Person) จะแสดงโครงสร้างความสัมพันธ์ที่คุณกําลังค้นหา —เหมือนกับการวาดไดอะแกรมข้อมูลของคุณ

พื้นฐาน GQL

ก่อนที่จะดําดิ่งลงไปในคิวรี ให้ทําความเข้าใจแนวคิดหลักเหล่านี้ที่ก่อให้เกิดรากฐานของ GQL:

  • กราฟจัดเก็บ ข้อมูลของคุณเป็นโหนด (เอนทิตี) และขอบ (ความสัมพันธ์) โดยแต่ละอันมีป้ายกํากับและคุณสมบัติ
  • ชนิดของกราฟ ทําหน้าที่เหมือน schema ซึ่งกําหนดโหนดและขอบที่สามารถมีได้ในกราฟของคุณ
  • ข้อจํากัด คือกฎและข้อจํากัดเพิ่มเติมที่กําหนดโดยประเภทกราฟบนกราฟเพื่อบังคับใช้ความสมบูรณ์ของข้อมูล
  • คิวรี ใช้คําสั่งเช่น MATCH, FILTERและ RETURN เพื่อประมวลผลข้อมูลและแสดงผลลัพธ์
  • รูปแบบ อธิบายโครงสร้างกราฟที่คุณต้องการค้นหาโดยใช้ไวยากรณ์ของวิชวลที่ใช้งานง่าย
  • นิพจน์ ทําการคํานวณและการเปรียบเทียบบนข้อมูลของคุณ คล้ายกับนิพจน์ SQL
  • เพรดิเคต เป็นนิพจน์ค่าบูลีนที่ใช้ในการกรองผลลัพธ์ภายในคิวรี
  • ชนิดของค่า จะกําหนดชนิดของค่าที่คุณสามารถประมวลผลและจัดเก็บได้

การทําความเข้าใจข้อมูลกราฟ

ในการทํางานอย่างมีประสิทธิภาพกับ GQL คุณจําเป็นต้องทําความเข้าใจว่ามีการจัดโครงสร้างข้อมูลกราฟอย่างไร พื้นฐานนี้ช่วยให้คุณเขียนคิวรีที่ดียิ่งขึ้นและสร้างแบบจําลองข้อมูลของคุณอย่างมีประสิทธิภาพ

โหนดและขอบ: บล็อกการสร้าง

ใน GQL คุณทํางานกับกราฟคุณสมบัติที่มีป้ายชื่อ กราฟประกอบด้วยองค์ประกอบสองชนิด:

โดยทั่วไปโหนดจะแสดงเอนทิตี ("คํานาม") ในระบบของคุณ —สิ่งต่าง ๆ เช่น บุคคล องค์กร โพสต์ หรือผลิตภัณฑ์ โดยเป็นวัตถุอิสระที่มีอยู่ในโดเมนของคุณ บางครั้งก็เรียกว่าโหนดคํากริยา

ขอบ แสดงความสัมพันธ์ระหว่างเอนทิตี ("คํากริยา") — วิธีที่เอนทิตีของคุณเชื่อมต่อและโต้ตอบ ตัวอย่างเช่น ผู้คนรู้จักกัน (:knows) องค์กรที่ดําเนินงานในภูมิภาคเฉพาะ (:operates) หรือลูกค้าที่ซื้อผลิตภัณฑ์ (:purchased)
บางครั้งขอบยังเรียกว่าความสัมพันธ์

ทุกองค์ประกอบของกราฟจะมีลักษณะดังต่อไปนี้:

  • ID ภายในที่ระบุเฉพาะ
  • ป้ายชื่ออย่างน้อยหนึ่งป้าย —ชื่อที่เป็นคําอธิบาย เช่น Person หรือknows ใน Microsoft Fabric ขอบกราฟจะมีป้ายชื่อเดียวเสมอ
  • คุณสมบัติ - คู่ชื่อ-ค่าที่เก็บข้อมูลเกี่ยวกับองค์ประกอบ (เช่น firstName: "Alice" หรือ )birthday: "19730108"

วิธีจัดโครงสร้างกราฟ

แต่ละขอบเชื่อมต่อโหนดสองรายการอย่างแน่นอน: ต้นทางและปลายทาง การเชื่อมต่อนี้จะสร้างโครงสร้างของกราฟและแสดงความสัมพันธ์ของเอนทิตี้ซึ่งกันและกัน ทิศทางของขอบมีความสําคัญ ซึ่งเป็น Person บุคคลที่ follows สร้าง Person ความสัมพันธ์โดยตรง

Note

กราฟใน Microsoft Fabric ในขณะนี้ไม่รองรับขอบที่ไม่มีทิศทาง

กราฟคุณสมบัติที่รองรับใน Microsoft Fabric มีรูปแบบที่ดีเสมอ ซึ่งหมายความว่าทุก Edge จะเชื่อมต่อโหนดที่ถูกต้องสองโหนด ถ้าคุณเห็นขอบในกราฟ จุดสิ้นสุดทั้งสองจะอยู่ในกราฟเดียวกัน

แบบจําลองกราฟและชนิดกราฟ

โครงสร้างของกราฟใน Microsoft Fabric อธิบายโดย แบบจําลองกราฟ ซึ่งทําหน้าที่เหมือน Schema ฐานข้อมูลสําหรับโดเมนแอปพลิเคชันของคุณ แบบจําลองกราฟกําหนด:

  • โหนดและขอบใดที่สามารถมีอยู่ได้
  • ป้ายชื่อและคุณสมบัติใดที่ป้ายชื่อและคุณสมบัติที่พวกเขาสามารถมีได้
  • วิธีการเชื่อมต่อโหนดและขอบ

นอกจากนี้ แบบจําลองกราฟยังรับประกันความสมบูรณ์ของข้อมูลผ่านข้อจํากัด โดยเฉพาะอย่างยิ่ง ข้อจํากัดของคีย์โหนด ที่ระบุคุณสมบัติที่ระบุแต่ละโหนดที่ไม่ซ้ํากัน

Note

คุณสามารถระบุแบบจําลองกราฟได้โดยใช้ไวยากรณ์มาตรฐาน GQL ซึ่งในกรณีนี้จะเรียกว่าชนิดกราฟ

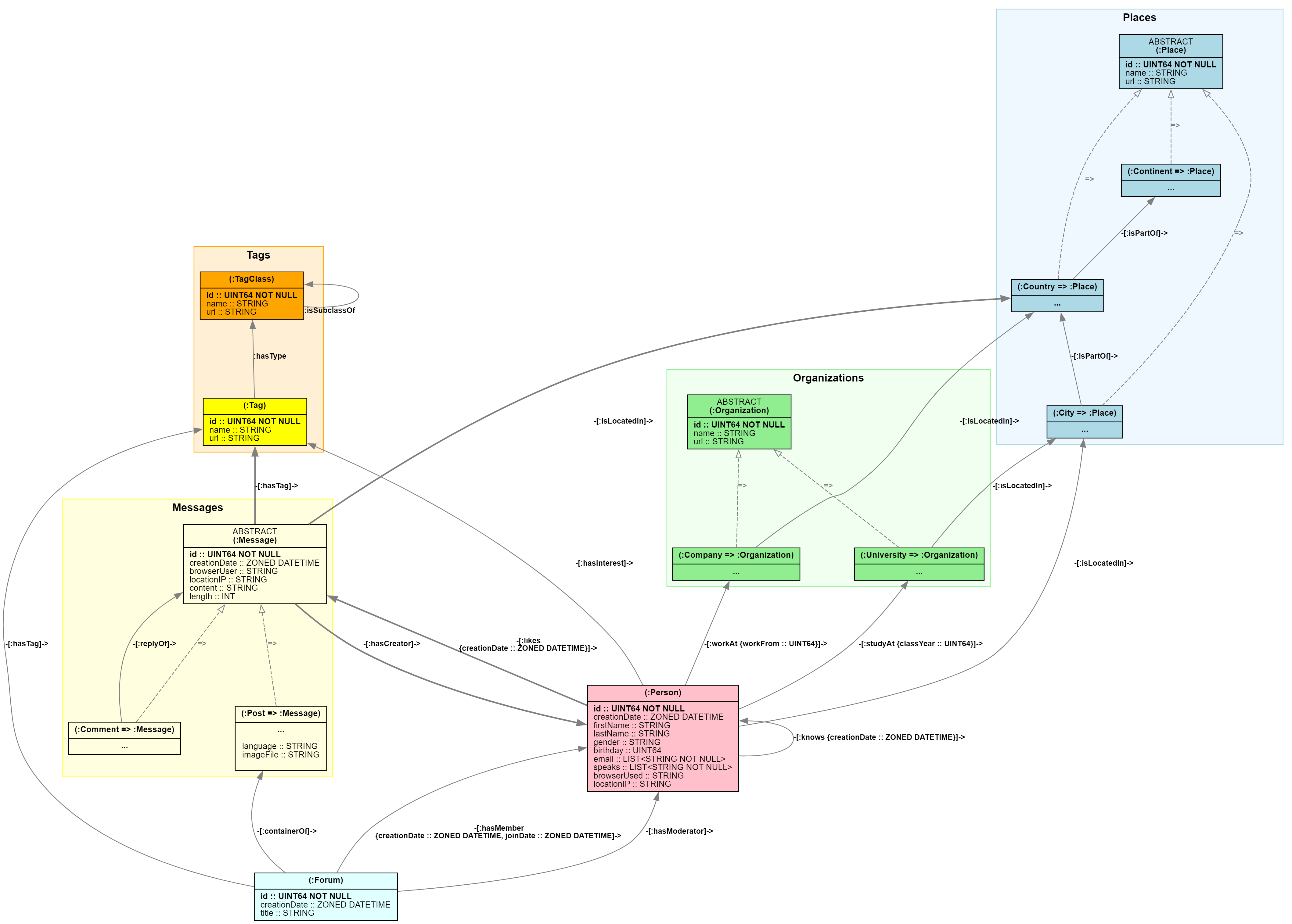
ตัวอย่างที่ใช้งานได้จริง: เครือข่ายทางสังคม

ตลอดทั้งเอกสารนี้ เราใช้ตัวอย่างเครือข่ายสังคมเพื่อแสดงตัวอย่างแนวคิด GQL การทําความเข้าใจโดเมนนี้ช่วยให้คุณทําตามตัวอย่างและใช้รูปแบบที่คล้ายกันกับข้อมูลของคุณเอง

แผนภาพที่แสดงเค้าร่างเครือข่ายสังคมออนไลน์

Note

เครือข่ายสังคมเป็นตัวอย่างมาจาก LDBC SNB (LDBC Social Network Benchmark) ที่เผยแพร่โดย GDC (Graph Data Council) ดูบทความ "มาตรฐานเครือข่ายทางสังคมของ LDBC" สําหรับรายละเอียดเพิ่มเติม

เอนทิตีเครือข่ายสังคมออนไลน์

เครือข่ายสังคมของเราประกอบด้วยโหนดประเภทหลักเหล่านี้ซึ่งแสดงถึงเอนทิตี้ของโดเมน:

บุคคล มีข้อมูลส่วนบุคคล เช่น ชื่อ วันเกิด และเพศ พวกเขาอาศัยอยู่ในเมืองและสร้างการเชื่อมต่อทางสังคม

วาง รูปแบบลําดับชั้นทางภูมิศาสตร์:

  • เมือง เช่น "นิวยอร์ก" หรือ "ลอนดอน"
  • ประเทศ/ภูมิภาค เช่น "สหรัฐอเมริกา" หรือ "สหราชอาณาจักร"
  • ทวีป เช่น "อเมริกาเหนือ" หรือ "ยุโรป"

องค์กร ที่ผู้คนใช้เวลา:

  • มหาวิทยาลัย ที่ผู้คนศึกษา
  • บริษัท ที่ผู้คนทํางาน

เนื้อหาและการสนทนา:

  • ฟอรั่ม พร้อมชื่อเรื่องที่มีโพสต์
  • โพสต์ ที่มีเนื้อหา ภาษา และรูปภาพทางเลือก
  • ข้อคิดเห็น ที่ตอบกลับโพสต์หรือข้อคิดเห็นอื่นๆ
  • แท็ก ที่จัดประเภทเนื้อหาและแสดงถึงความสนใจ

ทุกอย่างเชื่อมต่ออย่างไร

การเชื่อมต่อระหว่างเอนทิตีทําให้เครือข่ายน่าสนใจ:

  • ผู้คนรู้จักกัน (มิตรภาพ, :knows)
  • คนทํางานในบริษัท (:workAt) หรือเรียนที่มหาวิทยาลัย (:studyAt)
  • ผู้คนสร้างโพสต์และแสดงความคิดเห็น (:hasCreator)
  • ผู้คนถูกใจโพสต์และความคิดเห็น (:likes)
  • กระทู้, ฟอรั่ม, ความคิดเห็นสามารถมีแท็ก (:hasTag)
  • ผู้คนมีความสนใจในแท็กที่เฉพาะเจาะจง (:hasInterest)
  • ฟอรัมมีโพสต์ (:containerOf) และมีสมาชิก (:hasMember) และผู้ดูแล (:hasModerator)

ขอบกราฟแสดงความสัมพันธ์ของโดเมน เครือข่ายที่สมบูรณ์นี้สร้างโอกาสมากมายสําหรับคิวรีและการวิเคราะห์ที่น่าสนใจ

คิวรี GQL แรกของคุณ

ตอนนี้คุณเข้าใจพื้นฐานของกราฟแล้ว มาดูวิธีการคิวรีข้อมูลกราฟโดยใช้ GQL กัน ตัวอย่างเหล่านี้สร้างจากเรียบง่ายไปจนถึงซับซ้อน ซึ่งแสดงให้คุณเห็นว่าวิธีการของ GQL ทําให้การคิวรีกราฟใช้งานง่ายและมีประสิทธิภาพอย่างไร

เริ่มต้นอย่างง่าย: ค้นหาทุกคน

เริ่มต้นด้วยแบบสอบถามพื้นฐานที่สุดเท่าที่จะเป็นไปได้ค้นหาชื่อ (ชื่อนามสกุล) ของทุกคน:Personในกราฟ

MATCH (p:Person)
RETURN p.firstName, p.lastName

แบบสอบถามนี้ดําเนินการดังนี้:

  1. MATCH ค้นหาโหนดทั้งหมดที่มีป้ายชื่อ Person
  2. RETURN แสดงชื่อและนามสกุล

เพิ่มการกรอง: ค้นหาบุคคลที่ระบุ

ตอนนี้เรามาค้นหาคนที่มีลักษณะเฉพาะในกรณีนี้ทุกคนชื่ออลิซและแสดงชื่อและวันเกิดของพวกเขา

MATCH (p:Person)
FILTER p.firstName = 'Annemarie'
RETURN p.firstName, p.lastName, p.birthday

แบบสอบถามนี้ดําเนินการดังนี้:

  1. MATCH ค้นหาโหนดทั้งหมด (p) ที่มีป้ายกํากับว่า บุคคล
  2. FILTER โหนด (p) ที่มีชื่อจริงคือ อลิซ
  3. RETURN แสดงชื่อ นามสกุล และวันเกิด

โครงสร้างคิวรีพื้นฐาน

คิวรี GQL พื้นฐานทั้งหมดเป็นไปตามรูปแบบที่สอดคล้องกัน: ลําดับคําสั่งที่ทํางานร่วมกันเพื่อค้นหา กรอง และส่งกลับข้อมูล คิวรีส่วนใหญ่เริ่มต้นด้วย MATCH เพื่อค้นหารูปแบบในกราฟและลงท้ายด้วย RETURN เพื่อระบุผลลัพธ์

ต่อไปนี้เป็นแบบสอบถามง่ายๆ ที่ค้นหาคู่ของคนที่รู้จักกันและมีวันเกิดเดียวกัน แล้วส่งกลับจํานวนทั้งหมดของคู่เพื่อนเหล่านั้น

MATCH (n:Person)-[:knows]-(m:Person)
FILTER n.birthday = m.birthday
RETURN count(*) AS same_age_friends

แบบสอบถามนี้ดําเนินการดังนี้:

  1. MATCH ค้นหาคู่ทั้งหมดของ Person โหนดที่รู้จักกันและกัน
  2. FILTER เก็บเฉพาะคู่ที่ทั้งสองมีวันเกิดเดียวกัน
  3. RETURN นับจํานวนคู่ของเพื่อนดังกล่าวที่มีอยู่

เคล็ดลับ

นอกจากนี้ การกรองยังสามารถดําเนินการได้โดยตรงในฐานะส่วนหนึ่งของรูปแบบโดยการผนวก WHERE ส่วนคําสั่ง ตัวอย่างเช่น MATCH (n:Person WHERE n.age > 23) จะจับคู่ Person โหนดที่มี age คุณสมบัติมากกว่า 23 เท่านั้น

Note

GQL สนับสนุนข้อคิดเห็นของบรรทัดรูปแบบ // C ข้อคิดเห็นบรรทัดสไตล์ -- SQL และบล็อกข้อคิดเห็นแบบ C-style /* */

คําชี้แจงทั่วไป

  • MATCH: ระบุรูปแบบกราฟที่จะค้นหา - นี่คือที่ที่คุณกําหนดโครงสร้างของข้อมูลที่คุณสนใจ
  • LET: กําหนดตัวแปรใหม่หรือค่าที่คํานวณโดยอิงจากข้อมูลที่ตรงกัน และเพิ่มคอลัมน์ที่ได้รับลงในผลลัพธ์
  • FILTER: จํากัดผลลัพธ์ให้แคบลงโดยใช้เงื่อนไข - ลบแถวที่ไม่ตรงตามเกณฑ์
  • ORDER BY: จัดเรียงข้อมูลที่กรอง - ช่วยจัดระเบียบผลลัพธ์ตามฟิลด์อย่างน้อยหนึ่งฟิลด์
  • OFFSET และ LIMIT: จํากัดจํานวนแถวที่ส่งคืน ซึ่งมีประโยชน์สําหรับการแบ่งหน้าหรือการค้นหา k-top k
  • RETURN: ระบุผลลัพธ์สุดท้าย—กําหนดข้อมูลที่ควรรวมอยู่ในชุดผลลัพธ์และทําการรวม

คําสั่งทํางานร่วมกันอย่างไร

คําสั่ง GQL สร้างไปป์ไลน์ โดยแต่ละคําสั่งจะประมวลผลผลลัพธ์ของคําสั่งก่อนหน้า การดําเนินการตามลําดับนี้ทําให้การสืบค้นง่ายต่อการอ่านและแก้ไขข้อบกพร่อง เนื่องจากลําดับการดําเนินการตรงกับลําดับการอ่าน

ประเด็นสําคัญ:

  • คําสั่งดําเนินการตามลําดับอย่างมีประสิทธิภาพ
  • แต่ละคําสั่งจะแปลงข้อมูลและส่งต่อไปยังคําสั่งถัดไป
  • สิ่งนี้จะสร้างโฟลว์ข้อมูลที่ชัดเจนและคาดการณ์ได้ซึ่งช่วยลดความยุ่งยากในการสืบค้นที่ซับซ้อน

สําคัญ

ภายใน การดําเนินการของคําสั่งสามารถจัดลําดับใหม่ได้ และ Microsoft Fabric สามารถดําเนินการคําสั่งแต่ละรายการแบบขนานกันเพื่อเพิ่มประสิทธิภาพสูงสุด อย่างไรก็ตาม สิ่งนี้จะไม่ส่งผลต่อความถูกต้องของผลลัพธ์

ตัวอย่าง

คําค้นหา GQL ต่อไปนี้จะค้นหาบุคคล 10 คนแรกที่ทํางานในบริษัทที่มี "Air" อยู่ในชื่อ จัดเรียงตามชื่อเต็ม และส่งคืนชื่อเต็มพร้อมกับชื่อบริษัท

-- Data flows: Match → Let → Filter → Order → Limit → Return
MATCH (p:Person)-[:workAt]->(c:Company)           -- Input: unit table, Output: (p, c) table
LET fullName = p.firstName || ' ' || p.lastName   -- Input: (p, c) table, Output: (p, c, fullName) table
FILTER c.name CONTAINS 'Air'                      -- Input: (p, c, fullName) table, Output: filtered table
ORDER BY fullName                                 -- Input: filtered table, Output: sorted table
LIMIT 10                                          -- Input: sorted table, Output: top 10 rows table
RETURN fullName, c.name AS companyName            -- Input: top 10 rows table
                                                  -- Output: projected (fullName, companyName) result table

แบบสอบถามนี้ดําเนินการดังนี้:

  1. MATCH ค้นหาผู้ที่ทํางานในบริษัทที่มีคําว่า "Air" อยู่ในชื่อ
  2. LET สร้างชื่อเต็มโดยการรวมชื่อและนามสกุลเข้าด้วยกัน
  3. FILTER เก็บเฉพาะพนักงานของ Contoso
  4. ORDER BY เรียงตามชื่อเต็ม
  5. LIMIT รับผลลัพธ์ 10 รายการแรก
  6. RETURN ส่งคืนชื่อและที่ตั้งบริษัท

ตัวแปรเชื่อมต่อข้อมูลของคุณ

ตัวแปร (เช่น p, cและ fullName ในตัวอย่างก่อนหน้านี้) ดําเนินการข้อมูลระหว่างคําสั่ง เมื่อคุณนําชื่อตัวแปรกลับมาใช้ใหม่ GQL จะทําให้แน่ใจว่าชื่อนั้นอ้างอิงถึงข้อมูลเดียวกันโดยอัตโนมัติ เพื่อสร้างเงื่อนไขการรวมที่มีประสิทธิภาพ ตัวแปรบางครั้งเรียกว่าตัวแปรการผูก

ตัวแปรสามารถจัดประเภทได้หลายวิธี:

โดยการรวมแหล่งข้อมูล:

  • ตัวแปรรูปแบบ - ผูกตามรูปแบบกราฟที่ตรงกัน
  • ตัวแปรปกติ - ผูกกับโครงสร้างภาษาอื่น

ชนิดตัวแปรของรูปแบบ:

  • ตัวแปรองค์ประกอบ - ผูกกับค่าการอ้างอิงองค์ประกอบของกราฟ
    • ตัวแปรโหนด - ผูกกับแต่ละโหนด
    • ตัวแปร Edge - ผูกกับขอบแต่ละด้าน
  • ตัวแปรเส้นทาง - ผูกกับค่าเส้นทางที่แสดงเส้นทางที่ตรงกัน

ตามระดับอ้างอิง:

  • ตัวแปร Singleton - ผูกกับค่าอ้างอิงองค์ประกอบแต่ละรายการจากรูปแบบ
  • ตัวแปรกลุ่ม - ผูกกับรายการของค่าอ้างอิงองค์ประกอบจากรูปแบบความยาวตัวแปร (ดู เทคนิคการรวมขั้นสูง)

ผลลัพธ์ของการดําเนินการและผลลัพธ์

เมื่อคุณเรียกใช้คิวรี คุณจะได้รับ ผลลัพธ์การดําเนินการ ที่ประกอบด้วย:

  • ตารางผลลัพธ์ (ไม่บังคับ) ที่มีข้อมูลจากคําสั่งของคุณRETURN
  • ข้อมูลสถานะ ที่แสดงว่าคิวรีสําเร็จหรือไม่

ตารางผลลัพธ์

ตารางผลลัพธ์ - ถ้ามี คือผลลัพธ์ที่แท้จริงของการดําเนินการคิวรี

ตารางผลลัพธ์ประกอบด้วยข้อมูลเกี่ยวกับชื่อและชนิดของคอลัมน์ ลําดับชื่อคอลัมน์ที่ต้องการใช้สําหรับการแสดงผลลัพธ์ ไม่ว่าตารางจะถูกเรียงลําดับและ แถวจริงหรือไม่

Note

ในกรณีที่การดําเนินการล้มเหลว จะไม่มีตารางผลลัพธ์รวมอยู่ในผลลัพธ์การดําเนินการ

ข้อมูลสถานะ

เงื่อนไขที่น่าจดจําต่าง ๆ (เช่น ข้อผิดพลาดหรือคําเตือน) จะถูกตรวจพบในระหว่างการดําเนินการของคิวรี เงื่อนไขดังกล่าวแต่ละเงื่อนไขจะถูกบันทึกโดยวัตถุสถานะในข้อมูลสถานะของผลลัพธ์การดําเนินการ

ข้อมูลสถานะประกอบด้วยออบเจ็กต์สถานะหลักและ (อาจว่างเปล่า) ของออบเจ็กต์สถานะเพิ่มเติม วัตถุสถานะหลักจะปรากฏขึ้นเสมอ และระบุว่าการดําเนินการคิวรีสําเร็จหรือล้มเหลว

ออบเจ็กต์สถานะทั้งหมดมีรหัสสถานะ 5 หลัก (เรียกว่า GQLSTATUS) ที่ระบุเงื่อนไขที่บันทึกไว้และข้อความที่อธิบาย

รหัสสถานะความสําเร็จ:

GQLSTATUS ข้อความ เมื่อ
00000 หมายเหตุ: การดําเนินการเสร็จสมบูรณ์ ความสําเร็จที่มีอย่างน้อยหนึ่งแถว
00001 หมายเหตุ: การเสร็จสมบูรณ์ - ละเว้นผลลัพธ์ สําเร็จโดยไม่มีตาราง (ไม่ได้ใช้งานในขณะนี้)
02000 หมายเหตุ: ไม่มีข้อมูล สําเร็จด้วยศูนย์แถว

รหัสสถานะอื่น ๆ จะระบุข้อผิดพลาดหรือคําเตือนที่ตรวจพบในระหว่างการดําเนินการคิวรี

สําคัญ

ในรหัสแอปพลิเคชัน คุณต้องใช้รหัสสถานะเพื่อทดสอบเงื่อนไขบางอย่างเสมอ รหัสสถานะรับประกันว่าจะมีความเสถียรและความหมายทั่วไปจะไม่เปลี่ยนแปลงในอนาคต อย่าทดสอบเนื้อหาของข้อความ เนื่องจากข้อความที่เป็นรูปธรรมที่รายงานสําหรับรหัสสถานะอาจเปลี่ยนแปลงได้ในอนาคตขึ้นอยู่กับคิวรีหรือแม้กระทั่งระหว่างการดําเนินการคิวรีเดียวกัน

นอกจากนี้ ออบเจ็กต์สถานะสามารถประกอบด้วยออบเจ็กต์สถานะพื้นฐานและเรกคอร์ดการวินิจฉัยที่มีการระบุลักษณะเงื่อนไขที่บันทึกไว้

แนวคิดและข้อความสําคัญ

ส่วนนี้ครอบคลุมถึงบล็อกการสร้างหลักที่คุณจําเป็นต้องเขียนคิวรี GQL ที่มีประสิทธิภาพ แนวคิดแต่ละแบบจะสร้างขึ้นเพื่อทักษะการเขียนคิวรีที่ใช้งานได้จริง

รูปแบบกราฟ: โครงสร้างการค้นหา

รูปแบบกราฟเป็นหัวใจของคิวรี GQL ซึ่งช่วยให้คุณสามารถอธิบายโครงสร้างข้อมูลที่คุณกําลังค้นหาโดยใช้ไวยากรณ์วิชวลที่ใช้งานง่ายที่มีลักษณะเหมือนความสัมพันธ์ที่คุณต้องการค้นหา

รูปแบบอย่างง่าย:

เริ่มต้นด้วยรูปแบบความสัมพันธ์พื้นฐาน:

-- Find direct friendships
(p:Person)-[:knows]->(f:Person)

-- Find people working at any company
(p:Person)-[:workAt]->(c:Company)

-- Find cities in any country/region
(ci:City)-[:isPartOf]->(co:Country)  

รูปแบบที่มีข้อมูลที่เฉพาะเจาะจง:

-- Find who works at Microsoft specifically
(p:Person)-[:workAt]->(c:Company)
WHERE p.firstName = 'Annemarie'

-- Find friends who are both young
(p:Person)-[:knows]->(f:Person)  
WHERE p.birthday > 19950101 AND f.birthday > 19950101

นิพจน์ป้ายชื่อสําหรับการเลือกเอนทิตีแบบยืดหยุ่น:

(:Person|Company)-[:isLocatedIn]->(p:City|Country)  -- OR with |
(:Place&City)                                       -- AND with &  
(:Person&!Company)                                  -- NOT with !

Note

โมเดลกราฟที่มีป้ายกํากับหลายองค์ประกอบยังไม่ได้รับการสนับสนุน (ปัญหาที่ทราบแล้ว)

นิพจน์ป้ายชื่อช่วยให้คุณจับคู่โหนดชนิดต่าง ๆ ในรูปแบบเดียว ทําให้คิวรีของคุณมีความยืดหยุ่นมากขึ้น

การใช้ตัวแปรซ้ําสร้างการรวมที่มีประสิทธิภาพ:

-- Find coworkers: people who work at the same company
(c:Company)<-[:workAt]-(x:Person)-[:knows]-(y:Person)-[:workAt]->(c)

การนําตัวแปร c กลับมาใช้ใหม่ช่วยให้แน่ใจว่าทั้งสองคนทํางานในบริษัท เดียวกัน เพื่อสร้างข้อจํากัดการรวมอัตโนมัติ รูปแบบนี้เป็นรูปแบบหลักสําหรับการแสดงความสัมพันธ์ "เอนทิตีเดียวกัน"

สําคัญ

ข้อมูลเชิงลึกที่สําคัญ: ตัวแปรนํามาใช้ใหม่ในรูปแบบจะสร้างข้อจํากัดเชิงโครงสร้าง เทคนิคนี้เป็นวิธีที่คุณแสดงความสัมพันธ์ของกราฟที่ซับซ้อน เช่น "เพื่อนที่ทํางานในบริษัทเดียวกัน" หรือ "บุคคลในเมืองเดียวกัน"

การกรองระดับรูปแบบด้วย WHERE:

-- Filter during pattern matching (more efficient)
(p:Person WHERE p.birthday < 19940101)-[:workAt]->(c:Company WHERE c.id > 1000)

-- Filter edges during matching  
(p:Person)-[w:workAt WHERE w.workFrom >= 2000]->(c:Company)

รูปแบบความยาวตัวแปรที่ผูกไว้:

(:Person)-[:knows]->{1,3}(:Person)  -- Friends up to 3 degrees away

รูปแบบต่อท้ายสําหรับการกลับรายการอิสระตามรอบ:

ใช้ TRAIL รูปแบบเพื่อป้องกันรอบระหว่างการย้อนกลับของกราฟ เพื่อให้แน่ใจว่าแต่ละขอบถูกเยี่ยมชมมากที่สุดหนึ่งครั้ง:

-- Find paths without visiting the same :knows edge twice
MATCH TRAIL (src:Person)-[:knows]->{1,4}(dst:Person)
WHERE src.firstName = 'Alice' AND dst.firstName = 'Bob'
RETURN count(*) AS num_connections
-- Find acyclic paths in social networks
MATCH TRAIL (p:Person)-[e:knows]->{,3}(celebrity:Person)
RETURN 
  p.firstName || ' ' || p.lastName AS person_name, 
  celebrity.firstName || ' ' || celebrity.lastName AS celebrity_name, 
  count(e) AS distance
LIMIT 1000

การผูกขอบความยาวตัวแปร:

ในรูปแบบความยาวตัวแปร ตัวแปร edge จะรวบรวมข้อมูลที่แตกต่างกันตามบริบท:

-- Edge variable 'e' binds to a single edge for each result row
MATCH (p:Person)-[e:knows]->(friend:Person)
RETURN p.firstName, e.creationDate, friend.firstName  -- e refers to one specific relationship
LIMIT 1000

-- Edge variable 'e' binds to a group list of all edges in the path
MATCH (p:Person)-[e:knows]->{2,4}(friend:Person)  
RETURN 
  p.firstName || ' ' || p.lastName AS person_name, 
  friend.firstName || ' ' || friend.lastName AS friend_name, 
  -- e is a list
  size(e) AS num_edges
LIMIT 1000

ความแตกต่างนี้เป็นสิ่งสําคัญสําหรับการใช้ตัวแปรขอบอย่างถูกต้อง

รูปแบบที่ซับซ้อนกับความสัมพันธ์หลายรายการ:

MATCH (p:Person), (p)-[:workAt]->(c:Company), (p)-[:isLocatedIn]->(city:City)
RETURN p.firstName, p.lastName, c.name AS company_name, city.name AS city_name
LIMIT 1000

รูปแบบนี้จะค้นหาผู้คนพร้อมกับทั้งที่ทํางานและที่อยู่อาศัยของพวกเขาแสดงให้เห็นว่าบุคคลหนึ่งเชื่อมต่อกับเอนทิตีอื่น ๆ หลายๆ อย่างอย่างไร

คําชี้แจงหลัก

GQL มีชนิดคําสั่งเฉพาะที่ทํางานร่วมกันเพื่อประมวลผลข้อมูลกราฟของคุณทีละขั้นตอน การทําความเข้าใจคําสั่งเหล่านี้เป็นสิ่งจําเป็นสําหรับการสร้างคิวรีที่มีประสิทธิภาพ

MATCH ถ้อยแถลง

วากยสัมพันธ์:

MATCH <graph pattern>, <graph pattern>, ... [ WHERE <predicate> ]

คําสั่ง MATCH ใช้ข้อมูลป้อนเข้าและค้นหารูปแบบกราฟ รวมตัวแปรอินพุตด้วยตัวแปรรูปแบบและส่งออกชุดค่าที่ตรงกันทั้งหมด

ตัวแปรอินพุตและเอาต์พุต:

-- Input: unit table (no columns, one row)
-- Pattern variables: p, c  
-- Output: table with (p, c) columns for each person-company match
MATCH (p:Person)-[:workAt]->(c:Company)

การกรองระดับคําสั่งด้วย WHERE:

-- Filter pattern matches
MATCH (p:Person)-[:workAt]->(c:Company) WHERE p.lastName = c.name

รายการที่ตรงกันทั้งหมดสามารถกรองได้โดยใช้ WHEREหลีกเลี่ยงคําสั่งแยกต่างหากFILTER

การเข้าร่วมกับตัวแปรอินพุต:

เมื่อ MATCH ไม่ใช่คําสั่งแรก จะรวมข้อมูลป้อนเข้าที่มีการจับคู่รูปแบบ:

...
-- Input: table with 'targetCompany' column
-- Implicit join: targetCompany (equality join)
-- Output: table with (targetCompany, p, r) columns
MATCH (p:Person)-[r:workAt]->(targetCompany)

สําคัญ

กราฟใน Microsoft Fabric ยังไม่สนับสนุนองค์ประกอบคําสั่งโดยพลการ ดูบทความเกี่ยวกับข้อจํากัดในปัจจุบัน

ลักษณะการทํางานการรวมคีย์:

วิธี MATCH จัดการการเข้าร่วมข้อมูล:

  • ความเท่ากันของตัวแปร: ตัวแปรอินพุตเข้าร่วมกับตัวแปรรูปแบบโดยใช้การจับคู่ความเท่ากัน
  • การรวมภายใน: แถวอินพุตที่ไม่มีรูปแบบที่ตรงกันจะถูกละทิ้ง (ไม่มีการรวมด้านซ้าย/ขวา)
  • ลําดับการกรอง: ตัวกรองระดับ WHERE คําสั่งหลังจากการจับคู่รูปแบบเสร็จสมบูรณ์
  • การเชื่อมต่อรูปแบบ: รูปแบบหลายรูปแบบต้องแชร์ตัวแปรอย่างน้อยหนึ่งตัวแปรเพื่อการเข้าร่วมที่เหมาะสม
  • ประสิทธิภาพ: ตัวแปรที่ใช้ร่วมกันสร้างข้อจํากัดของการรวมที่มีประสิทธิภาพ

สําคัญ

ข้อจํากัด: ถ้านี่ MATCH ไม่ใช่คําสั่งแรก ตัวแปรป้อนเข้าอย่างน้อยหนึ่งตัวแปรต้องรวมกับตัวแปรรูปแบบ รูปแบบหลายรูปแบบต้องมีตัวแปรหนึ่งตัวแปรที่เหมือนกัน

รูปแบบหลายรายการจําเป็นต้องใช้ตัวแปรที่ใช้ร่วมกัน:

-- Shared variable 'p' joins the two patterns
-- Output: people with both workplace and residence data
MATCH (p:Person)-[:workAt]->(c:Company), 
      (p)-[:isLocatedIn]->(city:City)

LET ถ้อยแถลง

วากยสัมพันธ์:

LET <variable> = <expression>, <variable> = <expression>, ...

คําสั่ง LET จะสร้างตัวแปรที่คํานวณและเปิดใช้งานการแปลงข้อมูลภายในไปป์ไลน์คิวรีของคุณ

การสร้างตัวแปรพื้นฐาน:

MATCH (p:Person)
LET fullName = p.firstName || ' ' || p.lastName
RETURN *
LIMIT 1000

การคํานวณที่ซับซ้อน:

MATCH (p:Person)
LET adjustedAge = 2000 - (p.birthday / 10000),
    fullProfile = p.firstName || ' ' || p.lastName || ' (' || p.gender || ')'
RETURN *
LIMIT 1000

ลักษณะการทํางานหลัก:

  • นิพจน์จะถูกประเมินสําหรับแถวอินพุตทั้งหมด
  • ผลลัพธ์กลายเป็นคอลัมน์ใหม่ในตารางผลลัพธ์
  • ตัวแปรสามารถอ้างอิงได้เฉพาะตัวแปรที่มีอยู่จากคําสั่งก่อนหน้านี้เท่านั้น
  • การกําหนดหลายรายการในหนึ่ง LET รายการจะถูกประเมินแบบขนาน (ไม่มีการอ้างอิงโยง)

FILTER ถ้อยแถลง

วากยสัมพันธ์:

FILTER [ WHERE ] <predicate>

คําสั่ง FILTER ให้การควบคุมอย่างแม่นยําว่าข้อมูลใดดําเนินการผ่านไปป์ไลน์คิวรีของคุณ

การกรองพื้นฐาน:

MATCH (p:Person)
FILTER p.birthday < 19980101 AND p.gender = 'female'
RETURN *

เงื่อนไขเชิงตรรกะที่ซับซ้อน:

MATCH (p:Person)
FILTER (p.gender = 'male' AND p.birthday < 19940101) 
  OR (p.gender = 'female' AND p.birthday < 19990101)
  OR p.browserUsed = 'Edge'
RETURN *

รูปแบบการกรอง Null-aware:

ใช้รูปแบบเหล่านี้เพื่อจัดการค่า null อย่างปลอดภัย:

  • ตรวจสอบค่า: p.firstName IS NOT NULL - มีชื่อ
  • ตรวจสอบข้อมูล: p.id > 0 - รหัสที่ถูกต้อง
  • จัดการข้อมูลที่ขาดหายไป: NOT coalesce(p.locationIP, '127.0.0.1') STARTS WITH '127.0.0' - ไม่ได้เชื่อมต่อจากเครือข่ายภายใน
  • รวมเงื่อนไข: ใช้กับ AND/OR การตรวจสอบ null อย่างชัดเจนสําหรับตรรกะที่ซับซ้อน

ข้อควรระวัง

โปรดจําไว้ว่าเงื่อนไขที่เกี่ยวข้องกับค่า null จะส่งกลับ UNKNOWNซึ่งกรองแถวเหล่านั้นออก ใช้การตรวจสอบอย่างชัดเจน IS NULL เมื่อคุณต้องการตรรกะการรวม null

ORDER BY ถ้อยแถลง

วากยสัมพันธ์:

ORDER BY <expression> [ ASC | DESC ], <expression> [ ASC | DESC ], ...

การเรียงลําดับหลายระดับด้วยนิพจน์ที่คํานวณ:

MATCH (p:Person)
RETURN *
ORDER BY p.firstName DESC,               -- Primary: by first name (Z-A)
         p.birthday ASC,                 -- Secondary: by age (oldest first)
         p.id DESC                       -- Tertiary: by ID (highest first)

การจัดการ Null ในการเรียงลําดับ:

ORDER BY coalesce(p.gender, 'not specified') DESC -- Treat NULL as 'not specified'

เรียงลําดับรายละเอียดลักษณะการทํางาน:

ทําความเข้าใจวิธีการ ORDER BY ทํางาน:

  • การประเมินนิพจน์: นิพจน์จะถูกประเมินสําหรับแต่ละแถว จากนั้นผลลัพธ์จะกําหนดลําดับแถว
  • คีย์การเรียงลําดับหลายคีย์: สร้างการจัดลําดับแบบลําดับชั้น (หลัก รอง ภูมิศาสตร์ และอื่น ๆ)
  • การจัดการ Null: NULL จะถือว่าเป็นค่าที่น้อยที่สุดในการเปรียบเทียบเสมอ
  • ลําดับเริ่มต้น: ASC (จากน้อยไปหามาก) เป็นค่าเริ่มต้น DESC (จากมากไปหาน้อย) ต้องระบุอย่างชัดเจน
  • การเรียงลําดับจากการคํานวณ: คุณสามารถเรียงลําดับตามค่าจากการคํานวณ ไม่ใช่แค่คุณสมบัติที่เก็บไว้เท่านั้น

ข้อควรระวัง

ลําดับการจัดเรียงที่สร้างขึ้นโดย ORDER BY จะมองเห็นได้ในคําสั่งต่อไปนี้เท่านั้น ดังนั้น ORDER BY ตามด้วย RETURN * จะไม่สร้างผลลัพธ์ที่เรียงลําดับ

เปรียบเทียบ:

MATCH (a:Person)-[r:knows]->(b:Person)
LET aName = a.firstName || ' ' || a.lastName
LET bName = b.firstName || ' ' || b.lastName
ORDER BY r.creationDate DESC
/* intermediary result _IS_ guaranteed to be ordered here */
RETURN aName, bName, r.creationDate AS since
/* final result _IS_ _NOT_ guaranteed to be ordered here  */

กับ:

MATCH (a:Person)-[r:knows]->(b:Person)
LET aName = a.firstName || ' ' || a.lastName
LET bName = b.firstName || ' ' || b.lastName
/* intermediary result _IS_ _NOT_ guaranteed to be ordered here */
RETURN aName, bName, r.creationDate AS since
ORDER BY r.creationDate DESC
/* final result _IS_ guaranteed to be ordered here              */

ซึ่งมีผลลัพธ์ทันทีสําหรับคิวรี "Top-k": LIMIT ต้องทําตาม ORDER BY คําสั่งที่สร้างลําดับการจัดเรียงตามที่ต้องการเสมอ

OFFSET และ LIMIT ข้อความ

วากยสัมพันธ์:

  OFFSET <offset> [ LIMIT <limit> ]
| LIMIT <limit>

รูปแบบทั่วไป:

-- Basic top-N query
MATCH (p:Person)
RETURN *
ORDER BY p.id DESC
LIMIT 10                                 -- Top 10 by ID

สําคัญ

เพื่อให้ได้ผลลัพธ์การแบ่งหน้าที่สามารถคาดการณ์ได้ โปรดใช้ ORDER BY ก่อน OFFSET และ LIMIT เพื่อให้แน่ใจว่าแถวที่เรียงลําดับในคิวรีต่าง ๆ สอดคล้องกัน

RETURN: การคาดการณ์ผลลัพธ์พื้นฐาน

วากยสัมพันธ์:

RETURN [ DISTINCT ] <expression> [ AS <alias> ], <expression> [ AS <alias> ], ...
[ ORDER BY <expression> [ ASC | DESC ], <expression> [ ASC | DESC ], ... ]
[ OFFSET <offset> ]
[ LIMIT <limit> ]

คําสั่ง RETURN สร้างผลลัพธ์สุดท้ายของคิวรีโดยการระบุข้อมูลที่ปรากฏในตารางผลลัพธ์

ผลลัพธ์พื้นฐาน:

MATCH (p:Person)-[:workAt]->(c:Company)
RETURN p.firstName || ' ' || p.lastName AS name, 
       p.birthday, 
       c.name

ใช้นามแฝงเพื่อความชัดเจน:

MATCH (p:Person)-[:workAt]->(c:Company)
RETURN p.firstName AS first_name, 
       p.lastName AS last_name,
       c.name AS company_name

รวมกับการเรียงลําดับและ top-k:

MATCH (p:Person)-[:workAt]->(c:Company)
RETURN p.firstName || ' ' || p.lastName AS name, 
       p.birthday AS birth_year, 
       c.name AS company
ORDER BY birth_year ASC
LIMIT 10

ทําซ้ําการจัดการด้วย DISTINCT:

-- Remove duplicate combinations
MATCH (p:Person)-[:workAt]->(c:Company)
RETURN DISTINCT p.gender, p.browserUsed, p.birthday AS birth_year
ORDER BY p.gender, p.browserUsed, birth_year

รวมกับการรวม:

MATCH (p:Person)-[:workAt]->(c:Company)
RETURN count(DISTINCT p) AS employee_count

RETURN มี GROUP BY: การฉายภาพผลลัพธ์ที่จัดกลุ่มแล้ว

วากยสัมพันธ์:

RETURN [ DISTINCT ] <expression> [ AS <alias> ], <expression> [ AS <alias> ], ...
GROUP BY <variable>, <variable>, ...
[ ORDER BY <expression> [ ASC | DESC ], <expression> [ ASC | DESC ], ... ]
[ OFFSET <offset> ]
[ LIMIT <limit> ]

ใช้ GROUP BY เพื่อจัดกลุ่มแถวตามค่าที่ใช้ร่วมกันและคํานวณฟังก์ชันการรวมภายในแต่ละกลุ่ม

การจัดกลุ่มพื้นฐานที่มีการรวม:

MATCH (p:Person)-[:workAt]->(c:Company)
LET companyName = c.name
RETURN companyName, 
       count(*) AS employeeCount,
       avg(p.birthday) AS avg_birth_year
GROUP BY companyName
ORDER BY employeeCount DESC

การจัดกลุ่มแบบหลายคอลัมน์:

MATCH (p:Person)
LET gender = p.gender
LET browser = p.browserUsed
RETURN gender,
       browser,
       count(*) AS person_count,
       avg(p.birthday) AS avg_birth_year,
       min(p.creationDate) AS first_joined,
       max(p.id) AS highest_id
GROUP BY gender, browser
ORDER BY avg_birth_year DESC
LIMIT 10

Note

สําหรับเทคนิคการรวมขั้นสูง รวมถึงการรวมแนวนอนผ่านรูปแบบความยาวตัวแปร ดู เทคนิคการรวมขั้นสูง

ชนิดข้อมูล: การทํางานกับค่า

GQL สนับสนุนชนิดข้อมูลที่หลากหลายสําหรับการจัดเก็บและจัดการข้อมูลชนิดต่าง ๆ ในกราฟของคุณ

ชนิดค่าพื้นฐาน:

  • ตัวเลข: INT64, , UINT64DOUBLEสําหรับการคํานวณและการวัด
  • ข้อความ: STRING สําหรับชื่อ คําอธิบาย และข้อมูลที่เป็นข้อความ
  • ตรรกะ: BOOL ที่มีสามค่า: TRUE, FALSE และ UNKNOWN (สําหรับการจัดการ null)
  • เวลา: ZONED DATETIME สําหรับการประทับเวลาที่มีข้อมูลโซนเวลา
  • คอลเลกชัน: LIST<T> สําหรับหลายค่าประเภท Tเดียวกัน สําหรับ PATH ผลลัพธ์การสํารวจกราฟ
  • องค์ประกอบกราฟ: NODE และ EDGE สําหรับการอ้างอิงข้อมูลกราฟ

สําคัญ

ค่าบางชนิดไม่ได้รับการสนับสนุนเป็นชนิดของค่าคุณสมบัติ โดยเฉพาะอย่างยิ่ง ค่าทั้งหมดที่เกี่ยวข้องกับค่าอ้างอิงองค์ประกอบกราฟไม่สามารถใช้เป็นค่าคุณสมบัติได้ (เช่น รายการโหนดหรือเส้นทาง)

สัญพจน์ตัวอย่าง:

42                                     -- Integer literal
"Hello, graph!"                        -- String  literal
TRUE                                   -- Boolean literal
ZONED_DATETIME('2024-01-15T10:30:00Z') -- DateTime with timezone literakl
[1, 2, 3]                              -- Literal list of integers

รูปแบบการจัดการ null ที่สําคัญ:

-- Equality predicates with NULL always returns UNKNOWN
5 = NULL                              -- Evaluates to UNKNOWN (not FALSE!)
NULL = NULL                           -- Evaluates to UNKNOWN (not TRUE!)

-- Use IS NULL predicates for explicit null testing
p.nickname IS NULL                    -- Evaluates to TRUE if nickname is null
p.nickname IS NOT NULL                -- Evaluates to TRUE if nickname has a value

-- Use the COALESCE function for null-safe value selection
coalesce(p.nickname, p.firstName, '???')  -- Evaluates to first non-null value

ความหมายโดยนัยของตรรกะแบบสามค่า:

-- In FILTER statements, only TRUE values pass through
FILTER p.birthday > 0        -- Removes rows where birthday is null or missing or zero

-- It's important to understand that NOT UNKNOWN = UNKNOWN
FILTER NOT (p.birthday > 0)  -- Removes rows where birthday is null or missing or positive

-- Use explicit null handling for inclusive filtering
FILTER p.birthday < 19980101 OR p.birthday IS NULL -- Includes null birthdays

ข้อควรระวัง

ตรรกะสามค่าหมายถึง NULL = NULL ส่งกลับ UNKNOWNไม่ใช่TRUE ลักษณะการทํางานนี้มีผลต่อการกรองและการรวม ใช้ IS NULL เสมอสําหรับการทดสอบ null

นิพจน์: การแปลงและการวิเคราะห์ข้อมูล

นิพจน์ช่วยให้คุณสามารถคํานวณ เปรียบเทียบ และแปลงข้อมูลภายในคิวรีของคุณได้ ซึ่งคล้ายกับนิพจน์ใน SQL แต่มีคุณลักษณะเพิ่มเติมสําหรับการจัดการข้อมูลกราฟ

ชนิดนิพจน์ทั่วไป:

p.birthday < 19980101   -- Birth year comparison  
p.firstName || ' ' || p.lastName               -- String concatenation
count(*)                                       -- Aggregation
p.firstName IN ['Alice', 'Bob']                -- List membership
coalesce(p.firstName, p.lastName)              -- Null handling

องค์ประกอบเพรดิเคตที่ซับซ้อน:

-- Combine conditions with proper precedence
FILTER (p.birthday > 19560101 AND p.birthday < 20061231) 
  AND ((p.gender IN ['male', 'female']) OR (p.browserUsed IS NOT NULL))

-- Use parentheses for clarity and correctness
FILTER p.gender = 'female' AND (p.firstName STARTS WITH 'A' OR p.id > 1000)

การจับคู่รูปแบบสตริง:

-- Pattern matching with different operators
p.locationIP CONTAINS '192.168'      -- Substring search
p.firstName STARTS WITH 'John'       -- Prefix matching  
p.lastName ENDS WITH 'son'           -- Suffix matching

-- Case-insensitive operations
upper(p.firstName) = 'ALICE'         -- Convert to uppercase for comparison

ฟังก์ชันที่มีอยู่ภายในตามประเภท:

GQL มีประเภทฟังก์ชันเหล่านี้สําหรับความต้องการในการประมวลผลข้อมูลที่แตกต่างกัน:

  • ฟังก์ชันการรวม: count(), , sum()avg(), min(), สําหรับการmax()สรุปข้อมูล
  • ฟังก์ชันสตริง: char_length(), upper(), lower(), trim() สําหรับการประมวลผลข้อความ
  • ฟังก์ชันกราฟ: nodes(), edges()labels() สําหรับการวิเคราะห์โครงสร้างกราฟ
  • ฟังก์ชันทั่วไป: coalesce() สําหรับการจัดการค่า null อย่างนุ่มนวล

ลําดับความสําคัญของตัวดําเนินการสําหรับนิพจน์ที่ซับซ้อน:

  1. การเข้าถึงคุณสมบัติ (.)
  2. การคูณ/การหาร (*, /)
  3. การเพิ่ม/การลบ (+, -)
  4. การเปรียบเทียบ (=, , <>, <>, <=, >=)
  5. ค่าลบเชิงตรรกะ (NOT)
  6. การเชื่อมโยงเชิงตรรกะ (AND)
  7. การแบ่งแยกเชิงตรรกะ (OR)

ในรายการด้านบน ตัวดําเนินการที่มีตัวเลขต่ํากว่า "ผูกแน่น" กว่าตัวดําเนินการที่มีตัวเลขสูงกว่า ตัวอย่าง: NOT n.prop OR m.prop เป็น (NOT n.prop) OR m.prop แต่ไม่ใช่ 'NOT (n.prop OR m.prop)

เคล็ดลับ

ใช้วงเล็บเพื่อดําเนินการให้ชัดเจน นิพจน์ที่ซับซ้อนจะง่ายต่อการอ่านและแก้ไขจุดบกพร่องเมื่อจัดกลุ่มชัดเจน

เทคนิคการคิวรีขั้นสูง

ส่วนนี้ครอบคลุมรูปแบบและเทคนิคที่ซับซ้อนสําหรับการสร้างคิวรีกราฟที่ซับซ้อนและมีประสิทธิภาพ รูปแบบเหล่านี้นอกเหนือจากการใช้คําสั่งพื้นฐานเพื่อช่วยให้คุณสร้างคิวรีการวิเคราะห์ที่มีประสิทธิภาพ

องค์ประกอบแบบหลายคําสั่งที่ซับซ้อน

สําคัญ

กราฟใน Microsoft Fabric ยังไม่สนับสนุนองค์ประกอบคําสั่งโดยพลการ ดูบทความเกี่ยวกับข้อจํากัดในปัจจุบัน

การทําความเข้าใจวิธีการเขียนคิวรีที่ซับซ้อนอย่างมีประสิทธิภาพเป็นสิ่งสําคัญสําหรับการคิวรีกราฟขั้นสูง

ความคืบหน้าของรูปแบบแบบหลายขั้นตอน:

-- Build complex analysis step by step
MATCH (company:Company)<-[:workAt]-(employee:Person)
LET companyName = company.name
MATCH (employee)-[:isLocatedIn]->(city:City)
FILTER employee.birthday < 19850101
LET cityName = city.name
RETURN companyName, cityName, avg(employee.birthday) AS avgBirthday, count(employee) AS employeeCount
GROUP BY companyName, cityName
ORDER BY avgBirthday DESC

แบบสอบถามนี้สร้างความซับซ้อนขึ้นเรื่อย ๆ : ค้นหา บริษัท พนักงานที่ตั้งของพนักงานกรอง บริษัท ที่มีพนักงานที่เกิดก่อนปี 1985 คํานวณวันเกิดเฉลี่ยและสรุปและจัดเรียงผลลัพธ์

การใช้การรวมแนวนอน:

-- Find people and their minimum distance to people working at Microsoft
MATCH TRAIL (p:Person)-[e:knows]->{,5}(:Person)-[:workAt]->(:Company { name: 'Microsoft'})
LET p_name = p.lastName || ', ' || p.firstName
RETURN p_name, min(count(e)) AS minDistance 
GROUP BY p_name
ORDER BY minDistance DESC

Note

คิวรีนี้ยังไม่ได้รับการสนับสนุน (ปัญหาที่ทราบ)

ขอบเขตตัวแปรและการควบคุมโฟลว์ขั้นสูง

ตัวแปรเชื่อมต่อข้อมูลในคําสั่งคิวรีและเปิดใช้งานการกลับรายการกราฟที่ซับซ้อน การทําความเข้าใจกฎขอบเขตขั้นสูงช่วยให้คุณเขียนคิวรีแบบหลายคําสั่งที่มีความซับซ้อน

รูปแบบการผูกตัวแปรและการกําหนดขอบเขต:

-- Variables flow forward through subsequent statements 
MATCH (p:Person)                                    -- Bind p 
LET fullName = p.firstName || ' ' || p.lastName     -- Bind concatenation of p.firstName and p.lastName as fullNume
FILTER fullName CONTAINS 'Smith'                    -- Filter for fullNames with “Smith” substring (p is still bound)
RETURN p.id, fullName                               -- Only return p.id and fullName (p is dropped from scope) 

ใช้ตัวแปรซ้ําสําหรับการรวมในคําสั่ง:

-- Multi-statement joins using variable reuse
MATCH (p:Person)-[:workAt]->(:Company)          -- Find people with jobs
MATCH (p)-[:isLocatedIn]->(:City)               -- Same p: people with both job and residence
MATCH (p)-[:knows]->(friend:Person)             -- Same p: their social connections
RETURN *

กฎการกําหนดขอบเขตและข้อจํากัดที่สําคัญ:

-- ✅ Backward references work
MATCH (p:Person)
LET adult = p.birthday < 20061231  -- Can reference p from previous statement
RETURN *

-- ❌ Forward references don't work  
LET adult = p.birthday < 20061231  -- Error: p not yet defined
MATCH (p:Person)
RETURN *

-- ❌ Variables in same LET statement can't reference each other
MATCH (p:Person)
LET name = p.firstName || ' ' || p.lastName,
    greeting = 'Hello, ' || name     -- Error: name not visible yet
RETURN *

-- ✅ Use separate statements for dependent variables
MATCH (p:Person)
LET name = p.firstName || ' ' || p.lastName
LET greeting = 'Hello, ' || name     -- Works: name now available
RETURN *

การมองเห็นตัวแปรในคิวรีที่ซับซ้อน:

-- Variables remain visible until overridden or query ends
MATCH (p:Person)                     -- p available from here
LET gender = p.gender                -- gender available from here  
MATCH (p)-[:knows]->(e:Person)       -- p still refers to original person
                                     -- e is new variable for managed employee
RETURN p.firstName AS manager, e.firstName AS friend, gender

ข้อควรระวัง

ตัวแปรในคําสั่งเดียวกันไม่สามารถอ้างอิงซึ่งกันและกันได้ (ยกเว้นในรูปแบบกราฟ) ใช้คําสั่งแยกต่างหากสําหรับการสร้างตัวแปรที่ไม่เป็นขึ้นต่อกัน

เทคนิคการรวมขั้นสูง

GQL สนับสนุนการรวมที่แตกต่างกันสองชนิดสําหรับการวิเคราะห์ข้อมูลข้ามกลุ่มและคอลเลกชัน: การรวมแนวตั้งด้วย GROUP BY และการรวมแนวนอนผ่านรูปแบบความยาวตัวแปร

การรวมแนวตั้งกับ GROUP BY

การรวมแนวตั้ง (ครอบคลุมด้วยRETURNGROUP BY) จัดกลุ่มแถวตามค่าที่ใช้ร่วมกัน และคํานวณผลรวมภายในแต่ละกลุ่ม:

MATCH (p:Person)-[:workAt]->(c:Company)
RETURN c.name AS companyName, 
       count(*) AS employee_count, 
       avg(p.birthday) AS avg_birth_year
GROUP BY companyName

วิธีการนี้สร้างแถวผลลัพธ์หนึ่งแถวต่อบริษัท เพื่อรวมพนักงานทั้งหมดภายในแต่ละกลุ่ม

การรวมแนวนอนพร้อมตัวแปรรายการกลุ่ม

การรวมแนวนอนจะคํานวณผลรวมผ่านคอลเลกชันที่ผูกไว้ตามรูปแบบความยาวตัวแปร เมื่อคุณใช้ขอบความยาวตัวแปร ตัวแปร edge จะกลายเป็น ตัวแปรรายการกลุ่ม ที่มีขอบทั้งหมดในแต่ละเส้นทางที่ตรงกัน:

-- Group list variable 'edges' enables horizontal aggregation
MATCH (p:Person)-[edges:knows]->{2,4}(friend:Person)
RETURN p.firstName || ' ' || p.lastName AS person_name, 
       friend.firstName || ' ' || friend.lastName AS friend_name,
       size(edges) AS degrees_of_separation,
       avg(edges.creationDate) AS avg_connection_age,
       min(edges.creationDate) AS oldest_connection

Note

คิวรีนี้ยังไม่ได้รับการสนับสนุน (ปัญหาที่ทราบ)

ความแตกต่างที่สําคัญ:

  • การรวมแนวตั้ง สรุปแถวทั้งหมด - หรือ - จัดกลุ่มแถวและสรุปข้ามแถวในแต่ละกลุ่ม
  • การรวมแนวนอน สรุปองค์ประกอบภายในคอลเลกชันขอบแต่ละคอลเลกชัน
  • ตัวแปรรายการกลุ่มมาจากรูปแบบขอบความยาวตัวแปรเท่านั้น

บริบทการผูกขอบความยาวตัวแปร

การทําความเข้าใจว่าตัวแปร edge ที่ผูกไว้ในรูปแบบความยาวตัวแปรมีความสําคัญอย่างไร:

ในระหว่างการจับคู่รูปแบบ (บริบทแบบซิงเกิลตัน):

-- Edge variable 'e' refers to each individual edge during filtering
MATCH (p:Person)-[e:knows WHERE e.creationDate > zoned_datetime('2000-01-01T00:00:00Z')]->{2,4}(friend:Person)
-- 'e' is evaluated for each edge in the path during matching
RETURN *

ในนิพจน์ผลลัพธ์ (บริบทกลุ่ม):

-- Edge variable 'edges' becomes a list of all qualifying edges
MATCH (p:Person)-[e:knows]->{2,4}(friend:Person)
RETURN size(e) AS num_edges,                    -- Number of edges in path
       e[0].creationDate AS first_edge,         -- First edge in path
       avg(e.creationDate) AS avg_age           -- Horizontal aggregation

Note

คิวรีนี้ยังไม่ได้รับการสนับสนุน (ปัญหาที่ทราบ)

การรวมแนวตั้งและแนวนอน

คุณสามารถรวมทั้งสองชนิดการรวมในรูปแบบการวิเคราะห์ที่ซับซ้อนได้:

-- Find average connection age by city pairs
MATCH (p1:Person)-[:isLocatedIn]->(c1:City)
MATCH (p2:Person)-[:isLocatedIn]->(c2:City)
MATCH (p1)-[e:knows]->{1,3}(p2)
RETURN c1.name AS city1,
       c2.name AS city2,
       count(*) AS connection_paths,                  -- Vertical: count paths per city pair
       avg(size(e)) AS avg_degrees,                   -- Horizontal then vertical: path lengths
       avg(avg(e.creationDate)) AS avg_connection_age -- Horizontal then vertical: connection ages
GROUP BY city1, city2

Note

คิวรีนี้ยังไม่ได้รับการสนับสนุน (ปัญหาที่ทราบ)

เคล็ดลับ

การรวมแนวนอนจะมีความสําคัญมากกว่าการรวมแนวตั้งเสมอ เมื่อต้องการแปลงรายการกลุ่มเป็นรายการปกติ ให้ใช้collect_list(edges)

Note

สําหรับการอ้างอิงฟังก์ชันการรวมโดยละเอียด โปรดดู นิพจน์ GQL และฟังก์ชัน

กลยุทธ์การจัดการข้อผิดพลาด

การทําความเข้าใจรูปแบบข้อผิดพลาดทั่วไปช่วยให้คุณเขียนคิวรีที่มีประสิทธิภาพ

จัดการข้อมูลที่ขาดหายไปอย่างนุ่มนวล:

MATCH (p:Person)
-- Use COALESCE for missing properties
LET displayName = coalesce(p.firstName, p.lastName, 'Unknown')
LET contact = coalesce(p.locationIP, p.browserUsed, 'No info')
RETURN *

ใช้การตรวจสอบค่าว่างที่ชัดเจน:

MATCH (p:Person)
-- Be explicit about null handling
FILTER p.id IS NOT NULL AND p.id > 0
-- Instead of just: FILTER p.id > 0
RETURN *

ข้อมูลเพิ่มเติม

รหัส GQLSTATUS

ตามที่อธิบายไว้ในส่วนผลลัพธ์ ของคิวรี GQL จะรายงานข้อมูลสถานะที่สมบูรณ์ที่เกี่ยวข้องกับความสําเร็จหรือความล้มเหลวที่อาจเกิดขึ้นในการดําเนินการ ดู การอ้างอิงรหัสสถานะ GQL สําหรับรายการทั้งหมด

คําที่สงวนไว้

GQL สงวนคําสําคัญบางอย่างซึ่งคุณไม่สามารถใช้เป็นตัวระบุได้ เช่น ตัวแปร ชื่อคุณสมบัติ หรือชื่อป้ายชื่อ ดู การอ้างอิงคําสงวน GQL สําหรับรายการทั้งหมด

ถ้าคุณจําเป็นต้องใช้คําที่สงวนไว้เป็นตัวระบุ ให้หลีกเลี่ยงด้วยแบ็กทิก: `match``return`

เพื่อหลีกเลี่ยงการเลี่ยงคําที่สงวนไว้ ให้ใช้มาตรฐานการตั้งชื่อนี้:

  • สําหรับตัวระบุคําเดียว ให้ผนวกขีดล่าง: :Product_
  • สําหรับตัวระบุแบบหลายคํา ให้ใช้ camelCase หรือ PascalCase: :MyEntity, , :hasAttributetextColor

ขั้นตอนถัดไป

ตอนนี้คุณเข้าใจพื้นฐานของ GQL แล้ว นี่คือเส้นทางการเรียนรู้ที่แนะนําของคุณ:

สร้างทักษะ GQL ของคุณต่อไป

สําหรับผู้เริ่มต้น:

สําหรับผู้ใช้ที่มีประสบการณ์:

เอกสารอ้างอิง

ใช้การอ้างอิงเหล่านี้เพื่อให้มีประโยชน์สําหรับการค้นหาด่วน:

สํารวจ Microsoft Fabric

เรียนรู้แพลตฟอร์ม:

มีส่วนร่วม

  • แชร์คําติชม - ช่วยปรับปรุงเอกสารและเครื่องมือของเรา
  • เข้าร่วมชุมชน - เชื่อมต่อกับผู้ปฏิบัติงานฐานข้อมูลกราฟอื่น ๆ
  • อัปเดตอยู่เสมอ - ทําตามประกาศของ Microsoft Fabric สําหรับคุณลักษณะใหม่

เคล็ดลับ

เริ่มต้นด้วย บทช่วยสอนเริ่มต้นใช้งานด่วน ถ้าคุณต้องการเรียนรู้โดยการทําหรือเจาะลึก ลงในรูปแบบกราฟ ถ้าคุณต้องการควบคุมภาษาคิวรีก่อน

รายละเอียดเพิ่มเติมเกี่ยวกับหัวข้อสําคัญ:

การอ้างอิงด่วน:

กราฟใน Microsoft Fabric: