Edit

Share via


GQL language guide

Note

This feature is currently in public preview. This preview is provided without a service-level agreement, and isn't recommended for production workloads. Certain features might not be supported or might have constrained capabilities. For more information, see Supplemental Terms of Use for Microsoft Azure Previews.

The GQL Graph Query Language is the ISO-standardized query language for graph databases. It helps you query and work with graph data efficiently.

GQL is developed by the same ISO working group that standardizes SQL, ensuring consistency and rigor. If you’re familiar with SQL, you’ll find many similarities in GQL (expressions, predicates, types) - making it easier to get started. This guide serves both newcomers learning GQL fundamentals and experienced users seeking advanced techniques and comprehensive reference information.

Note

The official International Standard for GQL is ISO/IEC 39075 Information Technology - Database Languages - GQL.

Prerequisites

Before diving into GQL, you should be familiar with these concepts:

  • Basic understanding of databases - Experience with any database system (such as relational (SQL), NoSQL, or graph) is helpful
  • Graph concepts - Understanding of nodes, edges, and relationships in connected data
  • Query fundamentals - Knowledge of basic query concepts like filtering, sorting, and aggregation

Recommended background:

  • Experience with SQL or openCypher languages makes learning GQL syntax easier (they are GQL's roots)
  • Familiarity with data modeling helps with graph schema design
  • Understanding of your specific use case for graph data

What you'll need:

  • Access to Microsoft Fabric with graph capabilities
  • Sample data or willingness to work with our social network examples
  • Basic text editor for writing queries

Tip

If you're new to graph databases, start with the graph data models overview before continuing with this guide.

What makes GQL special

GQL is designed specifically for graph data. This makes it natural and intuitive to work with connected information.

Unlike SQL, which relies on table joins to express relationships, GQL uses visual graph patterns, which directly mirror how entities are connected, making queries easier to read and reason about.

Let’s say you want to find people and their friends (people who know each other) who were both born before 1999. Here’s how GQL expresses that using a visual graph pattern:

MATCH (person:Person)-[:knows]-(friend:Person)
WHERE person.birthday < 19990101 
  AND friend.birthday < 19990101
RETURN person.firstName || ' ' || person.lastName AS person_name, 
       friend.firstName || ' ' || friend.lastName AS friend_name

This query finds friends (people who know each other) who were both born before 1999. The pattern (person:Person)-[:knows]-(friend:Person) visually shows the relationship structure you're looking for—much like drawing a diagram of your data.

GQL fundamentals

Before diving into queries, understand these core concepts that form the foundation of GQL:

  • Graphs store your data as nodes (entities) and edges (relationships), each with labels and properties
  • Graph types act like schemas, defining what nodes and edges can exist in your graph
  • Constraints are additional rules and restrictions imposed by graph types on graphs to enforce data integrity
  • Queries use statements like MATCH, FILTER, and RETURN to process data and show results
  • Patterns describe the graph structures you want to find using intuitive visual syntax
  • Expressions perform calculations and comparisons on your data, similar to SQL expressions
  • Predicates are boolean value expressions that are used to filter results within queries
  • Value types define what kinds of values you can process and store

Understanding graph data

To work effectively with GQL, you need to understand how graph data is structured. This foundation helps you write better queries and model your data effectively.

Nodes and edges: the building blocks

In GQL, you work with labeled property graphs. A graph consists of two types of elements:

Nodes typically represent the entities (the "nouns") in your system—things like people, organizations, posts, or products. They're independent objects that exist in your domain. Nodes are sometimes also called vertices.

Edges represent relationships between entities (the "verbs")—how your entities connect and interact. For example, people know each other (:knows), organizations that operate in specific regions (:operates), or customers who purchased products (:purchased).
Edges are sometimes also called relationships.

Every graph element has these characteristics:

  • An internal ID that uniquely identifies it
  • One or more labels—descriptive names like Person or knows. In Microsoft Fabric, graph edges always have exactly one label.
  • Properties—name-value pairs that store data about the element (such as firstName: "Alice" or birthday: "19730108").

How graphs are structured

Each edge connects exactly two nodes: a source and a destination. This connection creates the graph's structure and shows how entities relate to each other. The direction of edges matters—a Person who follows another Person creates a directed relationship.

Note

Graph in Microsoft Fabric currently doesn't support undirected edges.

Property graphs as supported in Microsoft Fabric are always well-formed, meaning every edge connects two valid nodes. If you see an edge in a graph, both its endpoints exist in the same graph.

Graph models and graph types

The structure of a graph in Microsoft Fabric is described by its graph model, which acts like a database schema for your application domain. Graph models define:

  • Which nodes and edges can exist
  • What labels and properties they can have
  • How nodes and edges can connect

Graph models also ensure data integrity through constraints, especially node key constraints that specify which properties uniquely identify each node.

Note

Graph models can be specified using GQL standard syntax, in which case they're called graph types.

A practical example: social network

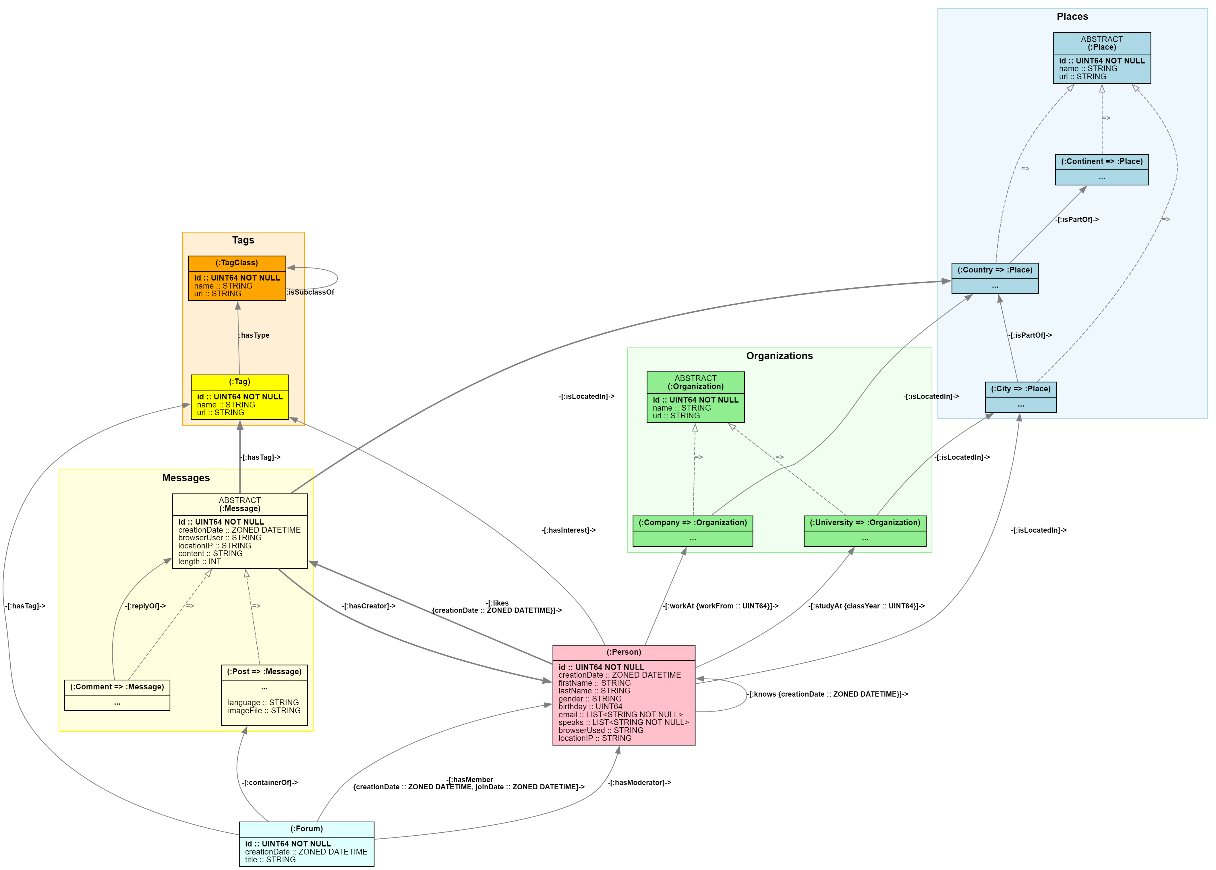
Throughout this documentation, we use a social network example to illustrate GQL concepts. Understanding this domain helps you follow the examples and apply similar patterns to your own data.

Diagram showing the social network schema.

Note

The social network is example is derived from the LDBC SNB (LDBC Social Network Benchmark) published by the GDC (Graph Data Council). See the article "The LDBC Social Network Benchmark" for further details.

The social network entities

Our social network includes these main kinds of nodes, representing entities of the domain:

People have personal information like names, birthdays, and genders. They live in cities and form social connections.

Places form a geographic hierarchy:

  • Cities like "New York" or "London"
  • Countries/regions like "United States" or "United Kingdom"
  • Continents like "North America" or "Europe"

Organizations where people spend time:

  • Universities where people study
  • Companies where people work

Content and discussions:

  • Forums with titles that contain posts
  • Posts with content, language, and optional images
  • Comments that reply to posts or other comments
  • Tags that categorize content and represent interests

How everything connects

The connections between entities make the network interesting:

  • People know each other (friendships, :knows)
  • People work at companies (:workAt) or study at universities (:studyAt)
  • People create posts and comments (:hasCreator)
  • People like posts and comments (:likes)
  • Posts, Forums, Comments can have tags (:hasTag)
  • People have interests in specific tags (:hasInterest)
  • Forums contain posts (:containerOf) and have members (:hasMember) and moderators (:hasModerator)

Graph edges represent domain relationships. This rich network creates many opportunities for interesting queries and analysis.

Your first GQL queries

Now that you understand graph basics, let's see how to query graph data using GQL. These examples build from simple to complex, showing you how GQL's approach makes graph queries intuitive and powerful.

Start simple: find all people

Let's begin with the most basic query possible, find the names (first name, last name) of all the people (:Persons) in the graph.

MATCH (p:Person)
RETURN p.firstName, p.lastName

This query is executed as follows:

  1. MATCH finds all nodes labeled Person
  2. RETURN shows their first and last names

Add filtering: find specific people

Now let's find people with specific characteristics, in this case, everyone named Alice and show their names and birthdays.

MATCH (p:Person)
FILTER p.firstName = 'Annemarie'
RETURN p.firstName, p.lastName, p.birthday

This query is executed as follows:

  1. MATCH finds all nodes (p) labeled Person
  2. FILTER nodes (p) whose first name is Alice
  3. RETURN shows their first, last name and birthday

Basic query structure

Basic GQL queries all follow a consistent pattern: a sequence of statements that work together to find, filter, and return data. Most queries start with MATCH to find patterns in the graph and end with RETURN to specify the output.

Here's a simple query that finds pairs of people who know each other and share the same birthday, then returns the total count of those friend pairs.

MATCH (n:Person)-[:knows]-(m:Person)
FILTER n.birthday = m.birthday
RETURN count(*) AS same_age_friends

This query is executed as follows:

  1. MATCH finds all pairs of Person nodes that know each other
  2. FILTER keeps only the pairs where both people have the same birthday
  3. RETURN counts how many such friend pairs exist

Tip

Filtering can also be performed directly as part of a pattern by appending a WHERE clause. For example, MATCH (n:Person WHERE n.age > 23) will only match Person nodes whose age property is greater than 23.

Note

GQL supports C-style // line comments, SQL-style -- line comments, and C-style /* */ block comments.

Common statements

  • MATCH: Identifies the graph pattern to search for—this is where you define the structure of the data you're interested in.
  • LET: Assigns new variables or computed values based on matched data—adds derived columns to the result.
  • FILTER: Narrows down the results by applying conditions—removes rows that don’t meet the criteria.
  • ORDER BY: Sorts the filtered data—helps organize the output based on one or more fields.
  • OFFSET and LIMIT: Restrict the number of rows returned—useful for pagination or top-k queries.
  • RETURN: Specifies the final output—defines what data should be included in the result set and performs aggregation.

How statements work together

GQL statements form a pipeline, where each statement processes the output of the previous one. This sequential execution makes queries easy to read and debug because the execution order matches the reading order.

Key points:

  • Statements effectively execute sequentially.
  • Each statement transforms data and passes it to the next.
  • This creates a clear, predictable data flow that simplifies complex queries.

Important

Internally, execution of statements can be re-ordered and individual statements can be executed in parallel by Microsoft Fabric to maximize performance. However, this will not impact correctness of results.

Example

The following GQL query finds the first 10 people working at companies with "Air" in their name, sorts them by full name, and returns their full name along with the name of their companies.

-- Data flows: Match → Let → Filter → Order → Limit → Return
MATCH (p:Person)-[:workAt]->(c:Company)           -- Input: unit table, Output: (p, c) table
LET fullName = p.firstName || ' ' || p.lastName   -- Input: (p, c) table, Output: (p, c, fullName) table
FILTER c.name CONTAINS 'Air'                      -- Input: (p, c, fullName) table, Output: filtered table
ORDER BY fullName                                 -- Input: filtered table, Output: sorted table
LIMIT 10                                          -- Input: sorted table, Output: top 10 rows table
RETURN fullName, c.name AS companyName            -- Input: top 10 rows table
                                                  -- Output: projected (fullName, companyName) result table

This query is executed as follows:

  1. MATCH finds people who work at companies with "Air" in their name
  2. LET creates full names by combining first and family names
  3. FILTER keeps only Contoso employees
  4. ORDER BY sorts by full name
  5. LIMIT takes the first 10 results
  6. RETURN returns names and company locations

Variables connect your data

Variables (like p, c, and fullName in the previous examples) carry data between statements. When you reuse a variable name, GQL automatically ensures it refers to the same data, creating powerful join conditions. Variables are sometimes also called binding variables.

Variables can be categorized in different ways:

By binding source:

  • Pattern variables - bound by matching graph patterns
  • Regular variables - bound by other language constructs

Pattern variable types:

  • Element variables - bind to graph element reference values
    • Node variables - bind to individual nodes
    • Edge variables - bind to individual edges
  • Path variables - bind to path values representing matched paths

By reference degree:

  • Singleton variables - bind to individual element reference values from patterns
  • Group variables - bind to lists of element reference values from variable-length patterns (see Advanced Aggregation Techniques)

Execution outcomes and results

When you run a query, you get back an execution outcome that consists of:

  • An (optional) result table with the data from your RETURN statement.
  • Status information showing whether the query succeeded or not.

Result tables

The result table - if present - is the actual result of query execution.

A result table includes information about the name and type of its columns, a preferred column name sequence to be used for displaying results, whether the table is ordered, and the actual rows themselves.

Note

In case of execution failure, no result table is included in the execution outcome.

Status information

Various noteworthy conditions (such as errors or warnings) are detected during the execution of the query. Each such condition is recorded by a status object in the status information of the execution outcome.

The status information consists of a primary status object and a (possibly empty) list of additional status objects. The primary status object is always present and indicates whether query execution was successful or failed.

Every status object includes a 5-digit status code (called GQLSTATUS) that identifies the recorded condition as well as a message that describes it.

Success status codes:

GQLSTATUS Message When
00000 note: successful completion Success with at least one row
00001 note: successful completion - omitted result Success with no table (currently unused)
02000 note: no data Success with zero rows

Other status codes indicate further errors or warnings that were detected during query execution.

Important

In application code, always rely on status codes to test for certain conditions. Status codes are guaranteed to be stable and their general meaning will not change in the future. Do not test for the contents of messages, as the concrete message reported for a status code can change in the future depending on the query or even between executions of the same query.

Additionally, status objects can contain an underlying cause status object and a diagnostic record with further information characterizing the recorded condition.

Essential concepts and statements

This section covers the core building blocks you need to write effective GQL queries. Each concept builds toward practical query writing skills.

Graph patterns: finding structure

Graph patterns are the heart of GQL queries. They let you describe the data structure you're looking for using intuitive, visual syntax that looks like the relationships you want to find.

Simple patterns:

Start with basic relationship patterns:

-- Find direct friendships
(p:Person)-[:knows]->(f:Person)

-- Find people working at any company
(p:Person)-[:workAt]->(c:Company)

-- Find cities in any country/region
(ci:City)-[:isPartOf]->(co:Country)  

Patterns with specific data:

-- Find who works at Microsoft specifically
(p:Person)-[:workAt]->(c:Company)
WHERE p.firstName = 'Annemarie'

-- Find friends who are both young
(p:Person)-[:knows]->(f:Person)  
WHERE p.birthday > 19950101 AND f.birthday > 19950101

Label expressions for flexible entity selection:

(:Person|Company)-[:isLocatedIn]->(p:City|Country)  -- OR with |
(:Place&City)                                       -- AND with &  
(:Person&!Company)                                  -- NOT with !

Note

Graph models with multiple element labels are not yet supported (known issue).

Label expressions let you match different kinds of nodes in a single pattern, making your queries more flexible.

Variable reuse creates powerful joins:

-- Find coworkers: people who work at the same company
(c:Company)<-[:workAt]-(x:Person)-[:knows]-(y:Person)-[:workAt]->(c)

The reuse of variable c ensures both people work at the same company, creating an automatic join constraint. This pattern is a key pattern for expressing "same entity" relationships.

Important

Critical insight: Variable reuse in patterns creates structural constraints. This technique is how you express complex graph relationships like "friends who work at the same company" or "people in the same city."

Pattern-level filtering with WHERE:

-- Filter during pattern matching (more efficient)
(p:Person WHERE p.birthday < 19940101)-[:workAt]->(c:Company WHERE c.id > 1000)

-- Filter edges during matching  
(p:Person)-[w:workAt WHERE w.workFrom >= 2000]->(c:Company)

Bounded variable-length patterns:

(:Person)-[:knows]->{1,3}(:Person)  -- Friends up to 3 degrees away

TRAIL patterns for cycle-free traversal:

Use TRAIL patterns to prevent cycles during graph traversal, ensuring each edge is visited at most once:

-- Find paths without visiting the same :knows edge twice
MATCH TRAIL (src:Person)-[:knows]->{1,4}(dst:Person)
WHERE src.firstName = 'Alice' AND dst.firstName = 'Bob'
RETURN count(*) AS num_connections
-- Find acyclic paths in social networks
MATCH TRAIL (p:Person)-[e:knows]->{,3}(celebrity:Person)
RETURN 
  p.firstName || ' ' || p.lastName AS person_name, 
  celebrity.firstName || ' ' || celebrity.lastName AS celebrity_name, 
  count(e) AS distance
LIMIT 1000

Variable-length edge binding:

In variable-length patterns, edge variables capture different information based on context:

-- Edge variable 'e' binds to a single edge for each result row
MATCH (p:Person)-[e:knows]->(friend:Person)
RETURN p.firstName, e.creationDate, friend.firstName  -- e refers to one specific relationship
LIMIT 1000

-- Edge variable 'e' binds to a group list of all edges in the path
MATCH (p:Person)-[e:knows]->{2,4}(friend:Person)  
RETURN 
  p.firstName || ' ' || p.lastName AS person_name, 
  friend.firstName || ' ' || friend.lastName AS friend_name, 
  -- e is a list
  size(e) AS num_edges
LIMIT 1000

This distinction is crucial for using edge variables correctly.

Complex patterns with multiple relationships:

MATCH (p:Person), (p)-[:workAt]->(c:Company), (p)-[:isLocatedIn]->(city:City)
RETURN p.firstName, p.lastName, c.name AS company_name, city.name AS city_name
LIMIT 1000

This pattern finds people along with both their workplace and residence, showing how one person connects to multiple other entities.

Core statements

GQL provides specific statement types that work together to process your graph data step by step. Understanding these statements is essential for building effective queries.

MATCH statement

Syntax:

MATCH <graph pattern>, <graph pattern>, ... [ WHERE <predicate> ]

The MATCH statement takes input data and finds graph patterns, joining input variables with pattern variables and outputting all matched combinations.

Input and output variables:

-- Input: unit table (no columns, one row)
-- Pattern variables: p, c  
-- Output: table with (p, c) columns for each person-company match
MATCH (p:Person)-[:workAt]->(c:Company)

Statement-level filtering with WHERE:

-- Filter pattern matches
MATCH (p:Person)-[:workAt]->(c:Company) WHERE p.lastName = c.name

All matches can be post-filtered using WHERE, avoiding a separate FILTER statement.

Joining with input variables:

When MATCH isn't the first statement, it joins input data with pattern matches:

...
-- Input: table with 'targetCompany' column
-- Implicit join: targetCompany (equality join)
-- Output: table with (targetCompany, p, r) columns
MATCH (p:Person)-[r:workAt]->(targetCompany)

Important

Graph in Microsoft Fabric does not yet support arbitrary statement composition. See the article on current limitations.

Key joining behaviors:

How MATCH handles data joining:

  • Variable equality: Input variables join with pattern variables using equality matching
  • Inner join: Input rows without pattern matches are discarded (no left/right joins)
  • Filtering order: Statement-level WHERE filters after pattern matching completes
  • Pattern connectivity: Multiple patterns must share at least one variable for proper joining
  • Performance: Shared variables create efficient join constraints

Important

Restriction: If this MATCH isn't the first statement, at least one input variable must join with a pattern variable. Multiple patterns must have one variable in common.

Multiple patterns require shared variables:

-- Shared variable 'p' joins the two patterns
-- Output: people with both workplace and residence data
MATCH (p:Person)-[:workAt]->(c:Company), 
      (p)-[:isLocatedIn]->(city:City)

LET statement

Syntax:

LET <variable> = <expression>, <variable> = <expression>, ...

The LET statement creates computed variables and enables data transformation within your query pipeline.

Basic variable creation:

MATCH (p:Person)
LET fullName = p.firstName || ' ' || p.lastName
RETURN *
LIMIT 1000

Complex calculations:

MATCH (p:Person)
LET adjustedAge = 2000 - (p.birthday / 10000),
    fullProfile = p.firstName || ' ' || p.lastName || ' (' || p.gender || ')'
RETURN *
LIMIT 1000

Key behaviors:

  • Expressions are evaluated for every input row
  • Results become new columns in the output table
  • Variables can only reference existing variables from previous statements
  • Multiple assignments in one LET are evaluated in parallel (no cross-references)

FILTER statement

Syntax:

FILTER [ WHERE ] <predicate>

The FILTER statement provides precise control over which data proceeds through your query pipeline.

Basic filtering:

MATCH (p:Person)
FILTER p.birthday < 19980101 AND p.gender = 'female'
RETURN *

Complex logical conditions:

MATCH (p:Person)
FILTER (p.gender = 'male' AND p.birthday < 19940101) 
  OR (p.gender = 'female' AND p.birthday < 19990101)
  OR p.browserUsed = 'Edge'
RETURN *

Null-aware filtering patterns:

Use these patterns to handle null values safely:

  • Check for values: p.firstName IS NOT NULL - has a first name
  • Validate data: p.id > 0 - valid ID
  • Handle missing data: NOT coalesce(p.locationIP, '127.0.0.1') STARTS WITH '127.0.0' - didn't connect from local network
  • Combine conditions: Use AND/OR with explicit null checks for complex logic

Caution

Remember that conditions involving null values return UNKNOWN, which filters out those rows. Use explicit IS NULL checks when you need null-inclusive logic.

ORDER BY statement

Syntax:

ORDER BY <expression> [ ASC | DESC ], <expression> [ ASC | DESC ], ...

Multi-level sorting with computed expressions:

MATCH (p:Person)
RETURN *
ORDER BY p.firstName DESC,               -- Primary: by first name (Z-A)
         p.birthday ASC,                 -- Secondary: by age (oldest first)
         p.id DESC                       -- Tertiary: by ID (highest first)

Null handling in sorting:

ORDER BY coalesce(p.gender, 'not specified') DESC -- Treat NULL as 'not specified'

Sorting behavior details:

Understanding how ORDER BY works:

  • Expression evaluation: Expressions are evaluated for each row, then results determine row order
  • Multiple sort keys: Create hierarchical ordering (primary, secondary, tertiary, etc.)
  • Null handling: NULL is always treated as the smallest value in comparisons
  • Default order: ASC (ascending) is default, DESC (descending) must be specified explicitly
  • Computed sorting: You can sort by calculated values, not just stored properties

Caution

The sort order established by ORDER BY is only visible to the immediately following statement. Hence, ORDER BY followed by RETURN * does NOT produce an ordered result.

Compare:

MATCH (a:Person)-[r:knows]->(b:Person)
LET aName = a.firstName || ' ' || a.lastName
LET bName = b.firstName || ' ' || b.lastName
ORDER BY r.creationDate DESC
/* intermediary result _IS_ guaranteed to be ordered here */
RETURN aName, bName, r.creationDate AS since
/* final result _IS_ _NOT_ guaranteed to be ordered here  */

with:

MATCH (a:Person)-[r:knows]->(b:Person)
LET aName = a.firstName || ' ' || a.lastName
LET bName = b.firstName || ' ' || b.lastName
/* intermediary result _IS_ _NOT_ guaranteed to be ordered here */
RETURN aName, bName, r.creationDate AS since
ORDER BY r.creationDate DESC
/* final result _IS_ guaranteed to be ordered here              */

This has immediate consequences for "Top-k" queries: LIMIT must always follow the ORDER BY statement that established the intended sort order.

OFFSET and LIMIT statements

Syntax:

  OFFSET <offset> [ LIMIT <limit> ]
| LIMIT <limit>

Common patterns:

-- Basic top-N query
MATCH (p:Person)
RETURN *
ORDER BY p.id DESC
LIMIT 10                                 -- Top 10 by ID

Important

For predictable pagination results, always use ORDER BY before OFFSET and LIMIT to ensure consistent row ordering across queries.

RETURN: basic result projection

Syntax:

RETURN [ DISTINCT ] <expression> [ AS <alias> ], <expression> [ AS <alias> ], ...
[ ORDER BY <expression> [ ASC | DESC ], <expression> [ ASC | DESC ], ... ]
[ OFFSET <offset> ]
[ LIMIT <limit> ]

The RETURN statement produces your query's final output by specifying which data appears in the result table.

Basic output:

MATCH (p:Person)-[:workAt]->(c:Company)
RETURN p.firstName || ' ' || p.lastName AS name, 
       p.birthday, 
       c.name

Using aliases for clarity:

MATCH (p:Person)-[:workAt]->(c:Company)
RETURN p.firstName AS first_name, 
       p.lastName AS last_name,
       c.name AS company_name

Combine with sorting and top-k:

MATCH (p:Person)-[:workAt]->(c:Company)
RETURN p.firstName || ' ' || p.lastName AS name, 
       p.birthday AS birth_year, 
       c.name AS company
ORDER BY birth_year ASC
LIMIT 10

Duplicate handling with DISTINCT:

-- Remove duplicate combinations
MATCH (p:Person)-[:workAt]->(c:Company)
RETURN DISTINCT p.gender, p.browserUsed, p.birthday AS birth_year
ORDER BY p.gender, p.browserUsed, birth_year

Combine with aggregation:

MATCH (p:Person)-[:workAt]->(c:Company)
RETURN count(DISTINCT p) AS employee_count

RETURN with GROUP BY: grouped result projection

Syntax:

RETURN [ DISTINCT ] <expression> [ AS <alias> ], <expression> [ AS <alias> ], ...
GROUP BY <variable>, <variable>, ...
[ ORDER BY <expression> [ ASC | DESC ], <expression> [ ASC | DESC ], ... ]
[ OFFSET <offset> ]
[ LIMIT <limit> ]

Use GROUP BY to group rows by shared values and compute aggregate functions within each group.

Basic grouping with aggregation:

MATCH (p:Person)-[:workAt]->(c:Company)
LET companyName = c.name
RETURN companyName, 
       count(*) AS employeeCount,
       avg(p.birthday) AS avg_birth_year
GROUP BY companyName
ORDER BY employeeCount DESC

Multi-column grouping:

MATCH (p:Person)
LET gender = p.gender
LET browser = p.browserUsed
RETURN gender,
       browser,
       count(*) AS person_count,
       avg(p.birthday) AS avg_birth_year,
       min(p.creationDate) AS first_joined,
       max(p.id) AS highest_id
GROUP BY gender, browser
ORDER BY avg_birth_year DESC
LIMIT 10

Note

For advanced aggregation techniques including horizontal aggregation over variable-length patterns, see Advanced Aggregation Techniques.

Data types: working with values

GQL supports rich data types for storing and manipulating different kinds of information in your graph.

Basic value types:

  • Numbers: INT64, UINT64, DOUBLE for calculations and measurements
  • Text: STRING for names, descriptions, and textual data
  • Logic: BOOL with three values: TRUE, FALSE, and UNKNOWN (for null handling)
  • Time: ZONED DATETIME for timestamps with timezone information
  • Collections: LIST<T> for multiple values of the same type T, PATH for graph traversal results
  • Graph elements: NODE and EDGE for referencing graph data

Important

Certain value types are not supported as the types of property values. In particular, all values involving graph element reference values cannot be used as property values (such as lists of nodes or paths).

Example literals:

42                                     -- Integer literal
"Hello, graph!"                        -- String  literal
TRUE                                   -- Boolean literal
ZONED_DATETIME('2024-01-15T10:30:00Z') -- DateTime with timezone literakl
[1, 2, 3]                              -- Literal list of integers

Critical null handling patterns:

-- Equality predicates with NULL always returns UNKNOWN
5 = NULL                              -- Evaluates to UNKNOWN (not FALSE!)
NULL = NULL                           -- Evaluates to UNKNOWN (not TRUE!)

-- Use IS NULL predicates for explicit null testing
p.nickname IS NULL                    -- Evaluates to TRUE if nickname is null
p.nickname IS NOT NULL                -- Evaluates to TRUE if nickname has a value

-- Use the COALESCE function for null-safe value selection
coalesce(p.nickname, p.firstName, '???')  -- Evaluates to first non-null value

Three-valued logic implications:

-- In FILTER statements, only TRUE values pass through
FILTER p.birthday > 0        -- Removes rows where birthday is null or missing or zero

-- It's important to understand that NOT UNKNOWN = UNKNOWN
FILTER NOT (p.birthday > 0)  -- Removes rows where birthday is null or missing or positive

-- Use explicit null handling for inclusive filtering
FILTER p.birthday < 19980101 OR p.birthday IS NULL -- Includes null birthdays

Caution

Three-valued logic means NULL = NULL returns UNKNOWN, not TRUE. This behavior affects filtering and joins. Always use IS NULL for null tests.

Expressions: transforming and analyzing data

Expressions let you calculate, compare, and transform data within your queries. They're similar to expressions in SQL but have extra features for the handling of graph data.

Common expression types:

p.birthday < 19980101   -- Birth year comparison  
p.firstName || ' ' || p.lastName               -- String concatenation
count(*)                                       -- Aggregation
p.firstName IN ['Alice', 'Bob']                -- List membership
coalesce(p.firstName, p.lastName)              -- Null handling

Complex predicate composition:

-- Combine conditions with proper precedence
FILTER (p.birthday > 19560101 AND p.birthday < 20061231) 
  AND ((p.gender IN ['male', 'female']) OR (p.browserUsed IS NOT NULL))

-- Use parentheses for clarity and correctness
FILTER p.gender = 'female' AND (p.firstName STARTS WITH 'A' OR p.id > 1000)

String pattern matching:

-- Pattern matching with different operators
p.locationIP CONTAINS '192.168'      -- Substring search
p.firstName STARTS WITH 'John'       -- Prefix matching  
p.lastName ENDS WITH 'son'           -- Suffix matching

-- Case-insensitive operations
upper(p.firstName) = 'ALICE'         -- Convert to uppercase for comparison

Built-in functions by category:

GQL provides these function categories for different data processing needs:

  • Aggregate functions: count(), sum(), avg(), min(), max() for summarizing data
  • String functions: char_length(), upper(), lower(), trim() for text processing
  • Graph functions: nodes(), edges(), labels() for analyzing graph structures
  • General functions: coalesce() for handling null values gracefully

Operator precedence for complex expressions:

  1. Property access (.)
  2. Multiplication/Division (*, /)
  3. Addition/Subtraction (+, -)
  4. Comparison (=, <>, <, >, <=, >=)
  5. Logical negation (NOT)
  6. Logical conjunction (AND)
  7. Logical disjunction (OR)

In above list, an operator with lower number "binds tighter" than an operator with a higher number. Example: NOT n.prop OR m.prop is (NOT n.prop) OR m.prop but not `NOT (n.prop OR m.prop)

Tip

Use parentheses to make precedence explicit. Complex expressions are easier to read and debug when grouping is clear.

Advanced query techniques

This section covers sophisticated patterns and techniques for building complex, efficient graph queries. These patterns go beyond basic statement usage to help you compose powerful analytical queries.

Complex multi-statement composition

Important

Graph in Microsoft Fabric does not yet support arbitrary statement composition. See the article on current limitations.

Understanding how to compose complex queries efficiently is crucial for advanced graph querying.

Multi-step pattern progression:

-- Build complex analysis step by step
MATCH (company:Company)<-[:workAt]-(employee:Person)
LET companyName = company.name
MATCH (employee)-[:isLocatedIn]->(city:City)
FILTER employee.birthday < 19850101
LET cityName = city.name
RETURN companyName, cityName, avg(employee.birthday) AS avgBirthday, count(employee) AS employeeCount
GROUP BY companyName, cityName
ORDER BY avgBirthday DESC

This query progressively builds complexity: find companies, their employees, employee locations, filter companies with employees born before 1985, calculate average birthday, and summarize and sort results.

Use of horizontal aggregation:

-- Find people and their minimum distance to people working at Microsoft
MATCH TRAIL (p:Person)-[e:knows]->{,5}(:Person)-[:workAt]->(:Company { name: 'Microsoft'})
LET p_name = p.lastName || ', ' || p.firstName
RETURN p_name, min(count(e)) AS minDistance 
GROUP BY p_name
ORDER BY minDistance DESC

Note

This query is not yet supported (known issue).

Variable scope and advanced flow control

Variables connect data across query statements and enable complex graph traversals. Understanding advanced scope rules helps you write sophisticated multi-statement queries.

Variable binding and scoping patterns:

-- Variables flow forward through subsequent statements 
MATCH (p:Person)                                    -- Bind p 
LET fullName = p.firstName || ' ' || p.lastName     -- Bind concatenation of p.firstName and p.lastName as fullNume
FILTER fullName CONTAINS 'Smith'                    -- Filter for fullNames with “Smith” substring (p is still bound)
RETURN p.id, fullName                               -- Only return p.id and fullName (p is dropped from scope) 

Variable reuse for joins across statements:

-- Multi-statement joins using variable reuse
MATCH (p:Person)-[:workAt]->(:Company)          -- Find people with jobs
MATCH (p)-[:isLocatedIn]->(:City)               -- Same p: people with both job and residence
MATCH (p)-[:knows]->(friend:Person)             -- Same p: their social connections
RETURN *

Critical scoping rules and limitations:

-- ✅ Backward references work
MATCH (p:Person)
LET adult = p.birthday < 20061231  -- Can reference p from previous statement
RETURN *

-- ❌ Forward references don't work  
LET adult = p.birthday < 20061231  -- Error: p not yet defined
MATCH (p:Person)
RETURN *

-- ❌ Variables in same LET statement can't reference each other
MATCH (p:Person)
LET name = p.firstName || ' ' || p.lastName,
    greeting = 'Hello, ' || name     -- Error: name not visible yet
RETURN *

-- ✅ Use separate statements for dependent variables
MATCH (p:Person)
LET name = p.firstName || ' ' || p.lastName
LET greeting = 'Hello, ' || name     -- Works: name now available
RETURN *

Variable visibility in complex queries:

-- Variables remain visible until overridden or query ends
MATCH (p:Person)                     -- p available from here
LET gender = p.gender                -- gender available from here  
MATCH (p)-[:knows]->(e:Person)       -- p still refers to original person
                                     -- e is new variable for managed employee
RETURN p.firstName AS manager, e.firstName AS friend, gender

Caution

Variables in the same statement can't reference each other (except in graph patterns). Use separate statements for dependent variable creation.

Advanced Aggregation Techniques

GQL supports two distinct types of aggregation for analyzing data across groups and collections: vertical aggregation with GROUP BY and horizontal aggregation over variable-length patterns.

Vertical aggregation with GROUP BY

Vertical aggregation (covered in RETURN with GROUP BY) groups rows by shared values and computes aggregates within each group:

MATCH (p:Person)-[:workAt]->(c:Company)
RETURN c.name AS companyName, 
       count(*) AS employee_count, 
       avg(p.birthday) AS avg_birth_year
GROUP BY companyName

This approach creates one result row per company, aggregating all employees within each group.

Horizontal aggregation with group list variables

Horizontal aggregation computes aggregates over collections bound by variable-length patterns. When you use variable-length edges, the edge variable becomes a group list variable that holds all edges in each matched path:

-- Group list variable 'edges' enables horizontal aggregation
MATCH (p:Person)-[edges:knows]->{2,4}(friend:Person)
RETURN p.firstName || ' ' || p.lastName AS person_name, 
       friend.firstName || ' ' || friend.lastName AS friend_name,
       size(edges) AS degrees_of_separation,
       avg(edges.creationDate) AS avg_connection_age,
       min(edges.creationDate) AS oldest_connection

Note

This query is not yet supported (known issue).

Key differences:

  • Vertical aggregation summarizes across rows - or - groups rows and summarizes across rows in each group
  • Horizontal aggregation summarizes elements within individual edge collections
  • Group list variables only come from variable-length edge patterns

Variable-length edge binding contexts

Understanding how edge variables bind in variable-length patterns is crucial:

During pattern matching (singleton context):

-- Edge variable 'e' refers to each individual edge during filtering
MATCH (p:Person)-[e:knows WHERE e.creationDate > zoned_datetime('2000-01-01T00:00:00Z')]->{2,4}(friend:Person)
-- 'e' is evaluated for each edge in the path during matching
RETURN *

In result expressions (group context):

-- Edge variable 'edges' becomes a list of all qualifying edges
MATCH (p:Person)-[e:knows]->{2,4}(friend:Person)
RETURN size(e) AS num_edges,                    -- Number of edges in path
       e[0].creationDate AS first_edge,         -- First edge in path
       avg(e.creationDate) AS avg_age           -- Horizontal aggregation

Note

This query is not yet supported (known issue).

Combining vertical and horizontal aggregation

You can combine both aggregation types in sophisticated analysis patterns:

-- Find average connection age by city pairs
MATCH (p1:Person)-[:isLocatedIn]->(c1:City)
MATCH (p2:Person)-[:isLocatedIn]->(c2:City)
MATCH (p1)-[e:knows]->{1,3}(p2)
RETURN c1.name AS city1,
       c2.name AS city2,
       count(*) AS connection_paths,                  -- Vertical: count paths per city pair
       avg(size(e)) AS avg_degrees,                   -- Horizontal then vertical: path lengths
       avg(avg(e.creationDate)) AS avg_connection_age -- Horizontal then vertical: connection ages
GROUP BY city1, city2

Note

This query is not yet supported (known issue).

Tip

Horizontal aggregation always takes precedence over vertical aggregation. To convert a group list into a regular list, use collect_list(edges).

Note

For detailed aggregate function reference, see GQL expressions and functions.

Error handling strategies

Understanding common error patterns helps you write robust queries.

Handle missing data gracefully:

MATCH (p:Person)
-- Use COALESCE for missing properties
LET displayName = coalesce(p.firstName, p.lastName, 'Unknown')
LET contact = coalesce(p.locationIP, p.browserUsed, 'No info')
RETURN *

Use explicit null checks:

MATCH (p:Person)
-- Be explicit about null handling
FILTER p.id IS NOT NULL AND p.id > 0
-- Instead of just: FILTER p.id > 0
RETURN *

Additional information

GQLSTATUS codes

As explained in the section on query results, GQL reports rich status information related to the success or potential failure of execution. See the GQL status codes reference for the complete list.

Reserved words

GQL reserves certain keywords that you can't use as identifiers like variables, property names, or label names. See the GQL reserved words reference for the complete list.

If you need to use reserved words as identifiers, escape them with backticks: `match`, `return`.

To avoid escaping reserved words, use this naming convention:

  • For single-word identifiers, append an underscore: :Product_
  • For multi-word identifiers, use camelCase or PascalCase: :MyEntity, :hasAttribute, textColor

Next steps

Now that you understand GQL fundamentals, here's your recommended learning path:

Continue building your GQL skills

For beginners:

For experienced users:

Reference materials

Keep these references handy for quick lookups:

Explore Microsoft Fabric

Learn the platform:

Get involved

  • Share feedback - Help improve our documentation and tools
  • Join the community - Connect with other graph database practitioners
  • Stay updated - Follow Microsoft Fabric announcements for new features

Tip

Start with the quickstart tutorial if you prefer learning by doing, or dive into graph patterns if you want to master the query language first.

Further details on key topics:

Quick references:

Graph in Microsoft Fabric: